View a markdown version of this page

Understand RFC status codes - AMS Advanced User Guide

Understand RFC status codes

RFC status codes help you track your requests. You can observe these status codes during an RFC run in the CLI output, or by refreshing the RFC list page in the console.

You can also see the codes for an RFC on the details page for that RFC, which might look like this:

RFC status codes.

You might see an RFC in your list that you didn't submit. When AMS operators use an internal-only CT, they submit it in an RFC and it displays in your RFC list. For more information, see Internal-only change types.

Important

You can request notifications of RFC state changes. For details, see RFC State Change Notifications.

RFC status codes
Success Failure

Editing: the RFC has been created but not submitted

PendingApproval / Submitted: The RFC has been submitted and the system is determining if it requires approval, and obtaining that approval, if required

Approved by AWS / Approved by customer: the RFC has been approved. Automated RFCs are approved by AWS, manual RFCs are approved by Operators and, sometimes, customers

Scheduled: the RFC has passed syntax and requirement checks and is scheduled for running

InProgress: the RFC is being run, note that RFCs that provision multiple resources or have long-running UserData, take longer to run

Executed: The RFC has been run

Success / Succeeded: The RFC has been successfully completed

Rejected: RFCs are rejected typically because they fail validation; for example, an unusable resource, i.e. a subnet, is specified

Canceled: RFCs are canceled typically because they do not pass validation before the configured start time has passed

Failure: The RFC has failed; see the StatusReason in the output for failure reasons, and AMS operations automatically creates a trouble ticket and communicates with you as needed

Note

Canceled or rejected RFCs can be re-submitted using UpdateRfc; see also Update RFCs.

If the RFC passes all the necessary conditions (for example, all required parameters are specified), the status changes to PendingApproval (even automated CTs require approval, which happens automatically if syntax and parameter checks pass). If it does not pass, the status changes to Rejected. The StatusReason provides information about rejections; the ExecutionOutput fields provide information about approval and completion. Error codes include:

  • InvalidRfcStateException: The RFC is in a status that doesn't allow the operation that was called. For example, if the RFC has moved to the Submitted state, it can no longer be modified.

  • InvalidRfcScheduleException: The StartTime, EndTime, or TimeoutInMinutes parameters were breached.

  • InternalServerError: A difficulty with the system was encountered.

  • InvalidArgumentException: A parameter is incorrectly specified; for example, an unacceptable value is used.

  • ResourceNotFoundException: A value, such as the stack ID, cannot be found.

If the scheduled requested start and end times (also known as the change run window) occur before the change is approved, the RFC status changes to Canceled. If the change is approved, the RFC status changes to Scheduled. The change run window for ASAP RFCs is the submitted time plus the ExpectedExecutionDuration value for the CT.

At any time before the arrival of the change run window, a scheduled change (submitted with a RequestedStartTime in the CLI) can be modified or canceled. If the scheduled change is modified, it must then be re-submitted.

When the change start time arrives (scheduled or ASAP) and after approvals are complete, the status changes to InProgress and no modifications can be made. If the change is completed within the specified change run window, the status changes to Success. If any part of the change fails, or if the change is still in progress when the change run window ends, the status changes to Failure.

Note

During the InProgress, Success, or Failure change states, the RFC cannot be modified or canceled.

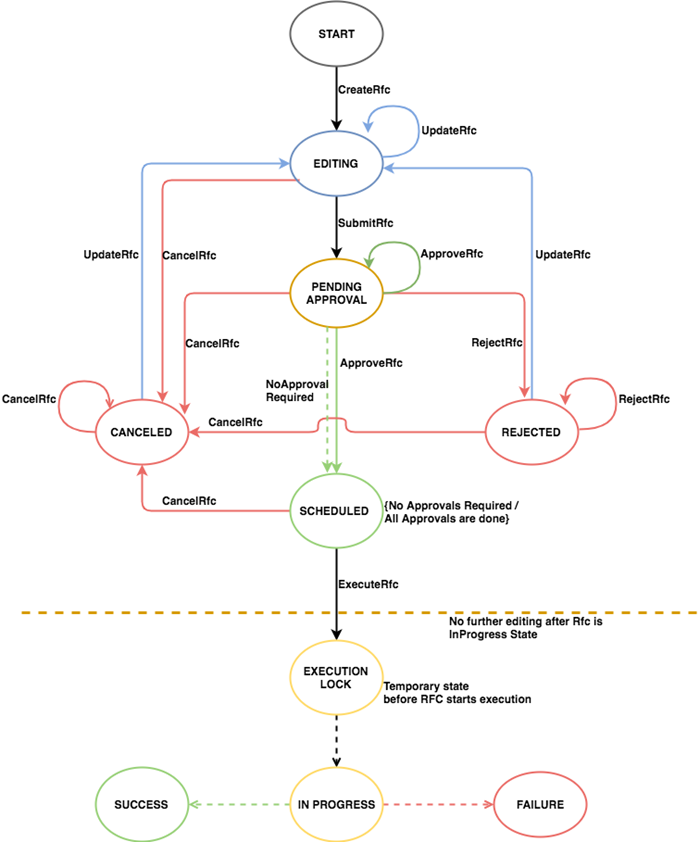
The following diagram illustrates the RFC statuses from the CreateRFC call through to resolution.

The RFC statuses from the CreateRFC call through to resolution.