볼륨 상태 및 전환 이해 - AWS Storage Gateway

기계 번역으로 제공되는 번역입니다. 제공된 번역과 원본 영어의 내용이 상충하는 경우에는 영어 버전이 우선합니다.

볼륨 상태 및 전환 이해

각 볼륨에는 볼륨의 상태를 한 눈에 알 수 있는 상태가 연결되어 있습니다. 대부분의 경우 그 상태는 볼륨이 정상적으로 작동하고 있으므로 사용자가 아무 조치도 취할 필요가 없음을 나타냅니다. 어떤 경우에는 상태를 통해 사용자의 조치가 필요한 또는 필요 없는 문제가 볼륨에 있음을 나타냅니다. 다음 정보를 찾아 조치를 취해야 하는 시점을 결정하는데 도움을 받을 수 있습니다. 볼륨 상태는 Storage Gateway 콘솔에서 또는 Storage Gateway API 작업(예: DescribeCachediSCSIVolumes 또는 DescribeStorediSCSIVolumes) 중 하나를 사용하여 확인할 수 있습니다.

볼륨 상태 이해

다음 표는 Storage Gateway 콘솔에 표시되는 볼륨 상태를 나타냅니다. 볼륨 상태는 해당 게이트웨이의 각 스토리지 볼륨에 대한 상태 열에 표시됩니다. 정상적으로 작동하는 볼륨의 상태는 응시 가능입니다.

다음 표에는 각 스토리지 볼륨 상태에 대한 설명과 해당 상태를 기반으로 조치를 취해야 하는지 여부 및 그 시점이 나와 있습니다. 응시 가능 상태는 볼륨의 정상 상태입니다. 사용 중인 모든 경우 또는 거의 대부분의 경우에 볼륨은 이 상태여야 합니다.

Status 의미
사용 가능

볼륨을 사용할 수 있습니다. 이 상태는 볼륨이 정상적으로 작동하고 있음을 나타냅니다.

부트스트래핑 단계가 완료되면 볼륨은 다시 응시 가능 상태로 돌아갑니다. 즉 게이트웨이가 처음 전달상태로 전환된 이후 볼륨에 대한 변경 사항을 모두 동기화했습니다.

부트스트래핑

게이트웨이가 로컬에서 데이터를에 저장된 데이터의 복사본과 동기화하고 있습니다 AWS. 스토리지 볼륨은 대부분의 경우 응시 가능 상태를 자동으로 확인하기 때문에 일반적으로 이 상태에 대해서는 조치를 취할 필요가 없습니다.

다음은 볼륨 상태가 부트스트래핑인 경우입니다.

  • 게이트웨이가 예기치 않게 종료되었습니다.

  • 게이트웨이의 업로드 버퍼를 초과하였습니다. 이 경우 해당 볼륨이전달 상태가 되고 빈 업로드 버퍼의 크기가 충분히 증가하면 부트스트래핑이 발생합니다. 빈 업로드 버퍼 공간의 비율을 늘리기 위한 한 가지 방법으로 추가 업로드 버퍼 공간을 제공할 수 있습니다. 이 경우에 한해 스토리지 볼륨은 전달 상태에서 부트스트래핑, 응시 가능 상태로 전환됩니다. 부트스트래핑 기간 중에 이 볼륨을 계속 사용할 수 있습니다. 그러나 이 시점에서는 볼륨의 스냅샷을 생성할 수 없습니다.

  • 저장된 Volume Gateway를 생성하고 기존 로컬 디스크 데이터를 보존합니다. 이 시나리오에서는 게이트웨이가 모든 데이터를에 업로드하기 시작합니다 AWS. 볼륨은 로컬 디스크의 모든 데이터가 복사될 때까지 부트스트래핑 상태입니다 AWS. 이 부트스트래핑 기간 중에 이 볼륨을 사용할 수 있습니다. 그러나 이 시점에서는 볼륨의 스냅샷을 생성할 수 없습니다.

생성 중

볼륨이 현재 생성 중이므로 아직 사용할 준비가 되지 않았습니다. 생성 중(Creating)상태는 중간 단계입니다. 아무 조치도 필요하지 않습니다.

삭제 중

현재 볼륨이 삭제되는 중입니다. 삭제 중(Deleting) 상태는 중간 단계입니다. 아무 조치도 필요하지 않습니다.

복구할 수 없음

오류가 발생하여 볼륨을 복구할 수 없습니다. 이러한 상황에서 해야 할 일에 대한 자세한 내용은 볼륨 문제 해결 단원을 참조하십시오.

전달

로컬로 유지되는 데이터는에 저장된 데이터와 동기화되지 않습니다 AWS. 볼륨이 전달 상태일 때 볼륨에 쓴 데이터는 볼륨 상태가 부트스트래핑이 될 때까지 캐시에 남아 있습니다. 부트스트래핑 상태가 시작 AWS 되면이 데이터가에 업로드되기 시작합니다.

전달 상태는 다음과 같은 몇 가지 이유로 발생할 수 있습니다.

  • 게이트웨이에 업로드 버퍼 공간이 부족한 경우, 전달 상태가 됩니다. 볼륨이 전달 상태인 동안에 애플리케이션은 스토리지 볼륨에(서) 데이터를 계속 읽고 쓸 수 있습니다. 그러나 게이트웨이는 업로드 버퍼에 볼륨 데이터를 쓰지 않거나 AWS로 데이터를 업로드하지 않습니다.

    볼륨이 전달 상태로 전환되기 전에 게이트웨이는 계속해서 볼륨에 기록된 데이터를 업로드합니다. 볼륨이 전달 상태인 동안에는 스토리지 볼륨에 대해 보류 중인 또는 예정된 스냅샷이 모두 실패합니다. 업로드 버퍼가 초과되어 스토리지 볼륨의 상태가 전달이 되었을 때 취해야 할 조치에 대한 자세한 내용은 볼륨 문제 해결 단원을 참조하십시오.

    ACTIVE 상태로 돌아가려면 전달 상태의 볼륨이 부트스트래핑 단계를 완료해야 합니다. 부트스트래핑 중에 볼륨은 내에서 동기화를 다시 설정 AWS하므로 볼륨 변경 사항에 대한 레코드(로그)를 재개하고 CreateSnapshot 기능을 활성화할 수 있습니다. 부트스트래핑 동안 볼륨 쓰기는 업로드 버퍼에 기록됩니다.

  • 스토리지 볼륨 부트스트래핑이 한 번에 하나 이상인 경우에 전달 상태가 됩니다. 한 번에 게이트웨이 스토리지 볼륨 하나만 부트스트래핑할 수 있습니다. 예를 들어, 스토리지 볼륨을 두 개 생성하여 기존 데이터를 둘 다에 아카이브하도록 선택했다고 가정합니다. 이 경우, 두 번째 스토리지 볼륨은 첫 번째 스토리지 볼륨이 부트스트래핑을 마칠 때까지 전달 상태입니다. 이 시나리오에서는 조치를 취할 필요가 없습니다. 각 스토리지 볼륨은 생성을 마치면 자동으로 응시 가능 상태로 변경됩니다. 스토리지 볼륨이 전달 또는 부트스트래핑 상태인 동안 스토리지 볼륨에(서) 읽고 쓸 수 있습니다.

  • 드물게 전달 상태가 업로드 버퍼 사용에 할당한 디스크에 장애가 있음을 나타내는 경우가 있습니다. 이 경우에 취할 조치에 대한 정보는 볼륨 문제 해결 단원을 참조하십시오.

  • 전달 상태는 볼륨이 활성 또는 부트스트래핑 상태일 때 발생할 수 있습니다. 이 경우 볼륨이 쓰기를 수신하지만 해당 쓰기를 기록(로깅)하기에는 업로드 버퍼의 용량이 부족합니다.

  • 전달 상태는 볼륨의 상태와 상관 없이 게이트웨이가 완전히 종료되지 않은 경우 발생합니다. 이러한 유형의 종료는 소프트웨어가 충돌했거나 VM의 전원을 끄지 않았기 때문에 발생할 수 있습니다. 이 경우 볼륨은 어떤 상태에서도 전달 상태로 전환됩니다.

복원 중

기존 스냅샷에서 볼륨을 복원하는 중입니다. 이 상태는 저장 볼륨에만 적용됩니다. 자세한 내용은 Volume Gateway 작동 방식 단원을 참조하십시오.

스토리지 볼륨 두 개를 동시에 복원하는 경우, 두 스토리지 볼륨은 복원 중 상태를 표시합니다. 각 스토리지 볼륨은 생성을 마치면 자동으로 응시 가능 상태로 변경됩니다. 스토리지 볼륨이 복원 중 상태인 동안 스토리지 볼륨에(서) 읽고 쓸 수 있으며 스냅샷을 만들 수 있습니다.

복원 및 전달

기존 스냅샷에서 볼륨을 복원하는 중에 업로드 버퍼 문제가 발생하였습니다. 이 상태는 저장 볼륨에만 적용됩니다. 자세한 내용은 Volume Gateway 작동 방식 단원을 참조하십시오.

복원 및 전달 상태의 한 가지 원인은 게이트웨이에 업로드 버퍼 공간이 모자란 경우입니다. 스토리지 볼륨이 복원 및 전달 상태인 동안에 애플리케이션은 스토리지 볼륨에(서) 데이터를 계속 읽고 쓸 수 있습니다. 그러나 복원 및 전달 상태 기간에는 스토리지 볼륨의 스냅샷을 생성할 수 없습니다. 업로드 버퍼 용량을 초과하여 스토리지 볼륨이 복원 및 전달 상태가 된 경우에 취할 조치에 대한 정보는 볼륨 문제 해결 단원을 참조하십시오.

드물게 복원 및 전달 상태가 업로드 버퍼에 할당한 디스크에 장애가 있음을 나타내는 경우가 있습니다. 이 경우에 취할 조치에 대한 정보는 볼륨 문제 해결 단원을 참조하십시오.

구성된 업로드 버퍼 없음(Upload Buffer Not Configured)

게이트웨이에 구성된 업로드 버퍼가 없기 때문에 볼륨을 생성하거나 사용할 수 없습니다. 캐싱된 볼륨 설정에서 볼륨에 대한 업로드 버퍼 용량을 추가하는 자세한 방법은 할당할 업로드 버퍼의 크기 결정 단원을 참조하십시오. 저장된 볼륨 설정에서 볼륨에 대한 업로드 버퍼 용량을 추가하는 자세한 방법은 할당할 업로드 버퍼의 크기 결정 단원을 참조하십시오.

연결 상태 이해

스토리지 게이트웨이 콘솔 또는 API를 사용해 게이트웨이에(서) 볼륨을 연결하거나 분리할 수 있습니다. 다음 표는 Storage Gateway 콘솔에 표시되는 볼륨 연결 상태를 나타냅니다. 볼륨 연결 상태는 해당 게이트웨이의 각 스토리지 볼륨에 대한 연결 상태 열에 표시됩니다. 예를 들어 게이트웨이에서 분리된 볼륨은 분리됨으로 표시됩니다. 볼륨 연결 및 분리에 대한 자세한 내용은 볼륨을 다른 게이트웨이로 이동 단원을 참조하십시오.

Status 의미
연결됨

볼륨이 게이트웨이에 연결되었습니다.

분리됨

볼륨이 게이트웨이에서 분리되었습니다.

분리 중

볼륨이 게이트웨이에서 분리되는 중입니다. 분리 중인 볼륨에 데이터가 없는 경우 이 상태가 나타나지 않을 수 있습니다.

캐싱된 볼륨 상태 전환 이해

다음 상태 다이어그램을 보면 캐싱된 게이트웨이에서 볼륨의 가장 일반적인 상태 간 전환을 이해할 수 있습니다. 이 다이어그램을 상세하게 이해하지 않아도 게이트웨이를 효과적으로 사용할 수 있습니다. Volume Gateway의 작동 방식에 대해 더 자세히 알고 싶다면 이 다이어그램에서 자세한 내용을 확인할 수 있습니다.

이 다이어그램에는 구성된 업로드 버퍼 없음(Upload Buffer Not Configured) 상태 또는 삭제 중 상태는 나와 있지 않습니다. 이 다이어그램의 볼륨 상태는 녹색, 노란색 및 빨간색 상자로 표시됩니다. 각 색상은 아래 설명처럼 해석할 수 있습니다.

색상 볼륨 상태
녹색 게이트웨이가 정상적으로 작동하고 있습니다. 볼륨 상태가 응시 가능이거나 결국 응시 가능이 됩니다.
노란색 볼륨이 전달 상태입니다. 이는 스토리지 볼륨에 문제가 있을 수 있음을 나타냅니다. 업로드 버퍼 공간이 차서 이 상태가 나타난 경우에는 버퍼 공간이 다시 사용 가능으로 바뀌는 경우가 있습니다. 이 시점에 스토리지 볼륨은 자체 교정을 통해 응시 가능 상태가 됩니다. 또는 게이트웨이에 업로드 버퍼 공간을 추가하여 스토리지 볼륨 상태가 응시 가능이 되도록 해야 하는 경우도 있습니다. 업로드 버퍼 용량을 초과한 경우 문제를 해결하는 방법에 대한 정보는 볼륨 문제 해결 단원을 참조하십시오. 업로드 버퍼 용량을 추가하는 방법에 대한 정보는 할당할 업로드 버퍼의 크기 결정 단원을 참조하십시오.
빨간색 스토리지 볼륨이 복구할 수 없음 상태입니다. 이 경우에는 볼륨을 삭제해야 합니다. 이렇게 하는 방법에 대한 정보는 볼륨을 삭제하려면 단원을 참조하십시오.

다이어그램에서 두 상태 간의 전환은 선에 설명이 붙어 있습니다. 예를 들어, 생성 중(Creating) 상태에서 응시 가능 상태로 전환되면 기본 볼륨 생성(Create Basic Volume) 또는 스냅샷에서 볼륨 생성(Create Volume from Snapshot)이라는 레이블이 지정됩니다. 이러한 전환은 캐싱된 볼륨 생성을 나타냅니다. 스토리지 볼륨 생성에 대한 자세한 내용은 볼륨 추가 및 확장 단원을 참조하십시오.

모든 캐시 볼륨 상태에는 상태 간 전환 가능성을 나타내는 화살표가 있습니다.
참고

볼륨 상태 전달은 이 다이어그램에서 노란색으로 나타납니다. 그러나 이는 Storage Gateway 콘솔의 상태 상자에 표시되는 이 상태 아이콘의 색상과 다릅니다.

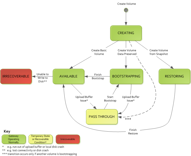
저장된 볼륨 상태 전환 이해

다음 상태 다이어그램을 보면 저장된 게이트웨이에서 볼륨의 가장 일반적인 상태 간 전환을 이해할 수 있습니다. 이 다이어그램을 상세하게 이해하지 않아도 게이트웨이를 효과적으로 사용할 수 있습니다. 그보다는 Volume Gateway 작동 방식을 더 깊이 이해하고 싶은 경우, 이 다이어그램에서 자세한 정보를 얻을 수 있습니다.

이 다이어그램에는 구성된 업로드 버퍼 없음(Upload Buffer Not Configured) 상태 또는 삭제 중 상태는 나와 있지 않습니다. 이 다이어그램의 볼륨 상태는 녹색, 노란색 및 빨간색 상자로 표시됩니다. 각 색상은 아래 설명처럼 해석할 수 있습니다.

색상 볼륨 상태
녹색 게이트웨이가 정상적으로 작동하고 있습니다. 볼륨 상태가 응시 가능이거나 결국 응시 가능이 됩니다.
노란색 스토리지 볼륨 하나를 생성하여 데이터를 보존하는 중에 다른 볼륨이 부트스트래핑 중이면 생성 중(Creating) 상태에서 전달 상태까지의 경로가 발생합니다. 이 경우 첫 번째 볼륨이 부트스트래핑을 마치면전달 상태인 볼륨이 부트스트래핑 상태로 바뀐 후 다시 응시 가능 상태가 됩니다. 언급한 특정 시나리오 이외에 노란색(전달 상태)은 스토리지 볼륨에 문제가 있을 수 있음을 나타내는데, 가장 흔한 문제는 업로드 버퍼와 관련된 것입니다. 업로드 버퍼 용량이 초과된 경우에는 버퍼 공간이 다시 사용 가능으로 바뀌는 경우가 있습니다. 이 시점에 스토리지 볼륨은 자체 교정을 통해 응시 가능 상태가 됩니다. 또는 게이트웨이에 업로드 버퍼 용량을 추가하여 스토리지 볼륨 상태가 응시 가능로 되돌아가도록 해야 하는 경우도 있습니다. 업로드 버퍼 용량을 초과한 경우 문제를 해결하는 방법에 대한 정보는 볼륨 문제 해결 단원을 참조하십시오. 업로드 버퍼 용량을 추가하는 방법에 대한 정보는 할당할 업로드 버퍼의 크기 결정 단원을 참조하십시오.
빨간색 스토리지 볼륨이 복구할 수 없음 상태입니다. 이 경우에는 볼륨을 삭제해야 합니다. 이렇게 하는 방법에 대한 정보는 스토리지 볼륨 삭제 단원을 참조하십시오.

다음 다이어그램에서 두 상태 간의 전환은 선에 설명이 붙어 있습니다. 예를 들어, 생성 중(Creating) 상태에서 응시 가능 상태로 전환되면 기본 볼륨 생성(Create Basic Volume)이라는 레이블이 지정됩니다. 이 전환은 데이터 유지하거나 스냅샷에서 볼륨을 생성하지 않고 스토리지 볼륨을 생성한다는 것을 의미합니다.

모든 저장 볼륨 상태에는 상태 간 전환 가능성을 나타내는 화살표가 있습니다.
참고

볼륨 상태 전달은 이 다이어그램에서 노란색으로 나타납니다. 그러나 이는 Storage Gateway 콘솔의 상태 상자에 표시되는 이 상태 아이콘의 색상과 다릅니다.