View a markdown version of this page

평가 로직 - Amazon Simple Notification Service

기계 번역으로 제공되는 번역입니다. 제공된 번역과 원본 영어의 내용이 상충하는 경우에는 영어 버전이 우선합니다.

평가 로직

평가 시점의 목표는 권한 요청(grant request)을 허용 또는 거부할지를 결정하는 것입니다. 평가 로직에서는 몇 가지 기본 규칙을 따릅니다.

  • 기본적으로, 본인을 제외한 사람이 리소스를 사용하겠다고 요청하면 모두 거부됩니다.

  • 허용은 모든 기본 거부를 무시합니다.

  • 명시적 거부는 모든 허용을 무시합니다.

  • 정책이 평가되는 순서는 중요하지 않습니다.

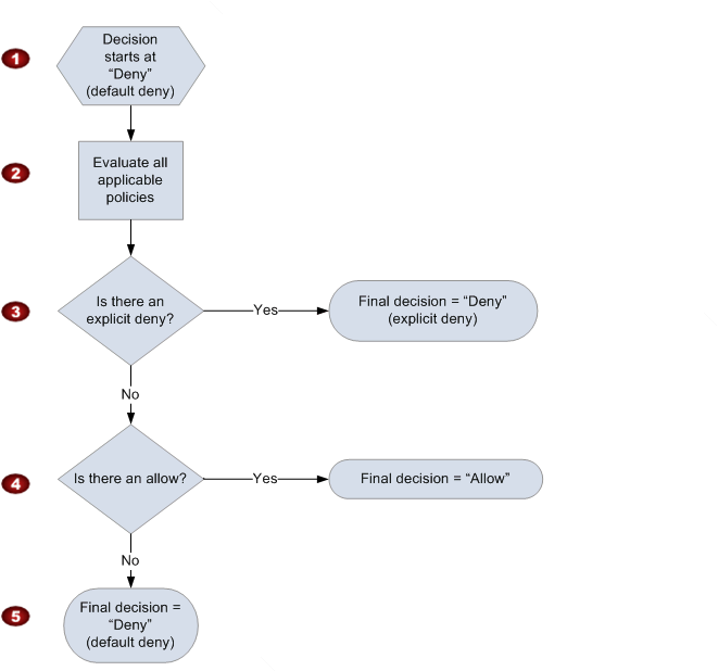
그러한 결정이 내려지는 방법은 다음 순서도와 설명에서 자세히 다룹니다.

리소스에 AWS 대한 액세스 요청을 허용 또는 거부해야 하는지 여부를 결정하기 위해에서 사용하는 의사 결정 프로세스를 보여줍니다. 기본값인 거부로 시작하여 해당 정책에서 명시적 거부가 있는지 확인한 다음, 허용 지침을 찾고 마지막으로 허용이 발견되지 않으면 요청이 기본적으로 거부됩니다.
1

결정은 기본 거부에서 시작합니다.

2

그러면 적용 코드에서 리소스, 보안 주체, 작업, 조건을 고려하여 해당 요청에 적용 가능한 모든 정책을 평가합니다.

적용 코드에서 정책을 평가하는 순서는 중요하지 않습니다.

3

적용 코드는 이 모든 정책에서 해당 요청에 적용될 명시적 거부 명령을 찾습니다.

하나라도 찾으면 적용 코드는 "거부" 결정을 반환하고 프로세스가 종료됩니다. 이것이 명시적 거부입니다. 자세한 정보는 명시적 거부에서 확인하세요.

4

명시적 거부가 없을 경우 적용 코드는 해당 요청에 적용될 "허용" 명령을 찾습니다.

하나라도 찾으면 적용 코드는 "허용" 결정을 반환하고 프로세스가 완료됩니다. 서비스에서는 계속 요청을 처리합니다.

5

허용이 없을 경우 최종 결정은 "거부"입니다. 명시적 거부 또는 허용이 없으므로 기본 거부로 간주됩니다. 자세한 정보는 기본 거부에서 확인하세요.

명시적 거부와 기본 거부의 상호 작용

어떤 정책이 해당 요청에 직접적으로 적용되지 않을 경우 그 결과는 기본 거부입니다. 예를 들어 사용자가 Amazon SNS 사용을 요청하지만 주제의 정책이 사용자의를 AWS 계정 전혀 참조하지 않는 경우 해당 정책은 기본 거부로 이어집니다.

설명의 조건이 충족되지 않을 경우에도 정책의 결과는 기본 거부입니다. 설명의 모든 조건이 충족될 경우, 정책의 결과는 정책에 포함된 효과 요소의 값에 따라 허용 또는 명시적 거부가 됩니다. 정책에서는 어떤 조건이 충족되지 않을 때 해야 할 일을 지정하지 않으므로, 그러한 경우 결과는 기본 거부가 됩니다.

이를테면 남극 대륙에서 보내는 요청을 거부하고 싶습니다. 남극 대륙에서 오지 않은 요청만 허용하도록 정책을 작성합니다(정책 A1). 다음 다이어그램은 이 정책을 보여줍니다.

남극 대륙에서 오는 요청이 아니라면 요청을 허용하는 정책(정책 A1)을 보여줍니다. '허용' 영향이 미치려면 요청이 남극에서 시작되어서는 안 된다는 조건을 보여줍니다. 그렇지 않으면 기본 작업은 요청을 거부하는 것이기 때문입니다.

누군가가 미국에서 요청을 보낼 경우 남극 대륙에서 온 요청이 아니므로 조건을 충족합니다. 따라서 요청이 허용됩니다. 누군가가 남극 대륙에서 요청을 보낼 경우 조건을 충족하며 정책의 결과는 기본 거부가 됩니다.

다음 다이어그램처럼 정책을 다시 작성하여(정책 A2) 결과를 명시적 거부로 바꿀 수 있습니다. 이 정책은 남극 대륙에서 온 요청을 명시적으로 거부합니다.

요청이 남극에서 온 경우 요청을 명시적으로 거부하는 정책(정책 A2)을 보여줍니다. 조건이 충족되면(요청이 남극에서 시작됨) 정책이 명시적 거부를 초래한다는 것을 보여줍니다. 즉, 이러한 상황에서는 요청이 항상 거부됩니다.

누군가가 남극 대륙에서 요청을 보낼 경우 조건을 충족하므로 정책의 결과는 명시적 거부입니다.

기본 거부는 허용으로 재정의할 수 있지만 명시적 거부는 재정의할 수 없기 때문에 기본 거부와 명시적 거부를 반드시 구분해야 합니다. 예를 들어, 2010년 6월 1일에 도착하는 요청을 허용하는 또 다른 정책이 있다고 가정하겠습니다. 이 정책이 남극 대륙의 액세스를 제한하는 정책과 결합될 경우 종합적인 결과는 어떻게 됩니까? 날짜 기반 정책(정책 B)을 앞의 정책 A1 및 A2와 결합했을 때 종합적인 결과를 비교해보겠습니다. 시나리오 1은 정책 A1과 정책 B를, 시나리오 2에서는 정책 A2를 정책 B와 결합합니다. 다음 그림과 설명은 남극 대륙에서 보낸 요청이 2010년 6월 1일에 도착했을 때의 결과를 보여 줍니다.

정책이 요청의 오리진(남극)과 요청 날짜(2010년 6월 1일)를 기준으로 액세스를 제한하는 두 시나리오를 비교합니다. 시나리오 1에서 정책을 조합하면 기본값 거부가 허용으로 재정의되어 요청을 허용합니다. 시나리오 2에서 한 정책의 명시적 거부는 다른 정책의 허용을 재정의하여 요청이 거부됩니다.

시나리오 1에서는 이 섹션에서 설명한 것처럼 정책 A1이 기본 거부를 반환합니다. 정책 B는 허용을 반환합니다. 이 정책의 정의에 따라 2010년 6월 1일에 도착한 요청을 허용하기 때문입니다. 정책 B의 허용은 정책 A1의 기본 거부를 무시하므로 이 요청은 허용됩니다.

시나리오 2에서는 앞서 이 섹션에서 설명한 것처럼 정책 A2가 명시적 거부를 반환합니다. 역시 정책 B는 허용을 반환합니다. 정책 A2의 명시적 거부가 정책 B의 허용을 무시하므로 요청은 거부됩니다.