View a markdown version of this page

Amazon SES 전송 권한 부여를 위한 자격 증명 소유자 알림 설정 - Amazon Simple Email Service

기계 번역으로 제공되는 번역입니다. 제공된 번역과 원본 영어의 내용이 상충하는 경우에는 영어 버전이 우선합니다.

Amazon SES 전송 권한 부여를 위한 자격 증명 소유자 알림 설정

사용자를 대신하여 이메일을 보내도록 위임 발신자에게 권한을 부여하면 Amazon SES는 해당 이메일로 인해 생성되는 모든 반송 메일 또는 수신 거부를 사용자가 아니라 위임 발신자의 반송 메일 및 수신 거부 한도에 반영합니다. 그러나 위임 발신자가 보낸 메시지로 인해 IP 주소가 타사 스팸 방지, DNS 블랙리스트(DNSBL)에 오를 경우, 자격 증명의 평판이 손상될 수 있습니다. 따라서 자격 증명 소유자일 경우 위임 발신을 승인한 자격 증명을 포함하여 모든 자격 증명에 대해 이메일 피드백 전달을 설정해야 합니다. 자세한 내용은 이메일을 통해 Amazon SES 알림 수신 단원을 참조하십시오.

위임 발신자는 사용자가 사용 권한을 부여한 자격 증명에 대해 자체 반송 메일 및 수신 거부 알림을 설정할 수 있고 그렇게 해야 합니다. 반송 메일 및 수신 거부 이벤트를 Amazon SNS 주제 또는 Firehose 스트림에 게시하도록 이벤트 게시를 설정할 수 있습니다.

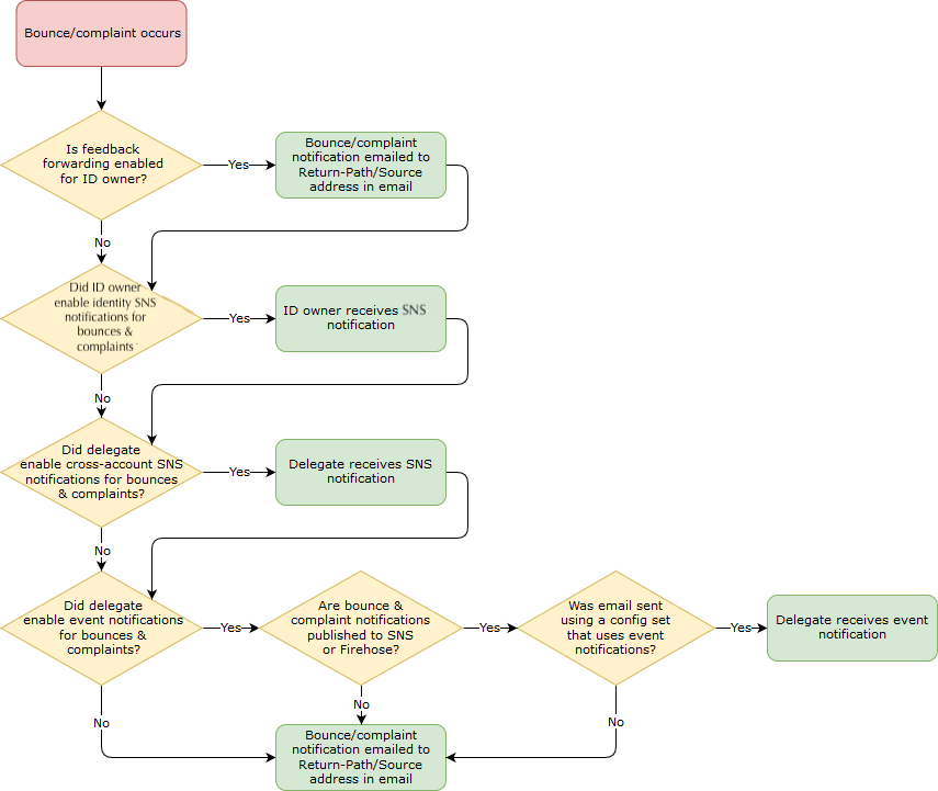
자격 증명 소유자도 위임 발신자도 반송 메일 및 수신 거부 이벤트에 대한 알림 전송 방법을 설정하지 않은 경우 또는 발신자가 이벤트 게시 규칙을 사용하는 구성 세트를 적용하지 않은 경우 이메일 피드백 전달을 비활성화했더라도 Amazon SES는 이메일의 Return-Path 필드에 있는 주소(또는 Return-Path 주소를 지정하지 않은 경우 Source 필드의 주소)로 이메일을 통해 이벤트 알림을 자동으로 보냅니다. 이 프로세스는 다음 이미지에 설명되어 있습니다.

Flowchart showing notification paths for bounce/complaint events based on various settings.