Linux 컨테이너에서 마이크로서비스로 재설계 - AWS 권장 가이드

기계 번역으로 제공되는 번역입니다. 제공된 번역과 원본 영어의 내용이 상충하는 경우에는 영어 버전이 우선합니다.

Linux 컨테이너에서 마이크로서비스로 재설계

마이크로서비스 아키텍처는 단일 애플리케이션을 소규모 서비스 제품군으로 개발하는 접근 방식입니다. 각 서비스는 자체 프로세스로 실행되며 경량 메커니즘을 통해 다른 서비스와 통신합니다. 이 접근 방식은 모놀리식 애플리케이션을 더 작은 서비스로 나누며, 각 서비스는 단일 목적을 제공하고 컨테이너로 배포됩니다.

사용 사례

이 마이그레이션 전략은 다음과 같은 경우에 유용합니다.

  • 모놀리식 시스템을 마이크로서비스로 나누고 싶습니다.

  • 리팩터링에 사용할 수 있는 리소스와 시간이 있습니다.

  • 모든 .NET Framework 종속성을 확인할 수 있습니다.

  • 장기 실행 애플리케이션이 있습니다.

장점

이 마이그레이션 접근 방식은 온프레미스 .NET 애플리케이션과 비교할 때 다음과 같은 이점을 제공합니다.

  • 마이크로서비스 아키텍처에 새로운 기능을 더 쉽게 추가할 수 있으므로 더 빠른 혁신

  • 고가용성 및 안정성

  • 민첩성 향상 및 온디맨드 확장성

  • 독립 배포 및 최신 지속적 통합 및 지속적 배포(CI/CD) 파이프라인

  • 강력한 모듈 경계 및 기술적 다양성

단점

  • 리팩터링 작업 및 비용

  • 잠재적 운영 복잡성

AWS 서비스

다음 AWS 서비스를 사용하여 마이크로서비스 기반 시스템을 개발할 수 있습니다.

도구

AWS Professional Services는 모놀리식 애플리케이션을 마이크로서비스로 리팩터링하는 데 도움이 되는 사용자 지정 도구 및 서비스를 제공합니다.

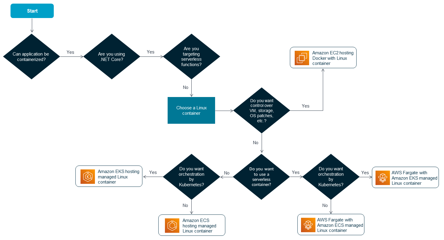
배포 결정

다섯 가지 배포 옵션 중에서 선택할 수 있습니다.

  • 메모리 및 스토리지 설정을 포함하여 컴퓨팅 환경의 구성을 완벽하게 제어하고 운영 체제 패치를 제어하려면 애플리케이션을 EC2 인스턴스에 Linux 컨테이너로 배포합니다.

  • 컨테이너를 Kubernetes에서 관리하고 서버리스 컨테이너로 실행하려면 Fargate를 사용하여 애플리케이션을 Amazon EKS에 Linux 컨테이너로 배포합니다.

  • 컨테이너를 Amazon ECS에서 관리하고 서버리스 컨테이너로 실행하려면 Fargate를 사용하여 애플리케이션을 Amazon ECS에 Linux 컨테이너로 배포합니다.

  • 컨테이너를 Kubernetes에서 관리하지만 컨테이너의 컴퓨팅 리소스를 직접 관리하려면 애플리케이션을 Amazon EKS에 Linux 컨테이너로 배포합니다.

  • Amazon ECS에서 컨테이너를 관리하려는 경우 컨테이너의 컴퓨팅 리소스를 직접 관리하려면 애플리케이션을 Amazon ECS에 Linux 컨테이너로 배포합니다.

Refactoring .NET applications as microservices in Linux containers on AWS