View a markdown version of this page

추상화 패턴별 브랜치 - AWS 권장 가이드

기계 번역으로 제공되는 번역입니다. 제공된 번역과 원본 영어의 내용이 상충하는 경우에는 영어 버전이 우선합니다.

추상화 패턴별 브랜치

Strangler fig 패턴은 모놀리스 주변에서 직접 호출을 가로챌 수 있을 때 원활하게 작동합니다. 하지만 기존 애플리케이션 스택에 더 깊이 존재하고 업스트림 종속성이 있는 구성 요소를 현대화하려면 추상화 패턴별 브랜치를 사용하는 것이 좋습니다. 이 패턴을 사용하면 기존 코드 베이스를 변경하여 중단 없이 현대화된 버전이 레거시 버전과 안전하게 공존할 수 있습니다.

추상화 패턴별 브랜치를 성공적으로 사용하려면 다음 프로세스를 따르세요.

  1. 업스트림 종속성이 있는 모놀리스 구성 요소를 파악하세요.

  2. 현대화할 코드와 해당 클라이언트 간의 상호 작용을 나타내는 추상화 계층을 만드세요.

  3. 추상화가 적용되면 기존 클라이언트가 새 추상화를 사용하도록 변경하세요.

  4. 모놀리스 외부에서 재작업된 기능을 사용하여 추상화의 새로운 구현을 생성하세요.

  5. 준비가 되면 추상화를 새 구현으로 전환하세요.

  6. 새 구현이 사용자에게 필요한 모든 기능을 제공하고 모놀리스를 더 이상 사용하지 않는 경우 이전 구현을 정리하세요.

추상화 패턴에 의한 브랜치는 종종 시스템을 점진적으로 변경할 수 있게 하는 기능 토글과 혼동됩니다. 차이점은 기능 토글은 새 기능을 개발하고, 시스템이 실행 중일 때 사용자가 이 새 기능을 볼 수 없도록 하기 위한 것이라는 점입니다. 따라서 기능 토글은 배포 또는 런타임 시점에 특정 기능 또는 기능 세트를 애플리케이션에 표시할지 여부를 선택하는 데 사용됩니다. 추상화를 통한 브랜치는 하나의 개발 기법이며, 기능 토글과 결합하여 기존 구현과 새 구현 간에 전환할 수 있습니다.

다음 표는 추상화 패턴별 브랜치 사용의 장단점을 설명합니다.

장점 단점
  • 문제가 발생할 경우 되돌릴 수 있는 점진적 변경이 가능합니다(이전 버전과 호환 가능).

  • 모놀리스 가장자리에서 모놀리스에 대한 호출을 가로챌 수 없을 때 모놀리스 내부 깊숙이 있는 기능을 추출할 수 있습니다.

  • 소프트웨어 시스템에 여러 구현이 공존할 수 있습니다.

  • 중간 검증 단계를 사용하여 새 기능과 기존 기능을 모두 호출함으로써 대체 메커니즘을 쉽게 구현할 수 있는 방법을 제공합니다.

  • 코드가 구조 조정 단계 내내 항상 작동하므로 지속적 전달이 지원됩니다.

  • 데이터 일관성이 관련된 경우에는 적합하지 않습니다.

  • 기존 시스템을 변경해야 합니다.

  • 특히 코드베이스의 구조가 잘못된 경우 개발 프로세스에 더 많은 오버헤드가 추가될 수 있습니다. (많은 경우 추가로 노력을 기울일 만한 가치가 있다는 장점이 있으며, 구조 조정 규모가 클수록 추상화 패턴별 브랜치를 사용하는 것을 고려하는 것이 더 중요해집니다.)

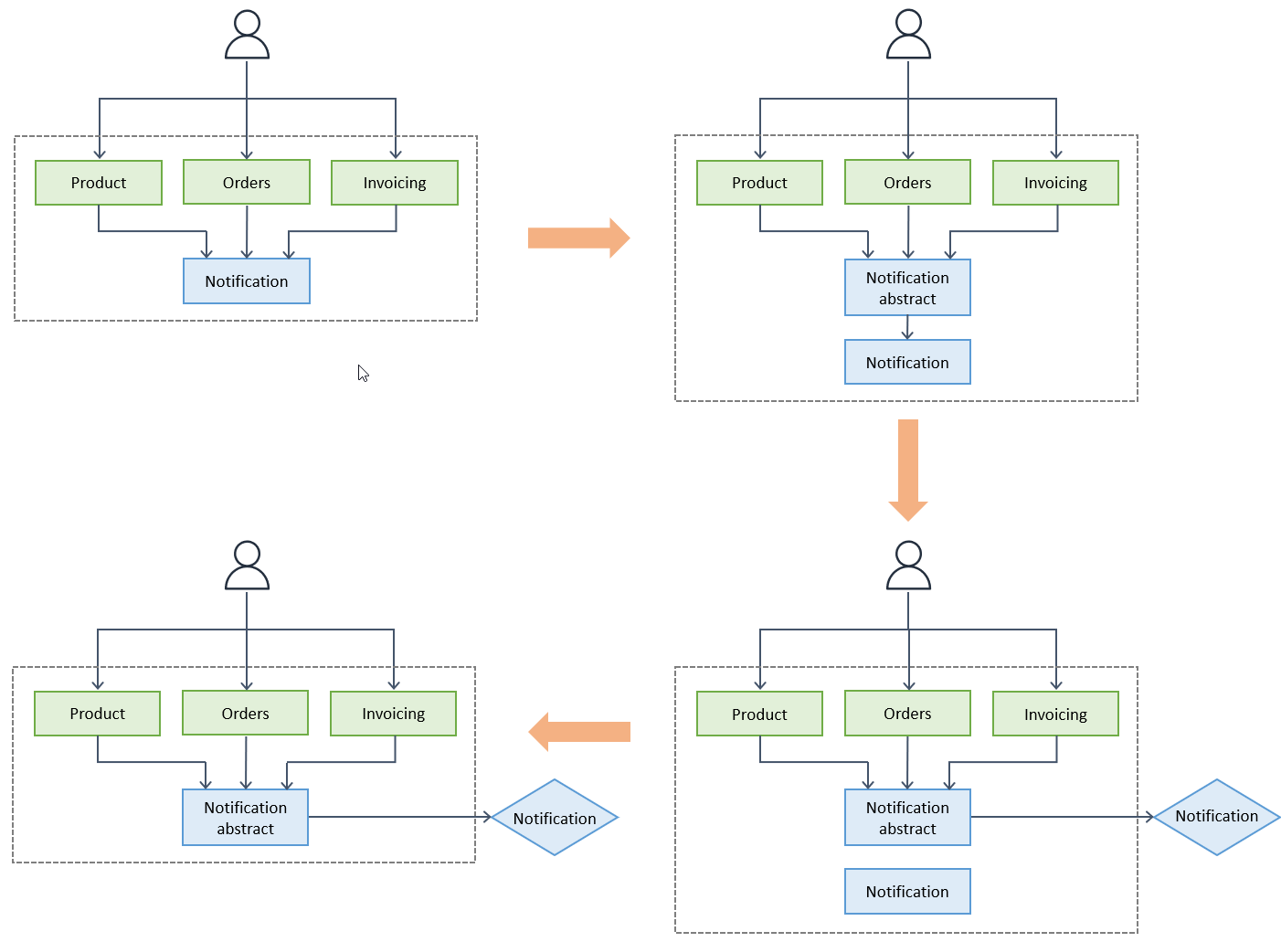
다음 그림은 보험 모놀리스의 알림 구성 요소에 대한 추상화 패턴별 브랜치 패턴을 보여줍니다. 먼저 알림 기능을 위한 개요 또는 인터페이스를 생성합니다. 조금씩 기존 클라이언트가 새 추상화를 사용하도록 변경됩니다. 이 경우 알림 구성 요소와 관련된 API에 대한 호출을 코드베이스에서 검색해야 할 수 있습니다. 모놀리스 외부의 마이크로서비스로서 알림 기능의 새로운 구현을 생성하고 이를 현대화된 아키텍처에서 호스팅합니다. 모놀리스 내에서 새로 생성된 추상화 인터페이스는 브로커 역할을 하며 새 구현을 호출합니다. 완전히 테스트되고 준비가 완료될 때까지 비활성 상태로 유지될 새 구현에 알림 기능을 조금씩 이식합니다. 새 구현이 준비되면 추상화를 전환하여 사용할 수 있습니다. 문제가 발생할 경우 쉽게 이전 기능으로 다시 전환할 수 있도록 쉽게 전환할 수 있는 전환 메커니즘(예: 기능 토글)을 사용하는 것이 좋습니다. 새 구현으로 사용자에게 모든 알림 기능을 제공하기 시작하고 모놀리스를 더 이상 사용하지 않는 경우, 이전 구현을 정리하고 기존에 구현했던 모든 전환 기능 플래그를 제거할 수 있습니다.

추상화 패턴별 브랜치를 사용하여 모놀리스를 마이크로서비스로 분해