View a markdown version of this page

RFC란 무엇인가요? - AMS 고급 사용 설명서

기계 번역으로 제공되는 번역입니다. 제공된 번역과 원본 영어의 내용이 상충하는 경우에는 영어 버전이 우선합니다.

RFC란 무엇인가요?

변경 요청 또는 RFC는 AMS 관리형 환경을 변경하거나 AMS에 사용자를 대신하여 변경하도록 요청하는 방법입니다. RFC를 생성하려면 AMS 변경 유형 중에서 선택하고 RFC 파라미터(예: 일정)를 선택한 다음 AMS 콘솔 또는 API 명령 CreateRfcSubmitRfc를 사용하여 요청을 제출합니다.

RFC에는 두 가지 사양이 있습니다. 하나는 RFC 자체용이고 다른 하나는 변경 유형(CT) 파라미터용입니다. 명령줄에서 인라인 RFC 명령 또는 JSON 형식의 표준 CreateRfc 템플릿을 사용하여 생성한 CT JSON 스키마 파일(CT 파라미터 기반)과 함께 작성하고 제출할 수 있습니다. CT 이름은 CT에 대한 비공식 설명입니다. CSIO(범주, 하위 범주, 항목, 작업)는 CT에 대한 보다 공식적인 설명입니다. RFC를 생성할 때 CT ID만 지정해야 합니다.

RFCs 검증과 실행이라는 두 가지 주요 단계를 거칩니다.

  1. 검증 단계에서 AMS는 RFC 요청의 완전성과 정확성을 검토합니다. 또한 AMS는 보안 기술 표준에 따라 보안 요청을 평가합니다. AMS는 요청된 변경이 유효하고 실행 가능한지 확인합니다.

  2. 실행 단계에서 AMS는 계정에서 요청된 변경 사항을 시도합니다.

AMS는 자동화된 프로세스, 수동 프로세스 또는 두 프로세스의 조합을 통해 두 단계를 모두 처리합니다. 수동 프로세스는 AMS 운영 팀에서 처리합니다. 자세한 내용은 자동 및 수동 CTs 단원을 참조하십시오.

AMS는 요청을 처리하기 위한 세 가지 실행 모드를 제공합니다.

  • (AMS 권장) 실행 모드: 자동. 이러한 CTs는 비즈니스 성과를 달성하는 가장 빠른 방법인 RFC 검증 및 실행에 자동화를 사용합니다.

  • (AMS 권장) 실행 모드: 수동 및 지정: 관리형 자동화. 이러한 CTs RFC 검증 및 실행을 위해 자동화된 프로세스와 수동 프로세스의 조합을 활용합니다. 자동화가 요청된 변경을 실행할 수 없는 경우 RFC는 수동 처리를 위해 (자동 라우팅 또는 대체 RFC를 생성하여) AMS 운영 팀에 전송됩니다. 이러한 CTs를 제출하면 AMS 자동화로 보완된 요청을 보다 구조화하여 처리 및 실행 결과 기간을 개선할 수 있습니다.

  • 실행 모드: 수동 및 지정: 검토 필요. ct-1e1xtak34nx76 관리 | 기타 | 기타 | 업데이트(검토 필요) 또는 ct-0xdawir96cy7k 관리 | 기타 | 기타 | 생성(검토 필요)을 통해 요청된 변경 사항. 이러한 CTs 검증 및 실행을 위한 수동 처리에 의존합니다. 이러한 CTs는 변경 요청의 수동 해석에 따라 달라집니다.

AMS는 변경이 성공적으로 완료되거나(성공) 실패하면(실패) 알려줍니다.

참고

RFC 실패 문제 해결에 대한 자세한 내용은 섹션을 참조하세요AMS의 RFC 오류 문제 해결.

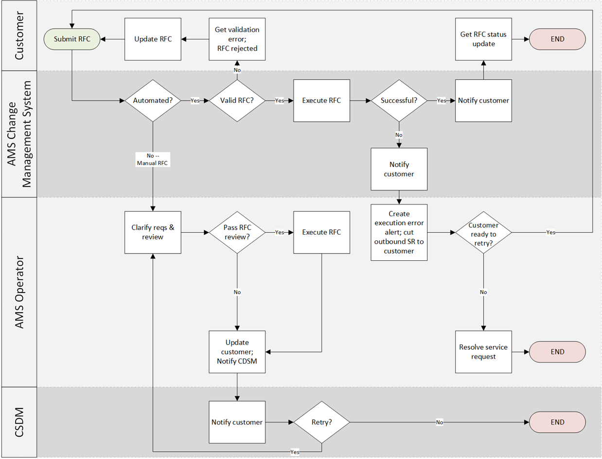
다음 그림은 사용자가 제출한 RFC의 워크플로를 보여줍니다.

고객이 제출한 RFC의 워크플로입니다.