RFC 상태 코드 이해 - AMS 고급 사용 설명서

기계 번역으로 제공되는 번역입니다. 제공된 번역과 원본 영어의 내용이 상충하는 경우에는 영어 버전이 우선합니다.

RFC 상태 코드 이해

RFC 상태 코드는 요청을 추적하는 데 도움이 됩니다. CLI 출력에서 RFC를 실행하는 동안 또는 콘솔에서 RFC 목록 페이지를 새로 고쳐 이러한 상태 코드를 관찰할 수 있습니다.

해당 RFC의 세부 정보 페이지에서 다음과 같은 RFC의 코드를 볼 수도 있습니다.

RFC 상태 코드.

목록에 제출하지 않은 RFC가 표시될 수 있습니다. AMS 연산자가 내부 전용 CT를 사용하는 경우 RFC에 제출하고 RFC 목록에 표시됩니다. 자세한 내용은 내부 전용 변경 유형 단원을 참조하십시오.

중요

RFC 상태 변경에 대한 알림을 요청할 수 있습니다. 자세한 내용은 RFC 상태 변경 알림을 참조하세요.

RFC 상태 코드
Success 실패

편집: RFC가 생성되었지만 제출되지 않음

PendingApproval / Submitted: RFC가 제출되었으며 시스템에서 승인이 필요한지 여부를 결정하고 필요한 경우 해당 승인을 얻고 있습니다.

AWS에서 승인/고객이 승인: RFC가 승인되었습니다. 자동 RFCs는 AWS의 승인을 받고 수동 RFCs는 운영자 및 경우에 따라 고객의 승인을 받습니다.

예약됨: RFC가 구문 및 요구 사항 검사를 통과했으며 실행이 예약됨

InProgress: RFC가 실행 중입니다. 여러 리소스를 프로비저닝하거나 오래 실행되는 UserData가 있는 RFCs는 실행하는 데 시간이 더 오래 걸립니다.

실행됨: RFC가 실행되었습니다.

성공/성공: RFC가 성공적으로 완료되었습니다.

거부됨: RFCs는 일반적으로 검증에 실패하기 때문에 거부됩니다. 예를 들어 사용할 수 없는 리소스, 즉 서브넷이 지정됩니다.

취소됨: RFCs는 일반적으로 구성된 시작 시간이 경과하기 전에 검증을 통과하지 못하기 때문에 취소됩니다.

실패: RFC가 실패했습니다. 실패 이유는 출력의 StatusReason을 참조하세요. AMS 작업은 자동으로 문제 티켓을 생성하고 필요에 따라 사용자와 통신합니다.

참고

취소되거나 거부된 RFCs는 UpdateRfc를 사용하여 다시 제출할 수 있습니다. 단원을 참조하십시오RFCs 업데이트.

RFC가 필요한 모든 조건을 통과하면(예: 필요한 모든 파라미터가 지정됨) 상태가 로 변경됩니다PendingApproval(자동 CTs도 승인이 필요하며 구문 및 파라미터 검사가 통과하면 자동으로 발생함). 전달되지 않으면 상태가 로 변경됩니다Rejected. StatusReason는 거부에 대한 정보를 제공하고, ExecutionOutput 필드는 승인 및 완료에 대한 정보를 제공합니다. 오류 코드는 다음과 같습니다.

  • InvalidRfcStateException: RFC가 호출된 작업을 허용하지 않는 상태입니다. 예를 들어 RFC가 제출됨 상태로 전환된 경우 더 이상 수정할 수 없습니다.

  • InvalidRfcScheduleException: StartTime, EndTime 또는 TimeoutInMinutes 파라미터가 위반되었습니다.

  • InternalServerError: 시스템에 문제가 발생했습니다.

  • InvalidArgumentException: 파라미터가 잘못 지정되었습니다. 예를 들어 허용할 수 없는 값이 사용됩니다.

  • ResourceNotFoundException: 스택 ID와 같은 값을 찾을 수 없습니다.

변경이 승인되기 전에 예약된 요청된 시작 및 종료 시간(변경 실행 기간이라고도 함)이 발생하면 RFC 상태가 로 변경됩니다Canceled. 변경이 승인되면 RFC 상태가 로 변경됩니다Scheduled. ASAP RFCs입니다. ExpectedExecutionDuration

변경 실행 기간이 도착하기 전에 언제든지 예약된 변경(CLIRequestedStartTime에서와 함께 제출됨)을 수정하거나 취소할 수 있습니다. 예약된 변경 사항이 수정되면 다시 제출해야 합니다.

변경 시작 시간이 도착하고(예약 또는 ASAP) 승인이 완료되면 상태가 로 변경InProgress되며 수정할 수 없습니다. 지정된 변경 실행 기간 내에 변경이 완료되면 상태가 로 변경됩니다Success. 변경의 일부가 실패하거나 변경 실행 기간이 종료될 때 변경 사항이 계속 진행 중인 경우 상태가 로 변경됩니다Failure.

참고

InProgress, Success또는 Failure 변경 상태 중에는 RFC를 수정하거나 취소할 수 없습니다.

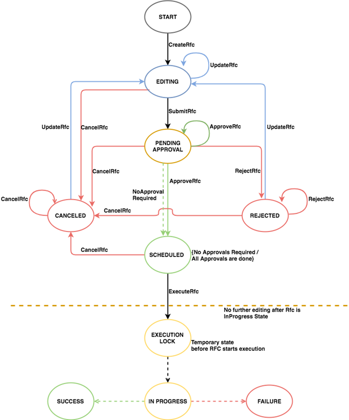
다음 다이어그램은 CreateRFC 호출부터 해결까지의 RFC 상태를 보여줍니다.

CreateRFC 호출부터 해결까지의 RFC 상태입니다.