View a markdown version of this page

AWS Ground Station 핵심 구성 요소 이해 - AWS Ground Station

기계 번역으로 제공되는 번역입니다. 제공된 번역과 원본 영어의 내용이 상충하는 경우에는 영어 버전이 우선합니다.

AWS Ground Station 핵심 구성 요소 이해

이 섹션에서는 AWS Ground Station의 핵심 구성 요소에 대한 자세한 정의를 제공합니다.

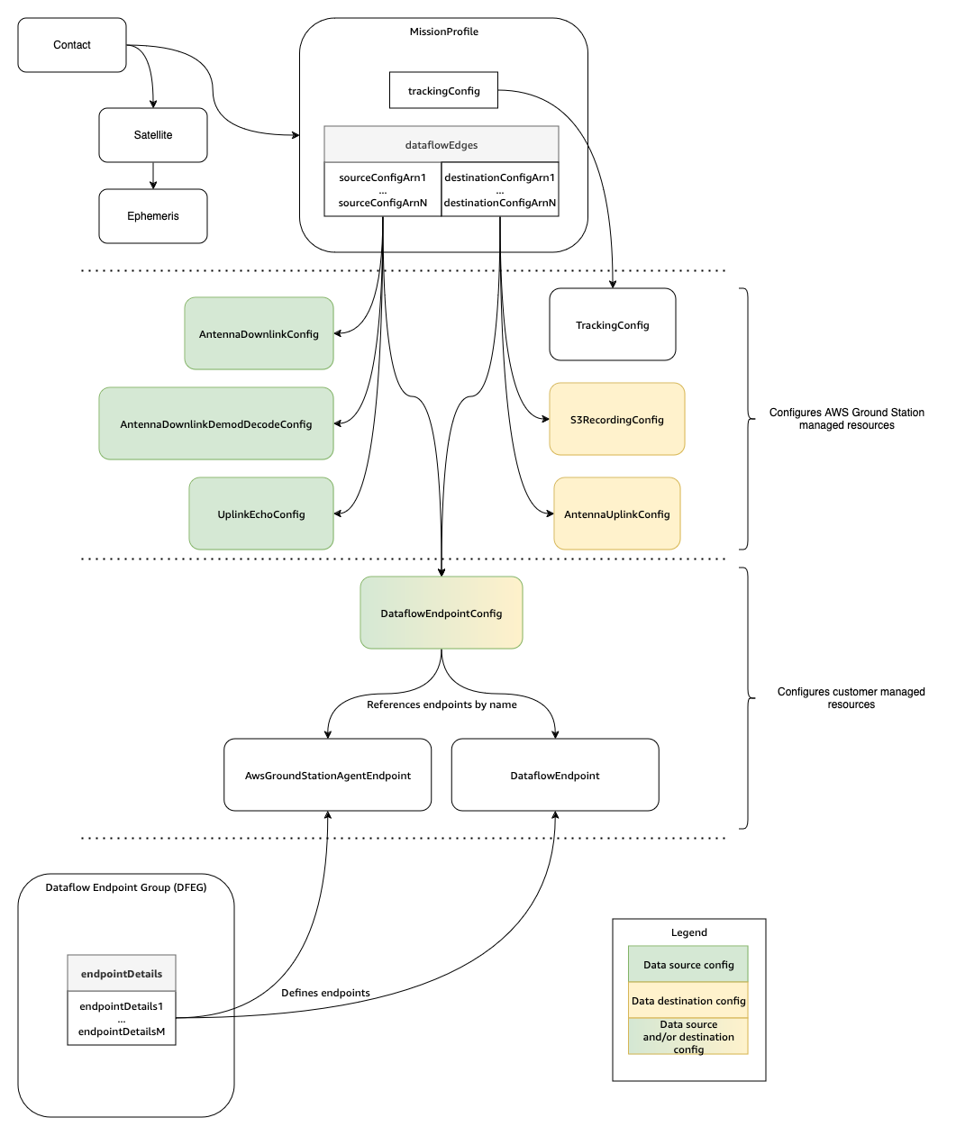
다음 다이어그램은의 핵심 구성 요소와 이러한 구성 요소가 서로 AWS Ground Station 어떻게 관련되어 있는지 보여줍니다. 화살표는 각 구성 요소가 해당 종속성을 가리키는 구성 요소 간의 종속성 방향을 나타냅니다.

Diagram showing the core components of AWS Ground Station and how they relate to each other.

다음 주제에서는 AWS Ground Station 핵심 구성 요소에 대해 자세히 설명합니다.