기계 번역으로 제공되는 번역입니다. 제공된 번역과 원본 영어의 내용이 상충하는 경우에는 영어 버전이 우선합니다.
고객 응대 수명 주기 이해
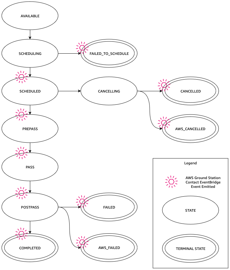
고객 응대 수명 주기를 이해하면를 사용하는 동안 다양한 문제를 자동화하고 해결하는 데 도움이 될 수 있습니다 AWS Ground Station. 다음 다이어그램은 고객 AWS Ground Station 응대 수명 주기와 수명 주기 동안 방출되는 이벤트 브리지 이벤트를 보여줍니다. COMPLETED, FAILED, FAILED_TO_SCHEDULE, CANCELLED, AWS_CANCELLED 및 AWS_FAILED는 터미널 상태입니다. 고객 응대는 터미널 상태에서 전환되지 않습니다. 각 상태가 나타내는 내용과 CancelContact를 사용하여 중지 가능 또는 취소 가능 여부에 AWS Ground Station 고객 응대 상태 대한 자세한 내용은 섹션을 참조하세요.
AWS Ground Station 고객 응대 상태
AWS Ground Station 고객 응대의 상태는 지정된 시간에 해당 고객 응대에 어떤 일이 일어나고 있는지에 대한 인사이트를 제공합니다.
고객 응대 상태
다음 표에서는 연락처가 가질 수 있는 상태를 설명합니다.
| Status | 설명 | 터미널 | 취소 가능 | 중지 가능 |
|---|---|---|---|---|
| AVAILABLE | 연락처를 예약할 수 있습니다. | 아니요 | 해당 사항 없음 | 해당 사항 없음 |
| 일정 | 고객 응대가 예약 중입니다. | 아니요 | 예 | 아니요 |
| SCHEDULED | 고객 응대가 성공적으로 예약되었습니다. | 아니요 | 예 | 아니요 |
| FAILED_TO_SCHEDULE | 고객 응대를 예약하지 못했습니다. | 예 | 아니요 | 아니요 |
| PREPASS | 고객 응대가 곧 시작되고 리소스가 준비 중입니다. | 아니요 | 예 | 아니요 |
| PASS | 고객 응대가 현재 실행 중이며 위성과 통신 중입니다. | 아니요 | 아니요 | 예 |
| POSTPASS | 통신이 완료되었으며 사용된 리소스가 정리되고 있습니다. | 아니요 | 아니요 | 아니요 |
| COMPLETED | 고객 응대가 오류 없이 완료되었습니다. | 예 | 아니요 | 아니요 |
| FAILED | 리소스 구성 문제로 인해 연락이 실패했습니다. | 예 | 아니요 | 아니요 |
| AWS_FAILED | AWS Ground Station 서비스 문제로 인해 연락이 실패했습니다. | 예 | 아니요 | 아니요 |
| 취소 중 | 고객 응대가 취소되는 중입니다. | 아니요 | 아니요 | 아니요 |
| AWS_CANCELLED | AWS Ground Station 서비스에서 고객 응대를 취소했습니다. 안테나 또는 사이트 유지 관리 및 에페메리스 드리프트는 이러한 상황이 발생할 수 있는 경우의 예입니다. | 예 | 아니요 | 아니요 |
| 취소됨 | 고객 응대가 취소되었습니다. | 예 | 아니요 | 아니요 |
참고
취소되거나 중지된 연락처의 결제 영향에 대한 자세한 내용은 섹션을 참조하세요고객 응대 결제 이해.
고객 응대 데이터 보존
AWS Ground Station 는 고객 응대 예약 ReserveContact 요청이 이루어진 후 1년 동안 고객 응대 데이터를 보관합니다. 1년이 지나면 연락처 데이터가 삭제됩니다.
1년 이상 연락처 데이터를 보존해야 하는 경우 보존 기간이 만료되기 전에 데이터를 내보내는 것이 좋습니다. 연락처 데이터에 액세스하고 내보내는 방법에 대한 자세한 내용은 다음을 참조하세요.