View a markdown version of this page

Amazon GameLift Streams로 스트림 세션 시작 - Amazon GameLift Streams

기계 번역으로 제공되는 번역입니다. 제공된 번역과 원본 영어의 내용이 상충하는 경우에는 영어 버전이 우선합니다.

Amazon GameLift Streams로 스트림 세션 시작

이 섹션에서는 스트림 세션, 즉 최종 사용자 또는 플레이어가 애플리케이션과 상호 작용하거나 게임을 플레이할 수 있는 스트림의 실제 인스턴스를 다룹니다. 자체 스트림 세션을 테스트하고 스트림 세션 수명 주기를 이해하는 방법에 대해 알아봅니다.

최종 사용자에게 스트림 세션을 시작하려면 Amazon GameLift Streams를 자체 서비스에 통합해야 합니다. 자세한 정보는 Amazon GameLift Streams 백엔드 서비스 및 웹 클라이언트 섹션을 참조하세요.

스트림 세션 정보

스트림 세션을 시작하기 위한 사전 조건은 준비 상태의 애플리케이션, 스트리밍하려는 위치에서 사용 가능한 용량이 있는 스트림 그룹, 스트리밍하려는 위치에 복제된 애플리케이션입니다. 스트림 세션은 스트림 그룹이 할당한 컴퓨팅 리소스 중 하나에서 실행됩니다. 스트림을 시작할 때 ARN 또는 ID 값을 사용하여 스트리밍할 스트림 그룹과 애플리케이션을 지정해야 합니다.

스트림 세션을 성공적으로 시작하면 해당 스트림 세션에 대한 고유 식별자가 수신됩니다. 그런 다음 해당 ID를 사용하여 스트림 세션을 최종 사용자에게 연결합니다. 자세한 내용은 Amazon GameLift Streams API 참조의 StartStreamSession을 참조하세요. GameLift

콘솔에서 스트림 테스트

Amazon GameLift Streams 콘솔을 통해 애플리케이션 스트림을 테스트하는 가장 직접적인 방법입니다. 스트림을 시작하면 Amazon GameLift Streams는 스트림 그룹이 할당하는 컴퓨팅 리소스 중 하나를 사용합니다. 따라서 스트림 그룹에 사용 가능한 용량이 있어야 합니다.

Amazon GameLift Streams 콘솔에서 스트림을 테스트하려면
  1. 에 로그인 AWS Management Console 하고 Amazon GameLift Streams 콘솔을 엽니다.

  2. 여러 가지 방법으로 스트림을 테스트할 수 있습니다. 스트림 그룹 페이지 또는 스트림 테스트 페이지에서 시작하여 다음 단계를 따릅니다.

    1. 스트리밍에 사용할 스트림 그룹을 선택합니다.

    2. 스트림 그룹 페이지에서 시작하는 경우 스트림 테스트를 선택합니다. 스트림 테스트 페이지에서 시작하는 경우 선택을 선택합니다. 그러면 선택한 스트림 그룹에 대한 스트림 구성 테스트 페이지가 열립니다.

    3. 연결된 애플리케이션에서 애플리케이션을 선택합니다.

    4. 위치에서 사용 가능한 용량이 있는 위치를 선택합니다.

    5. (선택 사항) 프로그램 구성에서 시작 시 애플리케이션에 전달할 명령줄 인수 또는 환경 변수를 입력합니다.

    6. 선택을 확인하고 스트림 테스트를 선택합니다.

  3. 스트림이 로드된 후 스트림에서 다음 작업을 수행할 수 있습니다.

    1. 마우스, 키보드, 게임패드(테스트 스트림에서 지원되지 않는 마이크 제외)와 같은 입력을 연결하려면 입력 연결을 선택합니다. 커서를 스트림 창으로 이동할 때 마우스를 자동으로 연결합니다.

    2. 스트리밍 세션 중에 생성된 파일을 세션 종료 시 Amazon S3 버킷으로 내보내려면 파일 내보내기를 선택하고 버킷 세부 정보를 지정합니다. 내보낸 파일은 세션 페이지에서 찾을 수 있습니다.

    3. 전체 화면에서 스트림을 보려면 전체 화면을 선택합니다. 이 작업을 되돌리려면 이스케이프를 누릅니다.

  4. 스트림을 종료하려면 세션 종료를 선택합니다. 스트림 연결이 끊어지면 스트림 용량을 사용하여 다른 스트림을 시작할 수 있게 됩니다.

참고

Amazon GameLift Streams 콘솔의 스트림 테스트 기능은 마이크를 지원하지 않습니다.

스트림 세션 수명 주기

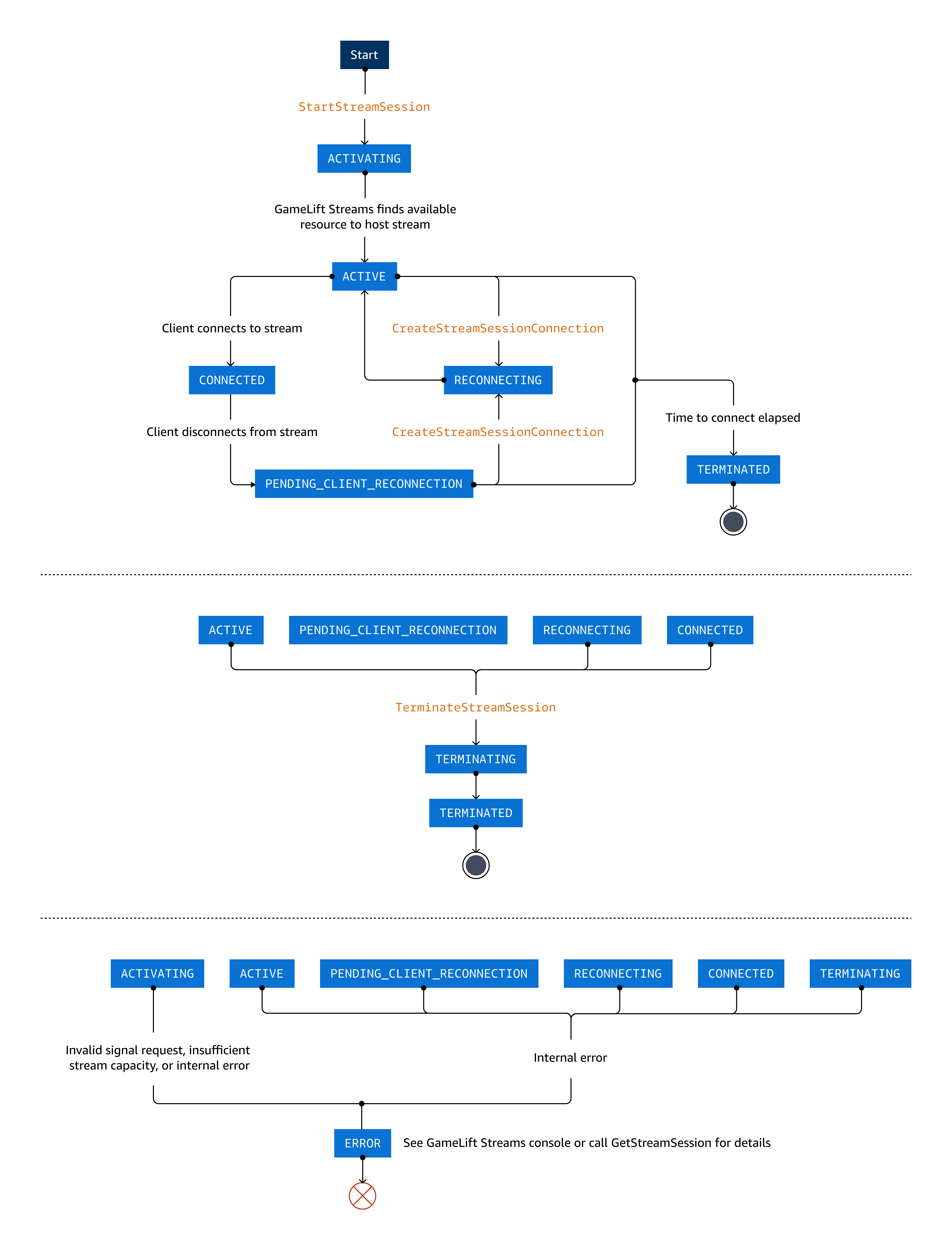
Amazon GameLift Streams에서 스트림 세션을 사용할 때이 다이어그램은 스트림 세션이 수명 주기 동안 로 전환되는 다양한 상태를 이해하는 데 도움이 될 수 있습니다.

  • StartStreamSessionACTIVATING 상태에서 시작하는 새 스트림 세션을 생성합니다. Amazon GameLift Streams가 스트림을 호스팅할 수 있는 리소스를 찾으면 스트림 세션이 로 전환됩니다ACTIVE. 클라이언트가 활성 스트림에 연결되면 스트림 세션이 로 전환됩니다CONNECTED.

  • 클라이언트가 스트림에서 연결을 끊으면 스트림 세션이 PENDING_CLIENT_RECONNECTION 상태로 전환됩니다. CreateStreamSessionConnection은 스트림 세션을 로 전환RECONNECTING하고 클라이언트를 시작하여 스트림에 다시 연결하거나 새 스트림 세션을 생성합니다. 스트림 세션이 클라이언트를 다시 연결할 준비가 되면 로 전환됩니다ACTIVE. 클라이언트가 다시 연결되면 다시 로 전환됩니다CONNECTED. 클라이언트가 보다 오래 연결 해제되면 스트림 세션ConnectionTimeoutSeconds이 종료됩니다.

  • 클라이언트가에 지정된 기간 내에 ACTIVE 또는 PENDING_CLIENT_RECONNECTION 상태의 스트림 세션에 연결하지 않으면 로 ConnectionTimeoutSeconds전환됩니다TERMINATED.

  • TerminateStreamSession은 스트림 종료를 시작하고 스트림 세션은 TERMINATING 상태로 전환됩니다. 스트림 세션이 성공적으로 종료되면 로 전환됩니다TERMINATED.

  • 를 제외한 모든 상태의 스트림 세션은 로 전환할 TERMINATED수 있습니다ERROR. API 호출이 ERROR 상태 값으로 반환되면 StatusReason의 값에서 오류 원인에 대한 간단한 설명을 확인합니다. GetStreamSession을 호출하여 이러한 값을 확인할 수도 있습니다.

이 다이어그램은 스트림 세션이 수명 주기 동안 로 전환되는 다양한 상태를 보여줍니다.

스트림 세션에 영향을 미치는 제한 시간 값

스트림 세션은 세션 수명 주기의 다양한 측면을 제어하는 여러 제한 시간 값에 의해 관리됩니다. 스트림 세션 수명 주기 동안 일반적으로 발생할 수 있는 시간순으로 다음을 포함합니다.

배치 제한 시간

Amazon GameLift Streams가 사용 가능한 용량을 사용하여 스트림 세션을 호스팅할 컴퓨팅 리소스를 찾는 데 걸리는 시간 제한입니다. 배치 제한 시간은 스트림 요청을 이행하는 데 사용되는 용량 유형에 따라 달라집니다.

  • 상시 작동 용량: 75초

  • 온디맨드 용량:

    • Linux/Proton 런타임: 90초

    • Windows 런타임: 10분

  • 동작: Amazon GameLift Streams가이 시간 내에 사용 가능한 리소스를 식별할 수 없는 경우 스트림 세션은 StatusReasonERROR를 사용하여 로 Status 변경됩니다placementTimeout.

연결 제한 시간

Amazon GameLift Streams가 클라이언트가 스트림 세션에 연결하거나 다시 연결할 때까지 기다리는 시간입니다.

  • 파라미터: StartStreamSessionConnectionTimeoutSeconds

  • 범위: 1~3,600초(1시간)

  • 기본값: 120초(2분)

  • 동작: 스트림 세션이 ACTIVE 또는 PENDING_CLIENT_RECONNECTION 상태에 도달하면 타이머가 시작됩니다. 제한 시간 전에 클라이언트가 연결되지 않으면 세션이 로 Status 전환됩니다TERMINATED.

세션 길이 제한 시간

Amazon GameLift Streams의 최대 지속 시간은 스트림 세션을 열린 상태로 유지합니다.

  • 파라미터: StartStreamSessionSessionLengthSeconds

  • 범위: 1~86,400초(24시간)

  • 기본값: 43200초(12시간)

  • 동작: 시간 제한에 도달하면 기존 클라이언트 연결에 관계없이 스트림 세션을 종료합니다.

스트림 세션 종료

스트림 세션을 강제로 종료해야 하는 경우 다음과 같은 옵션이 있습니다.

  • TerminateStreamSession API 사용: TerminateStreamSession을 사용하려면 스트림 그룹 ID와 스트림 세션 ID가 필요합니다. --status CONNECTED 파라미터와 함께 ListStreamSessions 또는 ListStreamSessionsByAccount를 사용하여 클라이언트가 연결된 스트림 세션 목록을 가져올 수 있습니다.

  • 스트림 그룹에서 세션 위치 제거: 세션이 스트리밍되는 스트림 그룹에서 위치를 제거하면 해당 위치의 모든 활성 스트림 세션이 종료됩니다. 콘솔에서 또는 RemoveStreamGroupLocations API를 사용하여 스트림 그룹의 위치를 제거할 수 있습니다.

  • 세션의 스트림 그룹 삭제: 스트림 그룹을 삭제하면 스트림 그룹의 모든 위치에서 모든 활성 스트림 세션이 종료됩니다. 콘솔에서 또는 DeleteStreamGroup API를 사용하여 스트림 그룹을 삭제할 수 있습니다. 클라이언트 연결이 갑자기 종료될 수 있으므로 주의해야 합니다.

스트림 세션에 다시 연결

클라이언트가 세션을 종료하지 않고 스트림 세션과의 연결이 끊어지면 스트림 세션이 시작된 ConnectionTimeoutSeconds에서 지정한 시간 내에 세션에 다시 연결할 수 있습니다. 세션에 다시 연결하려면 스트림 세션의 ID가 필요합니다. 자세한 내용은 Amazon GameLift Streams API 참조의 CreateStreamSessionConnection을 참조하세요. GameLift React Starter 샘플에서 스트림 세션에 다시 연결하는 예를 볼 수 있습니다.