기계 번역으로 제공되는 번역입니다. 제공된 번역과 원본 영어의 내용이 상충하는 경우에는 영어 버전이 우선합니다.
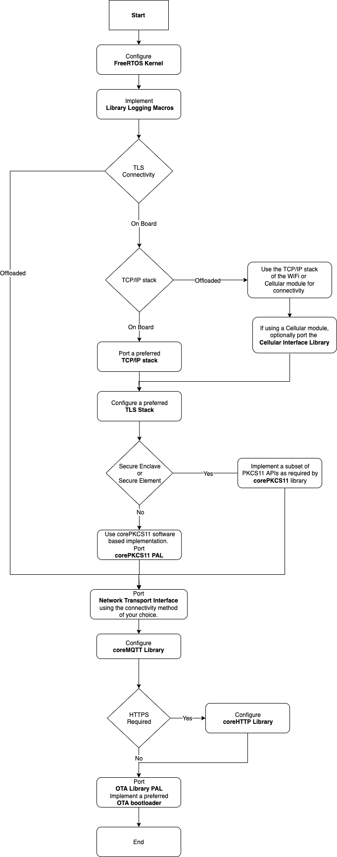
FreeRTOS 이식 순서도
FreeRTOS를 보드로 이식할 때 아래 이식 순서도를 시각적 보조 자료로 사용합니다.
View a markdown version of this page
기계 번역으로 제공되는 번역입니다. 제공된 번역과 원본 영어의 내용이 상충하는 경우에는 영어 버전이 우선합니다.
FreeRTOS를 보드로 이식할 때 아래 이식 순서도를 시각적 보조 자료로 사용합니다.