Amazon Cognito에서 인증이 작동하는 방식 - Amazon Cognito

기계 번역으로 제공되는 번역입니다. 제공된 번역과 원본 영어의 내용이 상충하는 경우에는 영어 버전이 우선합니다.

Amazon Cognito에서 인증이 작동하는 방식

고객이 Amazon Cognito 사용자 풀에 로그인하면 애플리케이션은 JSON 웹 토큰(JWT)을 수신합니다.

고객이 사용자 풀 토큰 또는 다른 공급자를 사용하여 자격 증명 풀에 로그인하면 애플리케이션이 임시 AWS 자격 증명을 받습니다.

사용자 풀 로그인을 사용하면 AWS SDK로 인증 및 권한 부여를 완전히 구현할 수 있습니다. 자체 사용자 인터페이스(UI) 구성 요소를 빌드하지 않으려면 미리 빌드된 웹 UI(관리형 로그인) 또는 타사 ID 제공업체(idP)의 로그인 페이지를 호출할 수 있습니다.

이 주제는 애플리케이션이 Amazon Cognito와 상호 작용하여 ID 토큰으로 인증하고, 액세스 토큰으로 권한을 부여하고, 자격 증명 풀 자격 증명을 사용하여 액세스할 수 AWS 서비스 있는 몇 가지 방법에 대한 개요입니다.

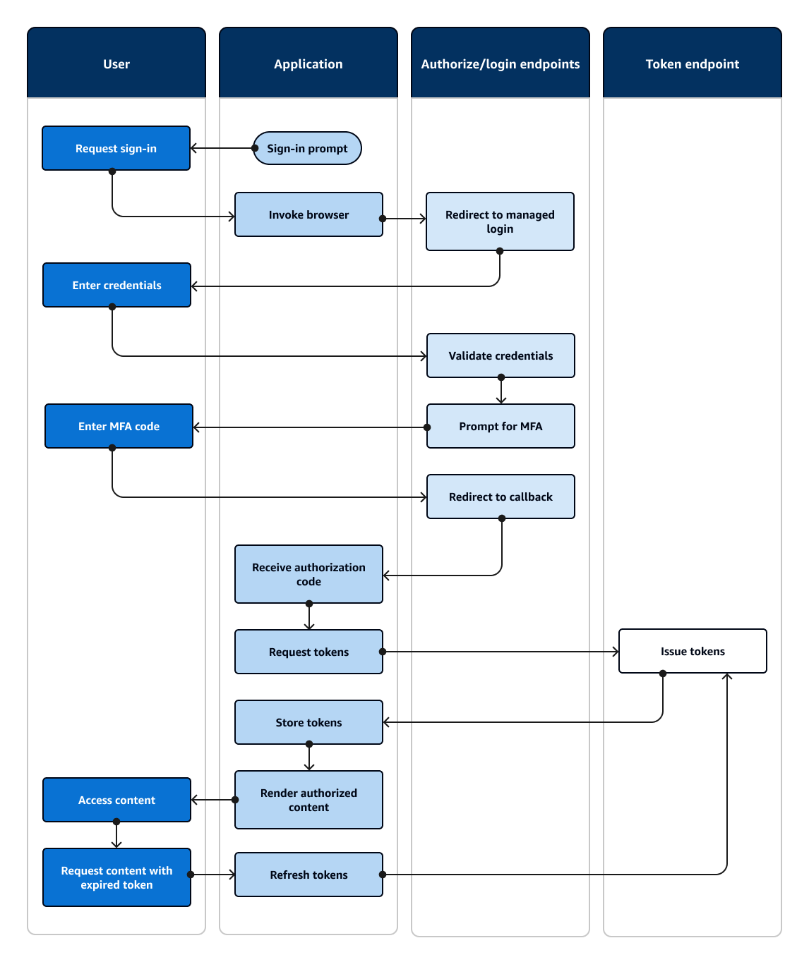
관리형 로그인을 사용한 사용자 풀 인증

관리형 로그인은 사용자 풀 및 앱 클라이언트에 연결된 웹 사이트입니다. 사용자의 로그인, 가입 및 비밀번호 재설정 작업을 수행할 수 있습니다. 인증을 위해 관리형 로그인 구성 요소가 있는 애플리케이션은 구현하는 데 개발자의 노력이 덜 필요할 수 있습니다. 애플리케이션은 인증을 위해 UI 구성 요소를 건너뛰고 사용자 브라우저에서 관리형 로그인을 호출할 수 있습니다.

애플리케이션은 웹 또는 앱 리디렉션 위치를 사용하여 사용자의 JWT를 수집합니다. 관리형 로그인을 구현하는 애플리케이션은 OIDC(OpenID Connect) IdP인 것처럼 인증을 위해 사용자 풀에 연결할 수 있습니다.

관리형 로그인은 애플리케이션에 OIDC 인증 서버의 인증 서비스가 필요하지만 사용자 지정 인증, ID 풀 통합 또는 사용자 속성 셀프 서비스와 같은 기능이 즉시 필요하지 않은 모델에 적합합니다. 이러한 고급 옵션 중 일부를 사용하려는 경우 SDK의 사용자 풀 구성 요소를 사용하여 구현할 수 있습니다.

OIDC 구현에 주로 의존하는 관리형 로그인 및 타사 IdP 인증 모델은 OAuth 2.0 범위가 있는 고급 권한 부여 모델에 가장 적합합니다.

다음 다이어그램은 관리형 로그인 인증을 위한 일반적인 로그인 세션을 보여줍니다.

사용자에게 입력을 요청하고 관리형 로그인을 사용하여 로그인하는 애플리케이션을 보여 주는 순서도입니다.
관리형 로그인 인증 흐름
  1. 사용자가 애플리케이션에 액세스합니다.

  2. “로그인” 링크를 선택합니다.

  3. 애플리케이션은 사용자를 사용자 풀 도메인의 관리형 로그인 페이지에 있는 로그인 프롬프트로 안내합니다.

  4. 사용자 이름과 비밀번호를 입력합니다.

  5. 사용자 풀은 사용자의 자격 증명을 검증하고 사용자가 다중 인증(MFA)을 활성화했는지 확인합니다.

  6. 관리형 로그인 페이지는 사용자에게 MFA 코드를 입력하라는 메시지를 표시합니다.

  7. 사용자가 MFA 코드를 입력합니다.

  8. 사용자 풀은 사용자를 애플리케이션 URL로 리디렉션합니다.

  9. 애플리케이션은 관리형 로그인이 콜백 URL에 추가한 URL 요청 파라미터에서 권한 부여 코드를 수집합니다.

  10. 애플리케이션은 권한 부여 코드가 있는 토큰을 요청합니다.

  11. 토큰 엔드포인트는 애플리케이션에 JWT를 반환합니다.

  12. 애플리케이션은 사용자의 JWT를 디코딩, 유효성 검사 및 저장하거나 캐싱합니다.

  13. 애플리케이션에 요청된 액세스 제어 구성 요소가 표시됩니다.

  14. 사용자가 콘텐츠를 봅니다.

  15. 나중에 사용자의 액세스 토큰이 만료되어 액세스 제어된 구성 요소를 보도록 요청합니다.

  16. 애플리케이션에서 사용자의 세션이 지속되어야 한다고 판단합니다. 새로 고침 토큰을 사용하여 토큰 엔드포인트에서 새 토큰을 요청합니다.

변형 및 사용자 지정

전체 사용자 풀의 브랜딩 편집기를 사용하거나 앱 클라이언트 수준에서 관리형 로그인 페이지의 디자인과 느낌을 사용자 지정할 수 있습니다. 자체 ID 제공업체, 범위, 사용자 속성에 대한 액세스 및 고급 보안 구성으로 앱 클라이언트를 구성할 수도 있습니다.

AWS SDK를 사용한 사용자 풀 API 인증 및 권한 부여

AWS 는 다양한 개발자 프레임워크에서 Amazon Cognito 사용자 풀 또는 Amazon Cognito 자격 증명 공급자를 위한 구성 요소를 개발했습니다. AWS SDKs 사용한 인증 이러한 SDK를 Amazon Cognito 사용자 풀 API라고 합니다. 동일한 사용자 풀 API 네임스페이스에는 사용자 풀 구성 및 사용자 인증 작업이 있습니다. 보다 자세한 개요는 API, OIDC 및 관리형 로그인 페이지 인증 이해 섹션을 참조하세요.

API 인증은 애플리케이션에 기존 UI 구성 요소가 있고 주로 사용자 풀을 사용자 디렉터리로 사용하는 모델에 적합합니다. 이 설계는 Amazon Cognito를 더 큰 애플리케이션 내의 구성 요소로 추가합니다. 복잡한 챌린지 및 응답 체인을 처리하려면 프로그래밍 로직이 필요합니다.

이 애플리케이션은 전체 OIDC(OpenID Connect) 신뢰 당사자 구현을 구현할 필요가 없습니다. 대신 JWT를 디코딩하고 사용할 수 있습니다. 로컬 사용자를 위한 전체 사용자 풀 기능 세트에 액세스하려면 개발 환경에서 Amazon Cognito SDK로 인증을 빌드하세요.

사용자 지정 OAuth 범위를 사용한 API 인증은 외부 API 권한 부여에 대한 방향성이 떨어집니다. API 인증에서 액세스 토큰에 사용자 지정 범위를 추가하려면 런타임 시 사전 토큰 생성 Lambda 트리거을 사용하여 토큰을 수정합니다.

다음 다이어그램은 API 인증을 위한 일반적인 로그인 세션을 보여줍니다.

사용자에게 입력을 요청하고 AWS SDK로 로그인하는 애플리케이션을 보여주는 흐름도입니다.
API 인증 흐름
  1. 사용자가 애플리케이션에 액세스합니다.

  2. “로그인” 링크를 선택합니다.

  3. 사용자 이름과 비밀번호를 입력합니다.

  4. 애플리케이션은 InitiateAuth API 요청을 수행하는 메서드를 간접적으로 호출합니다. 요청은 사용자의 자격 증명을 사용자 풀에 전달합니다.

  5. 사용자 풀은 사용자의 자격 증명을 검증하고 사용자가 다중 인증(MFA)을 활성화했는지 확인합니다.

  6. 사용자 풀은 MFA 코드를 요청하는 챌린지로 응답합니다.

  7. 애플리케이션에서 사용자로부터 MFA 코드를 수집하는 프롬프트를 생성합니다.

  8. 애플리케이션은 RespondToAuthChallenge API 요청을 수행하는 메서드를 호출합니다. 요청이 사용자의 MFA 코드를 전달합니다.

  9. 사용자 풀은 사용자의 MFA 코드를 검증합니다.

  10. 사용자 풀은 사용자의 JWT로 응답합니다.

  11. 애플리케이션은 사용자의 JWT를 디코딩, 유효성 검사 및 저장하거나 캐싱합니다.

  12. 애플리케이션에 요청된 액세스 제어 구성 요소가 표시됩니다.

  13. 사용자가 콘텐츠를 봅니다.

  14. 나중에 사용자의 액세스 토큰이 만료되어 액세스 제어된 구성 요소를 보도록 요청합니다.

  15. 애플리케이션에서 사용자의 세션이 지속되어야 한다고 판단합니다. 새로 고침 토큰을 사용하여 InitiateAuth 메서드를 다시 호출하고 새 토큰을 검색합니다.

변형 및 사용자 지정

사용자 지정 인증 챌린지와 같은 추가 챌린지를 통해 이 흐름을 강화할 수 있습니다. 암호가 손상되었거나 예기치 않은 로그인 특성이 악의적인 로그인 시도를 나타낼 수 있는 사용자의 액세스를 자동으로 제한할 수 있습니다. 이 흐름은 가입, 사용자 속성 업데이트, 비밀번호 재설정 작업에서도 거의 동일하게 나타납니다. 이러한 흐름의 대부분은 퍼블릭(클라이언트 측) 및 기밀(서버 측) API 작업이 중복됩니다.

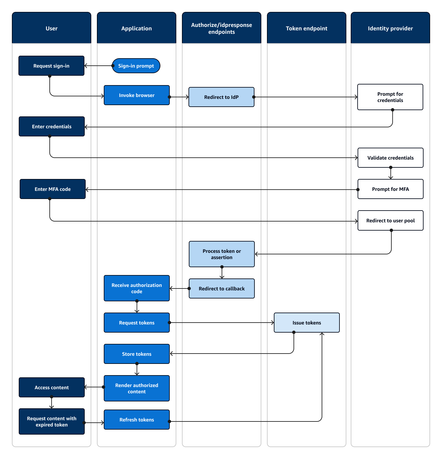
타사 ID 제공업체를 통한 사용자 풀 인증

외부 ID 제공업체(idP) 또는 페더레이션 인증을 사용한 로그인은 관리형 로그인과 유사한 모델입니다. 애플리케이션은 사용자 풀의 OIDC 신뢰 당사자인 반면 사용자 풀은 IdP에 대한 패스스루 역할을 합니다. IdP는 Facebook 또는 Google과 같은 소비자 사용자 디렉터리이거나 Azure와 같은 SAML 2.0 또는 OIDC 엔터프라이즈 디렉터리일 수 있습니다.

사용자의 브라우저에서 관리형 로그인 대신 애플리케이션은 사용자 풀 권한 부여 서버에서 리디렉션 엔드포인트를 호출합니다. 사용자의 보기에서 애플리케이션에서 로그인 버튼을 선택합니다. 그런 다음 IdP에 로그인하라는 메시지가 표시됩니다. 관리형 로그인 인증과 마찬가지로 애플리케이션은 앱의 리디렉션 위치에서 JWT를 수집합니다.

타사 IdP를 사용한 인증은 사용자가 애플리케이션에 가입할 때 새 비밀번호를 생성하지 않으려는 모델에 적합합니다. 관리형 로그인 인증을 구현한 애플리케이션에는 적은 노력으로 타사 인증을 추가할 수 있습니다. 실제로 관리형 로그인과 타사 IdP는 사용자 브라우저에서 호출하는 항목에 약간의 차이가 있어도 일관된 인증 결과를 생성합니다.

관리형 로그인 인증과 마찬가지로 페더레이션 인증은 OAuth 2.0 범위가 있는 고급 권한 부여 모델에 가장 적합합니다.

다음 다이어그램은 페더레이션 인증을 위한 일반적인 로그인 세션을 보여줍니다.

사용자에게 입력을 요청하고 타사 IdP로 로그인하는 애플리케이션을 보여주는 흐름도입니다.
페더레이션 인증 흐름
  1. 사용자가 애플리케이션에 액세스합니다.

  2. “로그인” 링크를 선택합니다.

  3. 애플리케이션은 IdP를 사용하여 사용자를 로그인 프롬프트로 안내합니다.

  4. 사용자 이름과 비밀번호를 입력합니다.

  5. IdP는 사용자의 자격 증명을 검증하고 사용자가 다중 인증(MFA)을 활성화했는지 확인합니다.

  6. IdP는 사용자에게 MFA 코드를 입력하라는 메시지를 표시합니다.

  7. 사용자가 MFA 코드를 입력합니다.

  8. IdP는 SAML 응답 또는 권한 부여 코드를 사용하여 사용자를 사용자 풀로 리디렉션합니다.

  9. 사용자가 권한 부여 코드를 통과하면 사용자 풀은 코드를 IdP 토큰으로 자동 교환합니다. 사용자 풀은 IdP 토큰을 검증하고 새 권한 부여 코드를 사용하여 사용자를 애플리케이션으로 리디렉션합니다.

  10. 애플리케이션은 사용자 풀이 콜백 URL에 추가한 URL 요청 파라미터에서 권한 부여 코드를 수집합니다.

  11. 애플리케이션은 권한 부여 코드가 있는 토큰을 요청합니다.

  12. 토큰 엔드포인트는 애플리케이션에 JWT를 반환합니다.

  13. 애플리케이션은 사용자의 JWT를 디코딩, 유효성 검사 및 저장하거나 캐싱합니다.

  14. 애플리케이션에 요청된 액세스 제어 구성 요소가 표시됩니다.

  15. 사용자가 콘텐츠를 봅니다.

  16. 나중에 사용자의 액세스 토큰이 만료되어 액세스 제어된 구성 요소를 보도록 요청합니다.

  17. 애플리케이션에서 사용자의 세션이 지속되어야 한다고 판단합니다. 새로 고침 토큰을 사용하여 토큰 엔드포인트에서 새 토큰을 요청합니다.

변형 및 사용자 지정

관리형 로그인에서 페더레이션 인증을 시작할 수 있으며 사용자는 앱 클라이언트에 할당된 IdP 목록에서 선택할 수 있습니다. 관리형 로그인은 이메일 주소를 입력하라는 메시지를 표시하고 해당 SAML IdP로 사용자의 요청을 자동으로 라우팅할 수도 있습니다. 타사 ID 제공업체를 사용한 인증에는 관리형 로그인과의 사용자 상호 작용이 필요하지 않습니다. 애플리케이션은 사용자의 권한 부여 서버 요청에 요청 파라미터를 추가하고 사용자가 자동으로 IdP 로그인 페이지로 리디렉션하도록 할 수 있습니다.

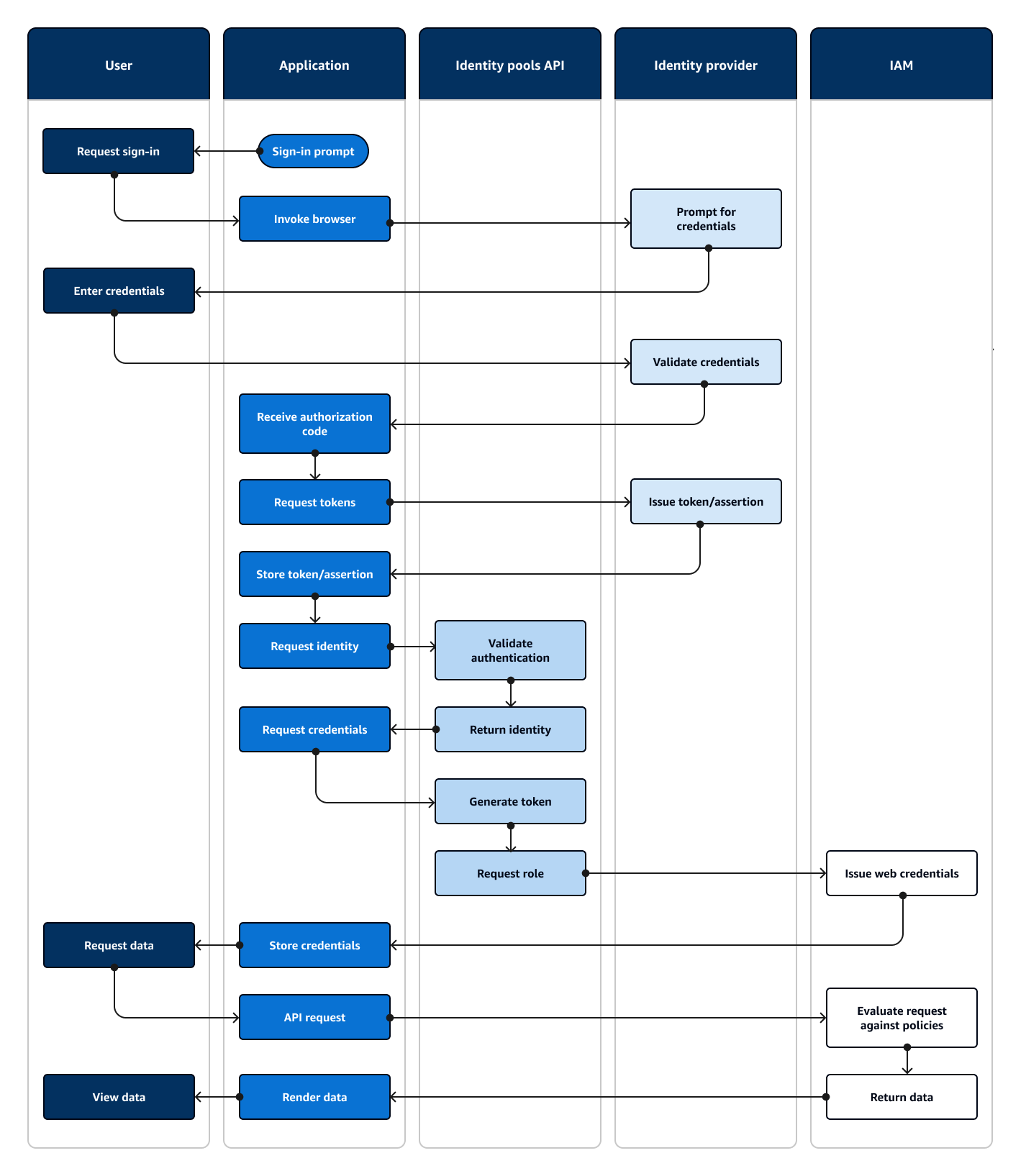
ID 풀 인증

ID 풀은 함수, API 네임스페이스 및 SDK 모델의 사용자 풀과 구별되는 애플리케이션의 구성 요소입니다. 사용자 풀이 토큰 기반 인증 및 권한 부여를 제공하는 경우 자격 증명 풀은 AWS Identity and Access Management (IAM)에 대한 권한 부여를 제공합니다.

ID 풀에 IdP 세트를 할당하고 이를 사용하여 사용자를 로그인할 수 있습니다. 사용자 풀은 ID 풀 IdP로 긴밀하게 통합되며 ID 풀에 액세스 제어를 위한 가장 많은 옵션을 제공합니다. 동시에 ID 풀에 대한 다양한 인증 옵션이 있습니다. 사용자 풀은 SAML, OIDC, 소셜, 개발자 및 게스트 자격 증명 소스를 자격 증명 풀에서 임시 AWS 자격 증명으로 가는 경로로 조인합니다.

ID 풀을 사용한 인증은 외부 인증입니다. 이전에 설명한 사용자 풀 흐름 중 하나 또는 다른 IdP를 사용하여 독립적으로 개발하는 흐름을 따릅니다. 애플리케이션이 초기 인증을 수행한 후 ID 풀에 증거를 전달하고 그 대가로 임시 세션을 수신합니다.

자격 증명 풀을 사용한 인증은 IAM 권한 부여를 AWS 서비스 통해의 애플리케이션 자산 및 데이터에 대한 액세스 제어를 적용하는 모델에 적합합니다. 사용자 풀의 API 인증과 마찬가지로 성공적인 애플리케이션에는 사용자의 이익을 위해 액세스하려는 각 서비스에 대한 AWS SDKs가 포함됩니다. AWS SDKs 자격 증명 풀 인증의 자격 증명을 API 요청에 서명으로 적용합니다.

다음 다이어그램은 IdP를 사용한 ID 풀 인증을 위한 일반적인 로그인 세션을 보여줍니다.

사용자에게 입력을 요청하고 타사 IdP로 로그인하는 애플리케이션을 보여주는 흐름도입니다.
ID 풀 인증 흐름
  1. 사용자가 애플리케이션에 액세스합니다.

  2. “로그인” 링크를 선택합니다.

  3. 애플리케이션은 IdP를 사용하여 사용자를 로그인 프롬프트로 안내합니다.

  4. 사용자 이름과 비밀번호를 입력합니다.

  5. IdP는 사용자의 자격 증명을 검증합니다.

  6. IdP는 SAML 응답 또는 권한 부여 코드를 사용하여 사용자를 애플리케이션으로 리디렉션합니다.

  7. 사용자가 권한 부여 코드를 전달하면 애플리케이션은 코드를 IdP 토큰으로 교환합니다.

  8. 애플리케이션은 사용자의 JWT 또는 어설션을 디코딩, 유효성 검사 및 저장하거나 캐싱합니다.

  9. 애플리케이션은 GetId API 요청을 수행하는 메서드를 호출합니다. 사용자의 토큰 또는 어설션을 전달하고 자격 증명 ID를 요청합니다.

  10. ID 풀은 구성된 ID 제공업체에 대해 토큰 또는 어설션을 검증합니다.

  11. ID 풀은 자격 증명 ID를 반환합니다.

  12. 애플리케이션은 GetCredentialsForIdentity API 요청을 수행하는 메서드를 호출합니다. 사용자의 토큰 또는 어설션을 전달하고 IAM 역할을 요청합니다.

  13. ID 풀은 새 JWT를 생성합니다. 새 JWT에는 IAM 역할을 요청하는 클레임이 포함되어 있습니다. ID 풀은 사용자의 요청과 IdP 에 대한 ID 풀 구성의 역할 선택 기준을 기반으로 역할을 결정합니다.

  14. AWS Security Token Service (AWS STS)는 자격 증명 풀의 AssumeRoleWithWebIdentity 요청에 응답합니다. 응답에는 IAM 역할이 있는 임시 세션의 API 자격 증명이 포함되어 있습니다.

  15. 애플리케이션은 세션 자격 증명을 저장합니다.

  16. 사용자가 앱에서 AWS의 액세스 보호 리소스가 필요한 작업을 수행합니다.

  17. 애플리케이션은 임시 자격 증명을 필수에 대한 API 요청에 서명으로 적용합니다 AWS 서비스.

  18. IAM은 자격 증명의 역할에 연결된 정책을 평가합니다. 이를 요청과 비교합니다.

  19. 는 요청된 데이터를 AWS 서비스 반환합니다.

  20. 애플리케이션은 사용자 인터페이스에서 데이터를 렌더링합니다.

  21. 사용자가 데이터를 봅니다.

변형 및 사용자 지정

사용자 풀을 사용한 인증을 시각화하려면 문제 토큰/어설션 단계 뒤에 이전 사용자 풀 개요 중 하나를 삽입합니다. 개발자 인증은 ID 요청 이전의 모든 단계를 개발자 자격 증명으로 서명된 요청으로 바꿉니다. 또한 게스트 인증은 ID 요청으로 바로 건너뛰고, 인증을 검증하지 않으며, 액세스가 제한된 IAM 역할에 대한 자격 증명을 반환합니다.