View a markdown version of this page

Amazon Cognito 사용자 풀로 인증 - Amazon Cognito

기계 번역으로 제공되는 번역입니다. 제공된 번역과 원본 영어의 내용이 상충하는 경우에는 영어 버전이 우선합니다.

Amazon Cognito 사용자 풀로 인증

Amazon Cognito에서는 다양한 방법으로 사용자를 인증할 수 있습니다. 사용자는 암호와 WebAuthn 패스키로 로그인할 수 있습니다. Amazon Cognito는 이메일 또는 SMS 메시지로 일회용 암호를 보낼 수 있습니다. 자체 문제 및 응답 시퀀스를 오케스트레이션하는 Lambda 함수를 구현할 수 있습니다. 다음은 인증 흐름입니다. 인증 흐름에서 사용자는 보안 암호를 제공하고 Amazon Cognito는 보안 암호를 확인한 다음 애플리케이션이 OIDC 라이브러리로 처리할 수 있도록 JSON 웹 토큰(JWT)을 발급합니다. 이 장에서는 다양한 애플리케이션 환경에서 다양한 인증 흐름에 맞게 사용자 풀 및 앱 클라이언트를 구성하는 방법에 대해 설명합니다. 관리형 로그인의 호스팅 로그인 페이지를 사용하고 AWS SDK에서 자체 로직 및 프런트 엔드를 빌드하는 옵션에 대해 알아봅니다.

도메인 유무에 관계없이 모든 사용자 풀은 사용자 풀 API에서 사용자를 인증할 수 있습니다. 사용자 풀에 도메인을 추가하면 사용자 풀 엔드포인트를 사용할 수 있습니다. 사용자 풀 API는 다양한 권한 부여 모델 및 API 요청의 요청 흐름을 지원합니다.

Amazon Cognito는 사용자의 ID를 확인하기 위해 이메일, SMS 메시지, 일회용 암호 및 패스키와 같은 암호 외에도 여러 유형의 문제를 통합하는 인증 흐름을 지원합니다.

인증 흐름 구현

인증용 AWS SDK를 사용하여 관리형 로그인을 구현하든 사용자 지정 애플리케이션 프런트 엔드를 구현하든 관계없이 구현하려는 인증 유형에 맞게 앱 클라이언트를 구성해야 합니다. 다음 정보는 앱 클라이언트 및 애플리케이션의 인증 흐름 설정을 설명합니다.

App client supported flows

Amazon Cognito 콘솔 또는 AWS SDK의 API를 사용하여 앱 클라이언트에 지원되는 흐름을 구성할 수 있습니다. 이러한 흐름을 지원하도록 앱 클라이언트를 구성한 후 애플리케이션에 배포할 수 있습니다.

다음 절차에서는 Amazon Cognito 콘솔을 사용하여 앱 클라이언트에 사용할 수 있는 인증 흐름을 구성합니다.

인증 흐름에 맞게 앱 클라이언트를 구성하는 방법(콘솔)
  1. 에 로그인 AWS 하고 Amazon Cognito 사용자 풀 콘솔로 이동합니다. 사용자 풀을 선택하거나 새로운 사용자 풀을 생성합니다.

  2. 사용자 풀 구성에서 앱 클라이언트 메뉴를 선택합니다. 앱 클라이언트를 선택하거나 새 앱 클라이언트를 생성합니다.

  3. 앱 클라이언트 정보에서 편집을 선택합니다.

  4. 앱 클라이언트 흐름에서 지원하려는 인증 흐름을 선택합니다.

인증 흐름에 대한 앱 클라이언트를 구성하는 방법(API/SDK)

Amazon Cognito API를 사용하여 앱 클라이언트에 사용할 수 있는 인증 흐름을 구성하려면 CreateUserPoolClient 또는 UpdateUserPoolClient 요청에서 ExplicitAuthFlows 값을 설정합니다. 다음은 클라이언트에 보안 원격 암호(SRP) 및 선택 기반 인증을 프로비저닝하는 예입니다.

"ExplicitAuthFlows": [ "ALLOW_USER_AUTH", "ALLOW_USER_SRP_AUTH ]

앱 클라이언트 지원 흐름을 구성할 때 다음 옵션과 API 값을 지정할 수 있습니다.

앱 클라이언트 흐름 지원
인증 흐름 호환성 콘솔 API
선택 기반 인증 서버 측, 클라이언트 측 로그인 시 인증 유형 선택 ALLOW_USER_AUTH
영구 암호로 로그인 클라이언트 측 사용자 이름과 암호로 로그인 ALLOW_USER_PASSWORD_AUTH
영구 암호 및 보안 페이로드로 로그인 서버 측, 클라이언트 측 보안 원격 암호(SRP)로 로그인 ALLOW_USER_SRP_AUTH
토큰 새로 고침 서버 측, 클라이언트 측 기존의 인증된 세션에서 새 사용자 토큰 가져오기 ALLOW_REFRESH_TOKEN_AUTH
서버 측 인증 서버 측 서버 측 관리 자격 증명으로 로그인 ALLOW_ADMIN_USER_PASSWORD_AUTH
사용자 지정 인증 서버 측과 클라이언트 측 맞춤형 애플리케이션. 관리형 로그인과 호환되지 않습니다. Lambda 트리거의 사용자 지정 인증 흐름으로 로그인 ALLOW_CUSTOM_AUTH
Implement flows in your application

관리형 로그인을 사용하면 구성된 인증 옵션을 로그인 페이지에서 자동으로 사용할 수 있습니다. 사용자 지정 빌드 애플리케이션에서 초기 흐름 선언으로 인증을 시작합니다.

  • 사용자의 흐름 옵션 목록에서 선택하려면 USER_AUTH 흐름으로 선택 기반 인증을 선언합니다. 이 흐름에는 패스키암호 없는 인증과 같이 클라이언트 기반 인증 흐름에서 사용할 수 없는 사용 가능한 인증 방법이 있습니다.

  • 인증 흐름을 미리 선택하려면 앱 클라이언트에서 사용할 수 있는 다른 흐름으로 클라이언트 기반 인증을 선언합니다.

사용자를 로그인할 때 InitiateAuth 또는 AdminInitiateAuth 요청 본문에 AuthFlow 파라미터가 포함되어야 합니다.

선택 기반 인증:

"AuthFlow": "USER_AUTH"

SRP를 사용한 클라이언트 기반 인증:

"AuthFlow": "USER_SRP_AUTH"

사용자 풀을 사용한 인증에 대해 알아야 할 사항

Amazon Cognito 사용자 풀을 사용한 인증 모델 설계에서 다음 정보를 고려하세요.

관리형 로그인 및 호스팅 UI의 인증 흐름

관리형 로그인에는 클래식 호스팅 UI보다 더 많은 인증 옵션이 있습니다. 예를 들어 사용자는 관리형 로그인에서만 암호 없는 패스키 인증을 수행할 수 있습니다.

AWS SDK 인증에서만 사용 가능한 사용자 지정 인증 흐름

관리형 로그인 또는 클래식 호스팅 UI로는 사용자 지정 인증 흐름 또는 Lambda 트리거를 사용한 사용자 지정 인증을 수행할 수 없습니다. AWS SDK를 사용한 인증에서 사용자 지정 인증을 사용할 수 있습니다.

외부 ID 제공업체(IdP) 로그인을 위한 관리형 로그인

AWS SDKs를 사용한 인증에서는 타사 IdPs 통해 사용자를 로그인할 수 없습니다. 관리형 로그인 또는 클래식 호스팅 UI를 구현하고 IdP로 리디렉션한 다음 애플리케이션에서 OIDC 라이브러리를 사용하여 결과 인증 객체를 처리해야 합니다. 관리형 로그인에 대한 자세한 정보는 사용자 풀 관리형 로그인 섹션을 참조하세요.

다른 사용자 기능에 대한 암호 없는 인증 효과

사용자 풀 및 앱 클라이언트에서 일회용 암호 또는 패스키를 사용하여 암호 없는 로그인을 활성화하면 사용자 생성 및 마이그레이션에 영향을 미칩니다. 암호 없는 로그인이 활성화된 경우:

  1. 관리자는 암호 없이 사용자를 생성할 수 있습니다. 기본 초대 메시지 템플릿이 {###} 암호 자리 표시자를 더 이상 포함하지 않도록 변경됩니다. 자세한 내용은 관리자로 사용자 계정 생성 단원을 참조하십시오.

  2. SDK 기반 SignUp 작업의 경우 사용자가 가입할 때 암호를 제공할 필요가 없습니다. 관리형 로그인 및 호스팅 UI는 암호 없는 인증이 허용되는 경우에도 가입 페이지에 암호가 필요합니다. 자세한 내용은 사용자 계정 가입 및 확인 단원을 참조하십시오.

  3. CSV 파일에서 가져온 사용자는 속성에 사용 가능한 암호 없는 로그인 옵션에 대한 이메일 주소 또는 전화번호가 포함된 경우 암호 재설정 없이 암호 없는 옵션으로 즉시 로그인할 수 있습니다. 자세한 내용은 CSV 파일에서 사용자 풀로 사용자 가져오기 단원을 참조하십시오.

  4. 암호 없는 인증은 사용자 마이그레이션 Lambda 트리거를 호출하지 않습니다.

  5. 일회용 암호(OTP) 첫 번째 팩터로 로그인하는 사용자는 세션에 멀티 팩터 인증(MFA) 팩터를 추가할 수 없습니다. 사용자 확인이 포함된 패스키는 로 구성된 경우 MFA 요구 사항을 충족할 수 있습니다MULTI_FACTOR_WITH_USER_VERIFICATION.

패스키 신뢰 당사자 URL은 공개 접미사 목록에 있을 수 없습니다.

www.example.com과 같이 소유한 도메인 이름을 패스키 구성에서 신뢰 당사자(RP) ID로 사용할 수 있습니다. 이 구성은 소유한 도메인에서 실행되는 사용자 지정 빌드 애플리케이션을 지원하기 위한 것입니다. 퍼블릭 접미사 목록 또는 PSL에는 보호된 상위 수준 도메인이 포함되어 있습니다. Amazon Cognito는 RP URL을 PSL의 도메인으로 설정하려고 할 때 오류를 반환합니다.

인증 세션 흐름 기간

사용자 풀의 기능에 따라 앱이 Amazon Cognito에서 토큰을 검색하기 전에 InitiateAuthRespondToAuthChallenge에 대한 몇 가지 문제에 응답할 수 있습니다. Amazon Cognito는 각 요청에 대한 응답에 세션 문자열을 포함합니다. API 요청을 인증 흐름에 결합하려면 이전 요청에 대한 응답의 세션 문자열을 각 후속 요청에 포함합니다. 기본적으로 사용자는 세션 문자열이 만료되기 전에 3분 동안 각 챌린지를 완료해야 합니다. 이 기간을 조정하려면 앱 클라이언트 Authentication flow session duration(인증 흐름 세션 기간)을 변경합니다. 다음 절차에서는 앱 클라이언트 구성에서 이 설정을 변경하는 방법을 설명합니다.

참고

인증 흐름 세션 기간 설정은 Amazon Cognito 사용자 풀 API를 사용한 인증에 적용됩니다. 관리형 로그인은 세션 기간을 멀티 팩터 인증의 경우 3분, 암호 재설정 코드의 경우 8분으로 설정합니다.

Amazon Cognito console
앱 클라이언트 인증 흐름 세션 기간을 구성하는 방법(AWS Management Console)
  1. 사용자 풀의 App integration(앱 통합) 탭에서 App clients and analytics(앱 클라이언트 및 분석) 컨테이너의 앱 클라이언트 이름을 선택합니다.

  2. 앱 클라이언트 정보 컨테이너에서 편집을 선택합니다.

  3. 인증 흐름 세션 기간 값을 SMS 및 이메일 MFA 코드에 대해 원하는 유효 기간(분)으로 변경합니다. 이렇게 하면 사용자가 앱 클라이언트에서 인증 챌린지를 완료해야 하는 시간도 변경됩니다.

  4. 변경 사항 저장을 선택합니다.

User pools API
앱 클라이언트 인증 흐름 세션 기간을 구성하는 방법(Amazon Cognito API)
  1. DescribeUserPoolClient 요청의 기존 사용자 풀 설정으로 UpdateUserPoolClient 요청을 준비합니다. UpdateUserPoolClient 요청에는 모든 기존 앱 클라이언트 속성이 포함되어야 합니다.

  2. AuthSessionValidity 값을 SMS MFA 코드에 대해 원하는 유효 기간(분)으로 변경합니다. 이렇게 하면 사용자가 앱 클라이언트에서 인증 챌린지를 완료해야 하는 시간도 변경됩니다.

앱 클라이언트에 대한 자세한 내용은 앱 클라이언트를 사용한 애플리케이션별 설정 섹션을 참조하세요.

로그인 시도 실패에 대한 잠금 동작

인증되지 않은 API 작업 또는 IAM 인증 API 작업으로 요청되었는지 여부에 관계없이 사용자 암호로 로그인 시도가 5회 실패하면 Amazon Cognito는 1초 동안 사용자를 잠급니다. 이후 한 번 더 실패할 때마다 잠금 시간이 두 배로 늘어나 최대 15분 정도까지 늘어납니다.

잠금 기간 중에 시도하면 Password attempts exceeded 예외가 발생하며, 이후 잠금 기간에 영향을 주지는 않습니다. 누적 로그인 시도 실패 n(Password attempts exceeded예외 제외)회에 대해, Amazon Cognito는 2^ (n-5)초 동안 사용자를 차단합니다. 잠금을 n=0 초기 상태로 재설정하려면 사용자는 잠금 기간이 만료된 후 성공적으로 로그인하거나 잠금이 설정된 후 연속으로 15분 동안 로그인 시도를 하지 않아야 합니다. 이러한 동작은 변경될 수 있습니다. 암호 기반 인증도 수행하지 않으면 이 동작은 사용자 지정 챌린지에는 적용되지 않습니다.

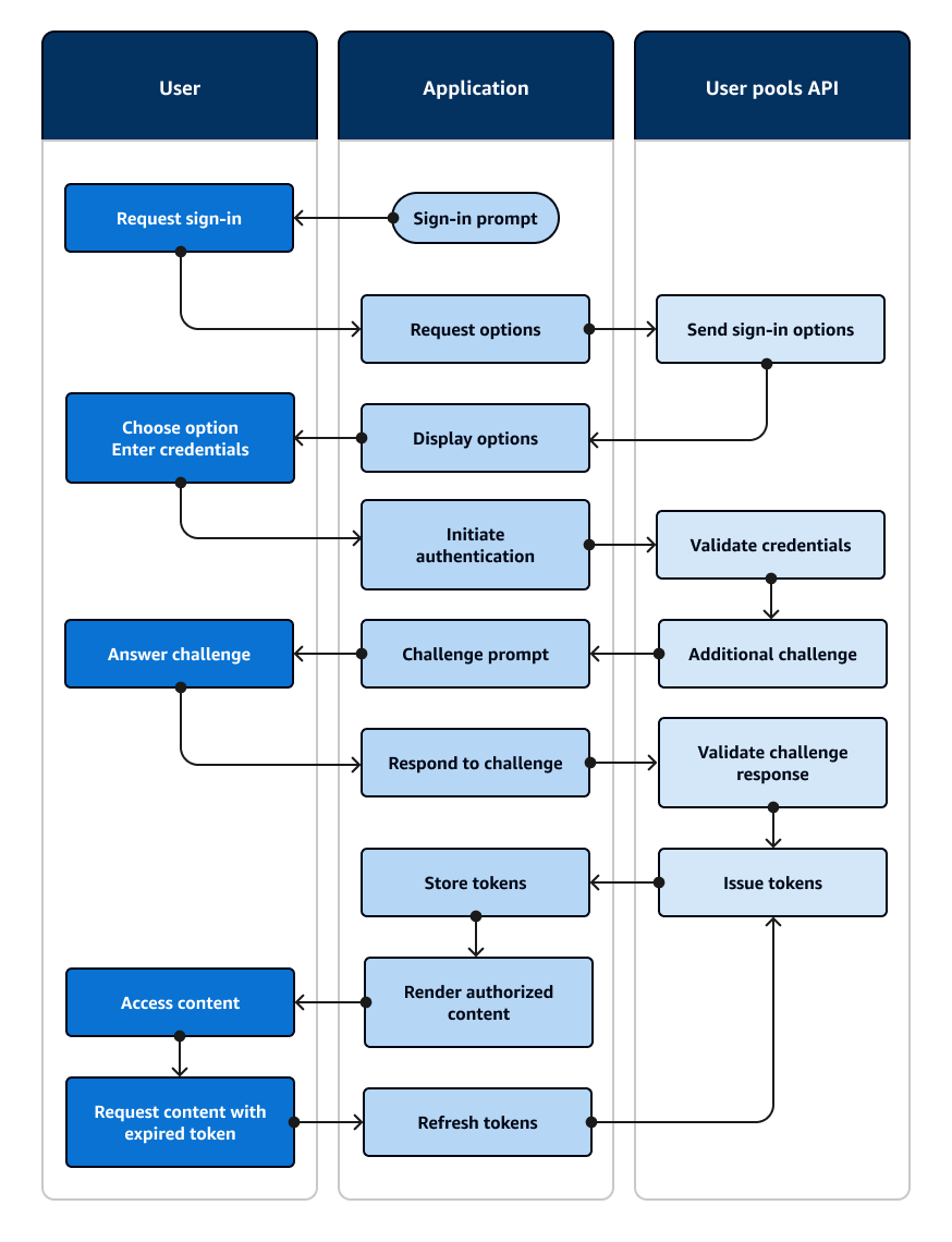
인증 세션의 예

다음 다이어그램과 단계별 가이드는 사용자가 애플리케이션에 로그인하는 일반적인 시나리오를 보여줍니다. 예시 애플리케이션은 사용자에게 몇 가지 로그인 옵션을 제공합니다. 자격 증명을 입력하여 하나를 선택하고, 추가 인증 요소를 제공하고, 로그인합니다.

사용자에게 입력을 요청하고 AWS SDK로 로그인하는 애플리케이션을 보여주는 흐름도입니다.

사용자가 사용자 이름과 암호로 로그인하거나, 이메일 메시지에서 일회용 코드를 요청하거나, 지문 옵션을 선택할 수 있는 로그인 페이지가 있는 애플리케이션을 가정해 보겠습니다.

  1. 로그인 프롬프트: 애플리케이션에 로그인 버튼이 있는 홈 화면이 표시됩니다.

  2. 로그인 요청: 사용자가 로그인을 선택합니다. 쿠키 또는 캐시에서 애플리케이션은 사용자 이름을 검색하거나 입력하라는 메시지를 표시합니다.

  3. 요청 옵션: 애플리케이션에서 USER_AUTH 흐름이 포함된 InitiateAuth API 요청으로 사용자의 로그인 옵션을 요청하여 사용자에게 사용 가능한 로그인 방법을 요청합니다.

  4. 로그인 옵션 전송: Amazon Cognito는 PASSWORD, EMAIL_OTPWEB_AUTHN으로 응답합니다. 응답에는 다음 응답에서 재생할 수 있는 세션 식별자가 포함되어 있습니다.

  5. 표시 옵션: 애플리케이션에 사용자가 사용자 이름과 암호를 입력하거나, 일회용 코드를 가져오거나, 지문을 스캔할 수 있는 UI 요소가 표시됩니다.

  6. 옵션/자격 증명 입력 선택: 사용자가 사용자 이름과 암호를 입력합니다.

  7. 인증 시작: 애플리케이션에서 사용자 이름-암호 로그인을 확인하고 사용자 이름과 암호를 제공하는 RespondToAuthChallenge API 요청과 함께 사용자의 로그인 정보를 제공합니다.

  8. 자격 증명 검증: Amazon Cognito가 사용자의 자격 증명을 확인합니다.

  9. 추가 문제: 사용자에게 인증 앱으로 구성된 다중 인증이 있습니다. Amazon Cognito는 SOFTWARE_TOKEN_MFA 문제를 반환합니다.

  10. 문제 프롬프트: 애플리케이션에 사용자의 인증 앱에서 시간 기반 일회용 암호(TOTP)를 요청하는 양식이 표시됩니다.

  11. 문제 답변: 사용자가 TOTP를 제출합니다.

  12. 문제에 응답: 다른 RespondToAuthChallenge 요청에서 애플리케이션은 사용자의 TOTP를 제공합니다.

  13. 문제 응답 검증: Amazon Cognito는 사용자의 코드를 확인하고 현재 사용자에게 추가 문제를 발행하지 않도록 사용자 풀이 구성되어 있는지 확인합니다.

  14. 문제 토큰: Amazon Cognito는 ID, 액세스 및 새로 고침 JSON 웹 토큰(JWT)을 반환합니다. 사용자의 초기 인증이 완료되었습니다.

  15. 토큰 저장: 애플리케이션은 사용자 데이터를 참조하고, 리소스에 대한 액세스를 승인하고, 토큰이 만료되면 토큰을 업데이트할 수 있도록 사용자의 토큰을 캐싱합니다.

  16. 승인된 콘텐츠 렌더링: 애플리케이션은 ID 및 역할을 기반으로 리소스에 대한 사용자의 액세스를 결정하고 애플리케이션 콘텐츠를 제공합니다.

  17. 액세스 콘텐츠: 사용자가 로그인하고 애플리케이션 사용을 시작합니다.

  18. 토큰이 만료된 콘텐츠 요청: 나중에 사용자가 권한이 필요한 리소스를 요청합니다. 사용자의 캐시된 토큰이 만료되었습니다.

  19. 새로 고침 토큰: 애플리케이션에서 사용자의 저장된 새로 고침 토큰을 사용하여 InitiateAuth 요청을 만듭니다.

  20. 문제 토큰: Amazon Cognito는 새로운 ID와 액세스 JWT를 반환합니다. 자격 증명에 대한 추가 프롬프트 없이 사용자의 세션이 안전하게 새로 고쳐집니다.

AWS Lambda 트리거를 사용하여 사용자가 인증하는 방식을 사용자 지정할 수 있습니다. 이러한 트리거는 인증 흐름의 일부로서 고유 챌린지를 발행 및 확인할 수 있습니다.

보안 백엔드 서버에 대해 관리자 인증 흐름을 사용할 수 있으며, 사용자 마이그레이션 인증 흐름을 사용하면 사용자에게 암호 재설정을 요구하지 않고도 사용자 마이그레이션을 수행할 수 있습니다.