단일 계정 내 요청에 대한 정책 평가 - AWS Identity and Access Management

단일 계정 내 요청에 대한 정책 평가

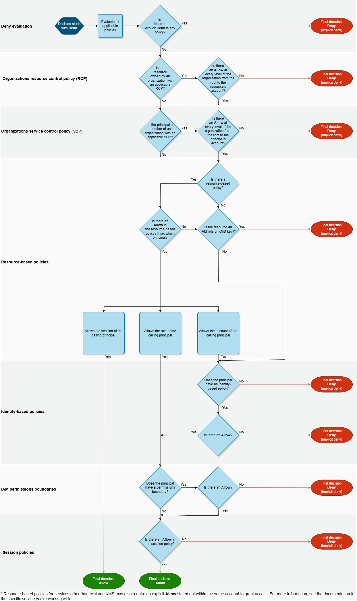
IAM 역할에 대한 정책 평가

다음 흐름도는 단일 계정 내의 IAM 역할에 대한 정책 평가 결정 방법에 대한 세부 정보를 제공합니다.

단일 계정 내 IAM 역할에 대한 평가 흐름도

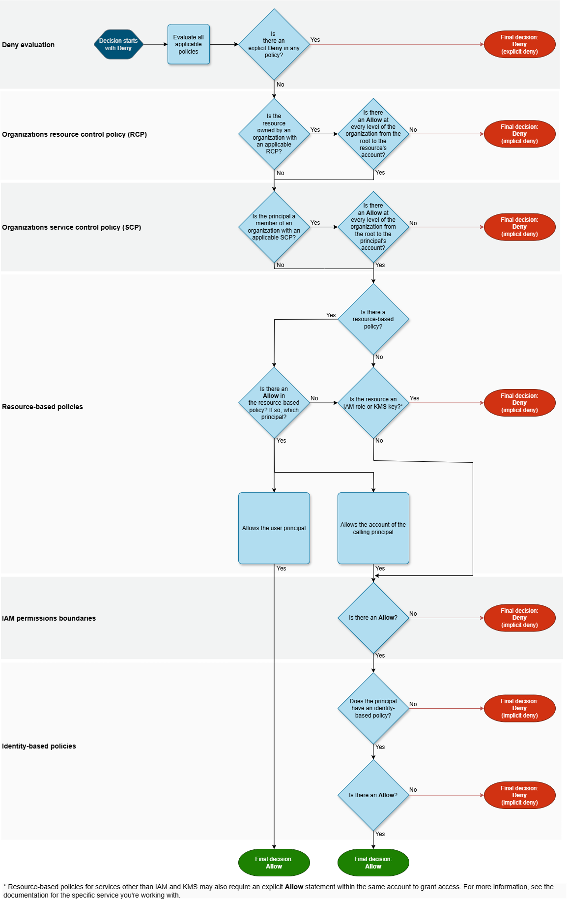
IAM 사용자에 대한 정책 평가

다음 흐름도는 단일 계정 내의 IAM 사용자에 대한 정책 평가 결정 방법에 대한 세부 정보를 제공합니다.

단일 계정 내 IAM 사용자에 대한 평가 흐름도

자격 증명 기반 정책 및 리소스 기반 정책 평가 예제

가장 일반적인 정책 유형은 자격 증명 정책 및 리소스 기반 정책입니다. 리소스에 대한 액세스가 요청되면 AWS는 동일한 계정 내에서 하나 이상의 Allow에 대해 정책에서 부여한 모든 권한을 평가합니다. 정책 중 하나에 포함된 명시적 거부는 허용을 재정의합니다.

중요

동일한 계정 내의 ID 기반 정책이나 리소스 기반 정책 중 하나는 요청을 허용하고 다른 하나는 허용하지 않는 경우에도 요청은 계속 허용됩니다.

Carlos가 carlossalazar라는 사용자 이름을 쓰고 있고 amzn-s3-demo-bucket-carlossalazar-logs Amazon S3 버킷에 파일을 저장하고자 한다고 가정합니다.

또한 다음 정책이 carlossalazar IAM 사용자와 연결되었다고 가정합니다.

JSON
{ "Version":"2012-10-17", "Statement": [ { "Sid": "AllowS3ListRead", "Effect": "Allow", "Action": [ "s3:GetBucketLocation", "s3:GetAccountPublicAccessBlock", "s3:ListAccessPoints", "s3:ListAllMyBuckets" ], "Resource": "arn:aws:s3:::*" }, { "Sid": "AllowS3Self", "Effect": "Allow", "Action": "s3:*", "Resource": [ "arn:aws:s3:::amzn-s3-demo-bucket-carlossalazar/*", "arn:aws:s3:::amzn-s3-demo-bucket-carlossalazar" ] }, { "Sid": "DenyS3Logs", "Effect": "Deny", "Action": "s3:*", "Resource": "arn:aws:s3:::*log*" } ] }

이 정책의 AllowS3ListRead 설명문은 카를로스가 계정에 있는 모든 버킷 목록을 보도록 허용합니다. AllowS3Self 설명문은 카를로스가 그의 사용자 이름과 동일한 버킷에 모두 액세스할 수 있도록 허용합니다. DenyS3Logs 설명문은 카를로스가 그의 이름 아래에 있는 log를 통해 모든 S3 버킷의 액세스를 거부합니다.

또한, 다음 리소스 기반 정책(버킷 정책이라고 함)은 amzn-s3-demo-bucket-carlossalazar 버킷에 연결됩니다.

JSON
{ "Version":"2012-10-17", "Statement": [ { "Effect": "Allow", "Principal": { "AWS": "arn:aws:iam::123456789012:user/carlossalazar" }, "Action": "s3:*", "Resource": [ "arn:aws:s3:::amzn-s3-demo-bucket-carlossalazar/*", "arn:aws:s3:::amzn-s3-demo-bucket-carlossalazar" ] } ] }

이 정책은 carlossalazar 사용자만 amzn-s3-demo-bucket-carlossalazar 버킷에 액세스할 수 있도록 지정합니다.

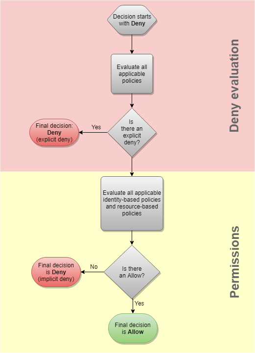
카를로스가 amzn-s3-demo-bucket-carlossalazar-logs 버킷에 파일을 저장하도록 요청하면 AWS는 해당 요청에 어떤 정책을 적용할지 결정합니다. 이 경우, 자격 증명 기반 정책과 리소스 기반 정책만 적용합니다. 이들은 모두 권한 정책입니다. 어떠한 권한 경계도 적용되지 않기 때문에 평가 로직은 다음 로직으로 줄어듭니다.

평가 순서도

AWS는 먼저 요청 콘텍스트에 적용되는 Deny 설명문을 확인합니다. 자격 증명 기반 정책은 카를로스의 로깅을 통한 모든 S3 버킷의 액세스를 명시적으로 거부하기 때문에 이를 찾습니다. 카를로스의 액세스가 거부됩니다.

Carlos가 실수를 알아차리고 amzn-s3-demo-bucket-carlossalazar 버킷에 파일을 저장하고자 한다고 가정하세요. AWS는 Deny 설명문을 확인하지만 찾지 못합니다. 그러면 권한 정책을 확인합니다. 자격 증명 기반 정책과 리소스 기반 정책 모두 요청을 허용합니다. 따라서 AWS는 요청을 허용합니다. 이들 중 하나라도 설명문을 명시적으로 거부한다면 요청은 거부됩니다. 정책 유형 중 하나는 요청을 허용하고 다른 하나는 요청을 허용하지 않는 경우에도 요청은 허용됩니다.