스팟 요청의 상태 변경
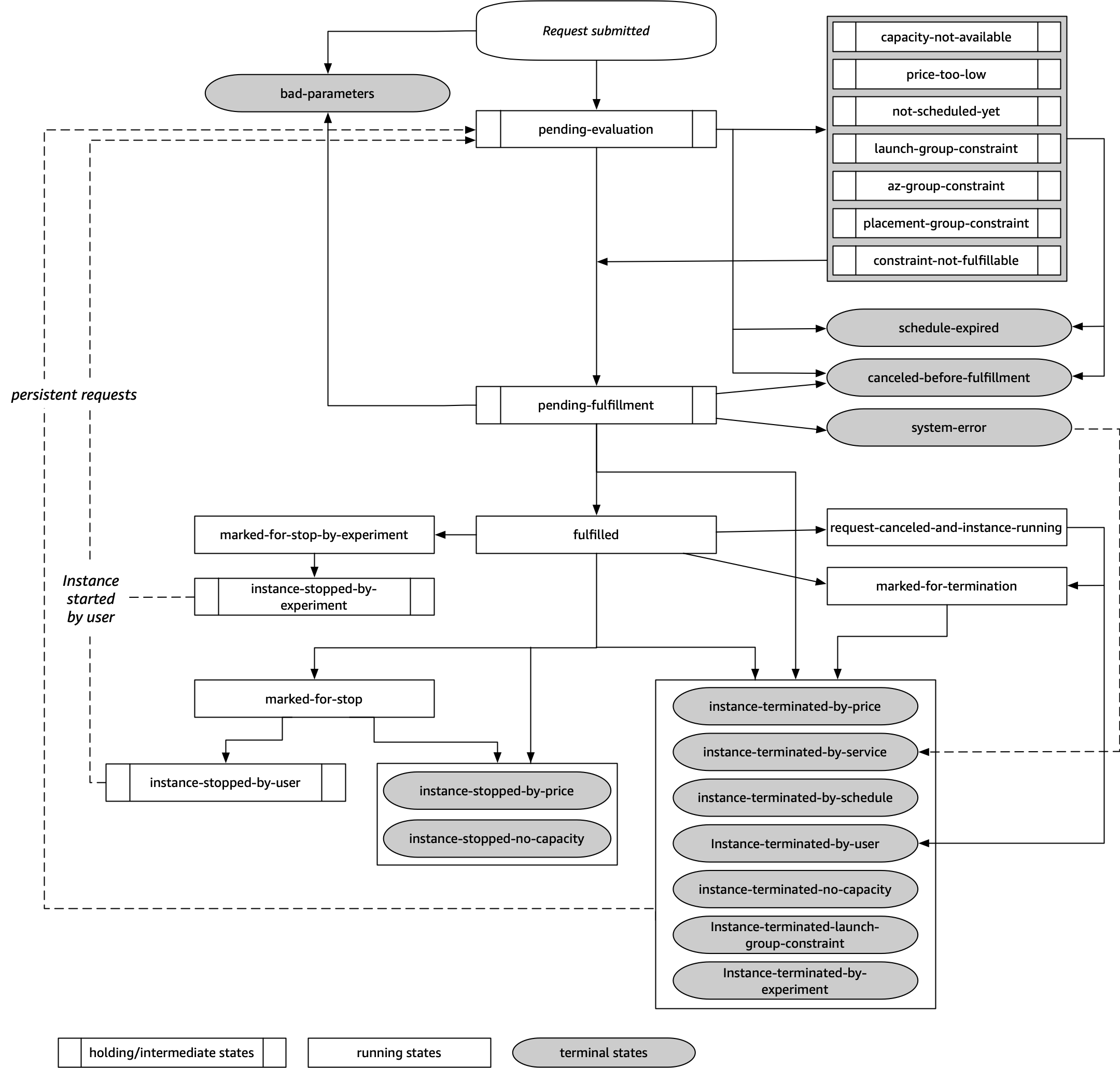
다음 다이어그램에서는 제출부터 종료까지 전체 수명 주기 동안 스팟 요청이 따를 수 있는 경로를 보여 줍니다. 각 단계는 노드로 묘사되며 각 노드의 상태 코드는 스팟 요청 및 스팟 인스턴스의 상태를 설명합니다.
평가 보류
하나 이상의 요청 파라미터가 유효하지 않은 경우(bad-parameters)를 제외하고, 스팟 인스턴스 요청을 생성하는 즉시 요청은 pending-evaluation 상태로 전환됩니다.
| 상태 코드 | 요청 상태 | 인스턴스 상태 |
|---|---|---|
pending-evaluation |
open |
해당 사항 없음 |
bad-parameters |
closed |
해당 사항 없음 |
보류
하나 이상의 요청 제약 조건이 적용되지만 아직 충족될 수 없는 경우 또는 용량이 부족한 경우 요청은 제약 조건이 충족될 때까지 대기하는 보류 상태로 전환됩니다. 요청 옵션은 요청이 이행될 가능성에 영향을 미칩니다. 예를 들어 용량이 없는 경우 가용 용량이 가용할 때까지 요청은 보류 상태로 유지됩니다. 가용 영역 그룹을 지정할 경우 가용 영역 제약 조건이 충족될 때까지 요청은 보류 상태로 유지됩니다.
특정 가용 영역 중단 시, 다른 가용 영역에서의 스팟 인스턴스 요청에 사용할 수 있는 예비 EC2 용량이 영향을 받을 수 있습니다.
| 상태 코드 | 요청 상태 | 인스턴스 상태 |
|---|---|---|
capacity-not-available |
open |
해당 사항 없음 |
price-too-low |
open |
해당 사항 없음 |
not-scheduled-yet |
open |
해당 사항 없음 |
launch-group-constraint |
open |
해당 사항 없음 |
az-group-constraint |
open |
해당 사항 없음 |
placement-group-constraint
|
open
|
해당 사항 없음 |
constraint-not-fulfillable
|
open
|
해당 사항 없음 |
평가/이행 보류-끝
특정 기간 동안에만 유효한 요청을 생성하는 경우 요청이 이행 보류 단계에 도달하기 전에 이 기간이 만료되면 스팟 인스턴스 요청은 terminal 상태로 전환될 수 있습니다. 요청을 취소하거나 시스템 오류가 발생하는 경우에도 이와 같이 될 수 있습니다.
| 상태 코드 | 요청 상태 | 인스턴스 상태 |
|---|---|---|
schedule-expired
|
cancelled
|
해당 사항 없음 |
| 16 |
cancelled
|
해당 사항 없음 |
bad-parameters
|
failed
|
해당 사항 없음 |
system-error
|
closed
|
해당 사항 없음 |
¹ 사용자가 요청을 취소하는 경우.
이행 보류
지정한 제약 조건(있는 경우)이 충족되면 스팟 요청이 pending-fulfillment 상태가 됩니다.
이 시점에 Amazon EC2는 요청한 인스턴스를 프로비저닝할 준비를 합니다. 프로세스가 이 시점에 중지되는 경우 스팟 인스턴스가 시작되기 전에 사용자가 프로세스를 취소했기 때문일 수 있습니다. 예기치 않은 시스템 오류가 원인일 수도 있습니다.
| 상태 코드 | 요청 상태 | 인스턴스 상태 |
|---|---|---|
pending-fulfillment
|
open
|
해당 사항 없음 |
이행됨
스팟 인스턴스에 대한 모든 사양이 충족되면 스팟 요청이 이행됩니다. Amazon EC2가 스팟 인스턴스를 시작합니다. 이 작업은 몇 분 정도 걸릴 수 있습니다. 중단된 스팟 인스턴스가 최대 절전 모드로 전환되거나 중지되는 경우 요청을 다시 이행할 수 있거나 요청이 취소될 때까지 인스턴스는 이 상태를 유지합니다.
| 상태 코드 | 요청 상태 | 인스턴스 상태 |
|---|---|---|
fulfilled
|
active
|
pending → running
|
fulfilled
|
active
|
stopped → running
|
스팟 인스턴스를 중지하면 스팟 인스턴스를 다시 시작할 수 있거나 요청을 취소할 때까지 스팟 요청이 marked-for-stop 또는 instance-stopped-by-user 상태로 전환됩니다.
| 상태 코드 | 요청 상태 | 인스턴스 상태 |
|---|---|---|
marked-for-stop
|
active |
stopping
|
| 16 | disabled 또는 cancelled ² |
stopped
|
¹ 인스턴스를 중지하거나 인스턴스에서 종료 명령을 실행하면 스팟 인스턴스가 instance-stopped-by-user 상태가 됩니다. 인스턴스를 중지한 후 다시 시작할 수 있습니다. 다시 시작하면 스팟 인스턴스 요청이 pending-evaluation 상태가 되고 제약 조건이 충족되면 Amazon EC2가 새 스팟 인스턴스를 시작합니다.
² 스팟 인스턴스를 중지하지만 요청을 취소하지 않는 경우 스팟 요청 상태는 disabled입니다. 스팟 인스턴스가 중지되고 요청이 만료되는 경우 요청 상태는 cancelled입니다.
이행됨-끝
스팟 인스턴스는 인스턴스 유형에 사용 가능한 용량이 있고 인스턴스를 종료하지 않는 한 계속 실행됩니다. Amazon EC2가 스팟 인스턴스를 종료해야 하는 경우 스팟 요청은 터미널 상태가 됩니다. 사용자가 스팟 요청을 취소하거나 스팟 인스턴스를 종료하는 경우에도 요청이 종료 상태로 전환됩니다.
| 상태 코드 | 요청 상태 | 인스턴스 상태 |
|---|---|---|
request-canceled-and-instance-running
|
cancelled
|
running
|
marked-for-stop
|
active
|
running
|
marked-for-termination
|
active
|
running
|
instance-stopped-by-price
|
disabled
|
stopped
|
instance-stopped-by-user
|
disabled
|
stopped
|
instance-stopped-no-capacity
|
disabled
|
stopped
|
instance-terminated-by-price
|
closed(일회), open(영구) |
terminated
|
instance-terminated-by-schedule
|
closed
|
terminated
|
instance-terminated-by-service
|
cancelled
|
terminated
|
instance-terminated-by-user
|
closed 또는 cancelled ¹ |
terminated
|
instance-terminated-no-capacity
|
closed(일회), open(영구) |
running †
|
instance-terminated-no-capacity
|
closed(일회), open(영구) |
terminated
|
instance-terminated-launch-group-constraint
|
closed(일회), open(영구) |
terminated
|
¹ 인스턴스를 종료하되 요청을 취소하지 않는 경우 요청 상태는 closed입니다. 인스턴스를 종료하고 요청을 취소하는 경우 요청 상태는 cancelled입니다. 스팟 요청을 취소하기 전에 스팟 인스턴스를 종료해도 Amazon EC2에서 스팟 인스턴스가 종료되었음을 감지하기 전까지 지연이 발생할 수 있습니다. 이 경우 요청 상태는 closed 또는 cancelled일 수 있습니다.
† 용량이 다시 필요하고 인스턴스가 중단 시 종료되도록 구성된 경우 Amazon EC2가 스팟 인스턴스를 중단하면 상태가 즉시 instance-terminated-no-capacity로 설정됩니다(marked-for-termination으로 설정되지 않음). 그러나 인스턴스가 스팟 인스턴스 중단 알림을 수신한 2분 기간을 반영하기 위해 인스턴스는 2분 동안 running 상태를 유지합니다. 2분 후 인스턴스 상태가 terminated로 설정됩니다.
중단 시험
AWS Fault Injection Service를 사용하여 스팟 인스턴스 중단을 시작하여 스팟 인스턴스의 애플리케이션이 어떻게 응답하는지 테스트할 수 있습니다. AWS FIS가 스팟 인스턴스를 중지하면 스팟 요청이 marked-for-stop-by-experiment 상태, 이어서 instance-stopped-by-experiment 상태로 진입합니다. AWS FIS가 인스턴스를 종료하면 스팟 요청은 instance-terminated-by-experiment 상태가 됩니다. 자세한 내용은 스팟 인스턴스 중단 시작 섹션을 참조하세요.
| 상태 코드 | 요청 상태 | 인스턴스 상태 |
|---|---|---|
marked-for-stop-by-experiment |
active |
running |
instance-stopped-by-experiment |
disabled |
stopped |
instance-terminated-by-experiment |
closed |
terminated |
영구 요청
스팟 인스턴스가 종료될 때(사용자가 종료하거나 Amazon EC2에서 종료) 스팟 요청이 영구 요청인 경우 pending-evaluation 상태로 복귀한 후 제약 조건이 충족되면 Amazon EC2에서 새로운 스팟 인스턴스를 시작할 수 있습니다.