View a markdown version of this page

インターフェイスの選択 - AWS X-Ray

翻訳は機械翻訳により提供されています。提供された翻訳内容と英語版の間で齟齬、不一致または矛盾がある場合、英語版が優先します。

インターフェイスの選択

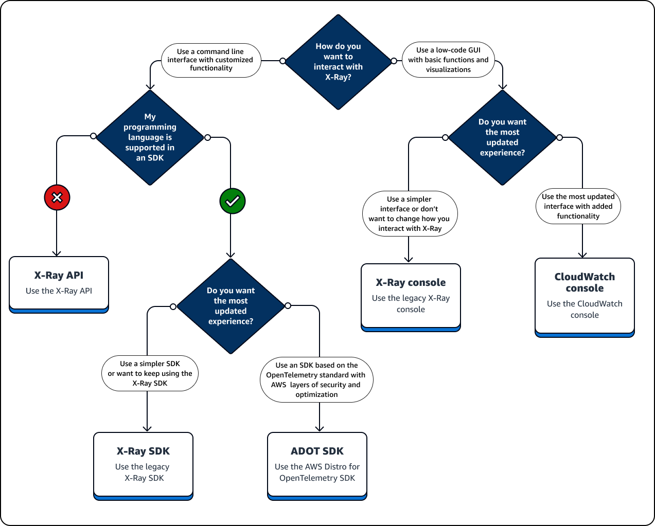
AWS X-Ray は、アプリケーションがどのように機能し、他の のサービスやリソースとどのように相互作用するかに関するインサイトを提供します。アプリケーションの計測または設定を実行すると、X-Ray はアプリケーションがリクエストを処理するときのトレースデータを収集します。このトレースデータを分析すると、パフォーマンスの問題を特定し、エラーのトラブルシューティングを行い、リソースを最適化できます。このガイドでは、以下のガイドラインにより X-Ray を操作する方法について説明します。

  • すぐに使用を開始する場合や、構築済みの視覚化を使用して基本的なタスクを実行できる AWS マネジメントコンソール 場合は、 を使用します。

    • X-Ray コンソールのすべての機能を含む最新のユーザーエクスペリエンスを使用する場合は、Amazon CloudWatch コンソールを選択します。

    • より単純なインターフェイスを使用、または X-Ray の操作方法を変更しない場合は、X-Ray コンソールを使用します。

  • が提供するよりも多くのカスタムトレース、モニタリング、またはログ記録機能が必要な場合は、 SDK を使用します AWS マネジメントコンソール 。

    • AWS セキュリティと最適化のレイヤーを追加したオープンソース OpenTelemetry SDK に基づく、ベンダーに依存しない SDK を使用する場合は、ADOT SDK を選択します。

    • より単純な SDK が必要な場合、またはアプリケーションコードを更新しない場合は、X-Ray SDK を選択します。

  • SDK がご使用のアプリケーションのプログラミング言語をサポートしていない場合は、X-Ray API オペレーションを使用します。

次の図は、X-Ray の操作方法の選択に役立ちます。

X-Ray は、アプリケーションリクエストに関する詳細情報を表示します。