View a markdown version of this page

ボリュームステータスと移行について - AWS Storage Gateway

翻訳は機械翻訳により提供されています。提供された翻訳内容と英語版の間で齟齬、不一致または矛盾がある場合、英語版が優先します。

ボリュームステータスと移行について

各ボリュームには、ボリュームの状態をわかりやすく示すステータスが関連付けられています。ほぼ常に、ステータスは、ボリュームが正常に機能しており、ユーザーによる対応は不要であることを示しています。まれに、ボリュームで問題が発生していることをステータスが示すことがあり、ユーザーによる対応が必要かどうかは問題によって異なります。このセクションでは、ユーザーによる対応が必要かどうかを判断するために役立つ情報を示します。ボリュームステータスは、Storage Gateway コンソールで、または Storage Gateway API オペレーション (DescribeCachediSCSIVolumesDescribeStorediSCSIVolumes など) のいずれかを使用して確認できます。

ボリュームのステータスについて

次の表に、Storage Gateway コンソールに表示されるボリュームステータスを示します。ボリュームステータスは、ゲートウェイの各ストレージボリュームの [Status] 列に表示されます。通常どおり機能しているボリュームのステータスは [Available (使用可能)] となっています。

次の表では、各ストレージボリュームのステータスについての説明と、各ステータスごとの対応のタイミングおよびその必要性についてを示しています。[Available (使用可能)] ステータスは、ボリュームの正常な状態を示すステータスです。ボリュームの使用中は常に、またはほとんどの場合にこのステータスである必要があります。

ステータス 意味
使用可能

ボリュームは使用できます。このステータスは、ボリュームが正常に実行中であることを示すステータスです。

[ブートストラッピング] フェーズが完了すると、ボリュームは [Available (使用可能)] ステータスに戻ります。つまり、ゲートウェイは最初に [Pass Through (パススルー)] ステータスになってからボリュームに生じたすべての変更を同期します。

ブートストラッピング

ゲートウェイは、保存されたデータのコピーとローカルでデータを同期しています AWS。ほとんどの場合、ストレージボリュームのステータスは自動的に [Available (使用可能)] になるため、通常このステータスに対しては何もする必要はありません。

ボリュームのステータスが [ブートストラッピング] の場合、以下のシナリオが考えられます。

  • ゲートウェイが予期せずシャットダウンした。

  • ゲートウェイのアップロードバッファの容量を超えた。このシナリオでは、ボリュームのステータスが [Pass Through (パススルー)] で、アップロードバッファの空き容量が十分に増設されたときに、ブートストラップが発生します。アップロードバッファの空き領域の割合を増やす 1 つの方法として、追加のアップロードバッファ領域を用意できます。特にこのシナリオでは、ストレージボリュームのステータスが [Pass Through (パススルー)] から [ブートストラッピング] に変わってから、[Available (使用可能)] に変わります。ブートストラップの間もこのボリュームを使い続けることができます。ただし、この時点でボリュームのスナップショットを作成することはできません。

  • 保管型ボリュームゲートウェイを作成していて、既存のローカルディスクデータを保存しています。このシナリオでは、ゲートウェイがすべてのデータのアップロードを開始します AWS。ボリュームは、ローカルディスクのすべてのデータがコピーされるまでブートストラップステータスになります AWS。ブートストラップの間もボリュームを使用できます。ただし、この時点でボリュームのスナップショットを作成することはできません。

[作成中]

ボリュームは現在作成中であり、使用準備ができていません。[Creating (作成中)] は過渡的なステータスです。アクションは必要ありません。

削除

ボリュームは削除中です。[Deleting (削除中)] ステータスは過渡的なものです。アクションは必要ありません。

回復不可能

エラーが発生し、ボリュームは回復できません。この場合の操作については、「ボリュームの問題のトラブルシューティング」を参照してください。

パススルー

ローカルに保持されているデータは、 に保存されているデータと同期しません AWS。ボリュームが [パススルー] ステータスにあるときに書き込まれたデータは、ボリュームのステータスが [ブートストラッピング] になるまでキャッシュに残ります。このデータは、ブートストラップステータスの開始 AWS 時に にアップロードを開始します。

[パススルー] ステータスになる理由にはいくつかあり、以下のような理由が考えられます。

  • ゲートウェイでアップロードバッファ領域が不足した場合、[パススルー] ステータスになります。ボリュームのステータスが [パススルー] である間、アプリケーションでストレージボリュームからのデータの読み込み、および書き込みを続けることができます。ただし、ゲートウェイではそのアップロードバッファにボリュームデータを書き込むことも、このデータを AWSにアップロードすることもしていません。

    ゲートウェイでは、ボリュームのステータスが [パススルー] になるまで、ボリュームに書き込まれたデータのアップロードが続行されます。ボリュームのステータスが [パススルー] である間は、保留中またはスケジュールされたストレージボリュームのスナップショットは作成できません。アップロードバッファの超過が原因でストレージボリュームのステータスが [パススルー] である場合に行う操作については、「ボリュームの問題のトラブルシューティング」を参照してください。

    ACTIVE ステータスに戻すには、[パススルー] にあるボリュームで [ブートストラッピング] フェーズを完了する必要があります。ブートストラップ中、ボリュームは 内で同期を再確立するため AWS、ボリュームへの変更のレコード (ログ) を再開し、CreateSnapshot機能をアクティブ化できます。[ブートストラッピング] 実行中、ボリュームへの書き込みはアップロードバッファに記録されます。

  • 複数のストレージボリュームで同時にブートストラップが発生したときは、[パススルー] ステータスになります。1 度に 1 つのゲートウェイストレージのみがブートストラップを行うことができます。たとえば、2 つのストレージボリュームを作成し、両方で既存データの保存を選択するとします。この場合、2 番目のストレージボリュームは、最初のストレージボリュームがブートストラップを終了するまで、[パススルー] ステータスとなります。このシナリオでは、必要となる動作はありません。各ストレージボリュームは、作成が完了すると自動的に [Available (使用可能)] ステータスに移行します。ストレージボリュームのステータスが [パススルー] または [ブートストラッピング] の間は、ストレージボリュームの読み込みおよび書き込みができます。

  • まれに、[パススルー] ステータスが、アップロードバッファの使用に割り当てられているディスクでエラーが発生したことを示していることがあります。このシナリオで行う操作については、ボリュームの問題のトラブルシューティング を参照してください。

  • [パススルー] ステータスは、ボリュームが [アクティブ] または [ブートストラッピング] ステータスのときに発生することがあります。この場合、ボリュームは書き込みを受信しますが、アップロードされたバッファにはその書き込みを記録 (ログ) するための十分な容量がありません。

  • [パススルー] ステータスは、ボリュームが任意の状態にあり、ゲートウェイが正常にシャットダウンされていない場合に発生します。この種類のシャットダウンは、ソフトウェアがクラッシュした、あるいは VM の電源が切れている場合に生じます。この場合、ボリュームのすべてのステータスは [パススルー] ステータスに変更します。

[Restoring] (復元中)

ボリュームは既存のスナップショットから復元中です。このステータスは、保管型ボリュームにのみ適用されます。詳細については、「ボリュームゲートウェイの仕組み」を参照してください。

同時に 2 つのストレージボリュームを復元する場合、両方のストレージボリュームのステータスが [リストア中] になります。各ストレージボリュームは、作成が完了すると自動的に [Available (使用可能)] ステータスに移行します。[リストア中] ステータスの間は、ストレージボリュームの読み込みと書き込み、およびスナップショットの作成ができます。

パススルーのリストア中

既存のスナップショットから復元中のボリュームで、アップロードバッファの問題が発生しました。このステータスは、保管型ボリュームにのみ適用されます。詳細については、「ボリュームゲートウェイの仕組み」を参照してください。

[パススルーのリストア中] ステータスになる原因の 1 つは、ゲートウェイでアップロードバッファ領域が不足した場合です。ステータスが [パススルーのリストア中] である間、アプリケーションでストレージボリュームのデータの読み込み、および書き込みを続けることができます。ただし、ステータスが [パススルーのリストア中] に、ストレージボリュームのスナップショットを作成することはできません。アップロードバッファ容量の超過が原因でストレージボリュームのステータスが [パススルーのリストア中] になっている場合に行うアクションについては、「ボリュームの問題のトラブルシューティング」を参照してください。

まれに、[パススルーのリストア中] ステータスが、アップロードバッファ用に割り当てられているディスクでエラーが発生したことを示していることがあります。このシナリオで行う操作については、ボリュームの問題のトラブルシューティング を参照してください。

アップロードバッファ設定なし

ゲートウェイでアップロードバッファが構成されていないため、ボリュームの作成あるいは使用はできません。キャッシュ型ボリューム設定でボリュームにアップロードバッファ容量を追加する方法については、「割り当てるアップロードバッファのサイズの決定」を参照してください。保管型ボリューム設定でボリュームにアップロードバッファ容量を追加する方法については、「割り当てるアップロードバッファのサイズの決定」を参照してください。

アタッチメントステータスについて

Storage Gateway コンソールあるいは API を使用して、ゲートウェイからボリュームをデタッチしたり、ゲートウェイにボリュームをアタッチできます。次の表に、Storage Gateway コンソールに表示される、ボリュームアタッチメントのステータスを示します。ボリュームアタッチメントのステータスは、ゲートウェイの各ストレージボリュームの [アタッチメントのステータス] 列に表示されます。たとえば、ゲートウェイからデタッチされたボリュームには [デタッチ済み] のステータスがあります。ボリュームのデタッチとアタッチ方法については、「別のゲートウェイにボリュームを移動する」を参照してください。

ステータス 意味
アタッチ済み

ボリュームはゲートウェイにアタッチされます。

デタッチ済み

ボリュームはゲートウェイからデタッチされます。

デタッチ中

ボリュームはゲートウェイからデタッチされています。ボリュームをデタッチするときにこのボリュームにデータがない場合、このステータスが表示されないことがあります。

キャッシュ型ボリュームステータスの遷移を理解する

次の図を使用して、キャッシュ型ゲートウェイのボリュームでよく発生するステータス間の遷移を理解します。ゲートウェイを効果的に使用するために、この図を詳しく理解する必要はありません。むしろ、ボリュームゲートウェイの仕組みについて、この図で詳しく知ることができます。

この図には、[アップロードバッファ設定なし] ステータスや [Deleting (削除中)] ステータスは含まれていません。図では、ボリュームのステータスを緑、黄、赤のボックスで表しています。各色は次に説明するように理解します。

ボリュームのステータス
グリーン ゲートウェイは正常に動作しています。ボリュームのステータスは [Available (使用可能)] であるか、またはやがて [Available (使用可能)] になります。
黄色 ボリュームのステータスが [パススルー] です。これは、ストレージボリュームに潜在的な問題があることを示しています。アップロードバッファ領域が満たされているためにこのステータスが表示される場合、バッファ領域が再び利用可能になることがあります。その時点で、ストレージボリュームは [Available (使用可能)] ステータスに自己修正されます。それ以外の場合は、アップロードバッファ領域をゲートウェイに追加して、ストレージボリュームのステータスを [Available (使用可能)] にする必要があります。アップロードバッファ容量が超過した場合にトラブルシューティングする方法については、「ボリュームの問題のトラブルシューティング」を参照してください。アップロードバッファ容量を追加する方法については、「割り当てるアップロードバッファのサイズの決定」を参照してください。
レッド ストレージボリュームのステータスが [回復不可能] です。この場合、ボリュームを削除する必要があります。これを行う方法については、「ボリュームを削除するには」を参照してください。

図では、2 つのステータスの間の遷移はラベル付きの線で表されます。たとえば、[Creating (作成中)] ステータスから [Available (使用可能)] ステータスへの遷移には、Create Basic Volume (ベーシックボリュームの作成) or Create Volume from Snapshot (ベーシックボリューム作成あるいはスナップショットからのボリュームの作成) というラベルが付きます。この移行はキャッシュ型ボリュームの作成を表しています。ストレージボリュームの作成方法については、「ボリュームの追加と拡大」を参照してください。

キャッシュ型ボリュームの考えられるすべての状態。状態から状態への考えられる遷移が矢印で示されています。
注記

ボリュームの [パススルー] ステータスは、黄色でこの図に表示されます。またこの色は、Storage Gateway コンソールの [Status] (ステータス) ボックスに表示される、同じステータスアイコンの色とは異なります。

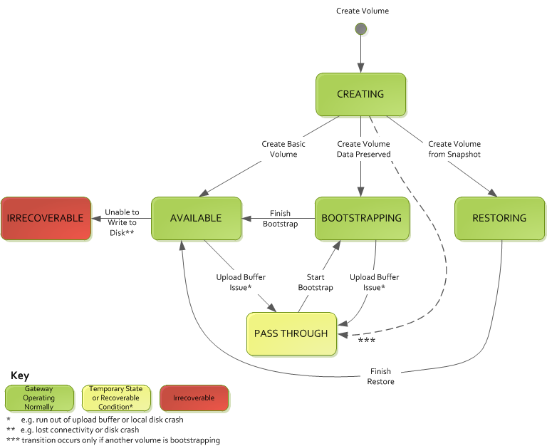
保管型ボリュームステータスの遷移を理解する

次の図を使用して、保管型ゲートウェイのボリュームでよく発生するステータス間の遷移を理解します。ゲートウェイを効果的に使用するために、この図を詳しく理解する必要はありません。むしろ、ボリュームゲートウェイの仕組みについて、この図で詳しく知ることができます。

この図には、[アップロードバッファ設定なし] ステータスや [Deleting (削除中)] ステータスは含まれていません。図では、ボリュームのステータスを緑、黄、赤のボックスで表しています。各色は次に説明するように理解します。

ボリュームのステータス
グリーン ゲートウェイは正常に動作しています。ボリュームのステータスは [Available (使用可能)] であるか、またはやがて [Available (使用可能)] になります。
黄色 ストレージボリュームの作成中やデータの保存中に、他のボリュームがブートストラップ中の場合、ステータスは [作成中] から [パススルー] に変わります。この場合、[パススルー] ステータスのボリュームは、[ブートストラッピング] ステータスになり、最初のボリュームのブートストラップが終了すると、[Available (使用可能)] ステータスになります。特定のシナリオがある場合を除き、黄色 ([パススルー] ステータス) は、ストレージボリュームに潜在的な問題があることを示します。最も多いのはアップロードバッファの問題です。アップロードバッファ容量が超過している場合、バッファ領域が再び利用可能になることがあります。その時点で、ストレージボリュームは [Available (使用可能)] ステータスに自己修正されます。それ以外の場合は、アップロードバッファ容量をゲートウェイに追加して、ストレージボリュームのステータスを [Available (使用可能)] に戻す必要があります。アップロードバッファ容量が超過した場合にトラブルシューティングする方法については、「ボリュームの問題のトラブルシューティング」を参照してください。アップロードバッファ容量を追加する方法については、「割り当てるアップロードバッファのサイズの決定」を参照してください。
レッド ストレージボリュームのステータスが [回復不可能] です。この場合、ボリュームを削除する必要があります。これを行う方法については、「ストレージボリュームの削除」を参照してください。

次の図では、2 つのステータスの間の遷移はラベル付きの線で表されます。たとえば、[Creating (作成中)] ステータスから [Available (使用可能)] ステータスへの遷移には、Create Basic Volume (ベーシックボリュームの作成) というラベルが付きます。この移行は、データ保存なしでのストレージボリュームの作成、あるいはスナップショットからのボリュームの作成を表しています。

保管型ボリュームの考えられるすべての状態。状態から状態への考えられる遷移が矢印で示されています。
注記

ボリュームの [パススルー] ステータスは、黄色でこの図に表示されます。またこの色は、Storage Gateway コンソールの [Status] (ステータス) ボックスに表示される、同じステータスアイコンの色とは異なります。