View a markdown version of this page

ステップ 1. デプロイシナリオを選択する - AWS のクォータモニター

ステップ 1. デプロイシナリオを選択する

AWS のクォータモニタは、次の 3 つのデプロイシナリオでデプロイできます。

  • シナリオ 1 – すべての AWS アカウントが 1 つ以上の Organizations に属している環境。

  • シナリオ 2 – Organizations および独立した AWS アカウントがあるハイブリッド環境。

  • シナリオ 3 – Organizations を使用せず、代わりに単一のアカウントを使用する環境。

自動モニタリングや自動デプロイなど、このソリューションのすべての利点を活用するには、Organizations を使用することをお勧めします。

以下のセクションでは、これらの各デプロイシナリオで、AWS のクォータモニタをデプロイする方法について説明します。

AWS Organizations 環境およびハイブリッド環境でのデプロイ (シナリオ 1 と 2)

Organizations を使用していて、クォータのモニタリングに使用している AWS アカウントが組織内の StackSets の委任された管理者として登録されている場合は、このシナリオを選択します。

テンプレートの入力パラメータとして提供される 2 つのデプロイモードから選択できます。

  • Organizations (デフォルトモード) – Organizations 全体または組織内の OU 別にクォータ使用率をモニタリングする場合は、このモードを選択します。

  • ハイブリッド – Organizations、OU、アカウント (Organizations 外) 全体のクォータ使用率をモニタリングする場合は、このモードを選択します。

次の図は、モニタリングアカウントにソリューションをデプロイする例を示しています。

モニタリングアカウントをデプロイするワークフローを示す画像

デプロイのワークフロー

デプロイモードを選択すると、そのモードに必要なリソースがプロビジョニングされます。デプロイワークフローは、デプロイされた Systems Manager パラメータストアを更新するときに呼び出されます。

  • helper Lambda 関数は、一元化された EventBridge バスのアクセス許可を更新して、すべてのモニタリング対象アカウントがクォータ使用率イベントをモニタリングアカウントに送信できるようにします。

  • CloudFormation StackSets は、対象となる OU のセカンダリアカウントでのスポークテンプレートのデプロイを自動化します。

  • Organizations の範囲外の追加アカウントについては、スポークテンプレートを手動でデプロイできます。

AWS Organizations を使用していない場合のデプロイ (シナリオ 2 と 3)

自動モニタリングと自動デプロイの利点を活用できるように、Organizations を使用することをお勧めしますが、Organizations を使用しないユースケースがある場合があります。

Organizations を使用しておらず、モニタリングアカウントが組織メンバーアカウントではなく、独立したスタンドアロンアカウントである場合は、補足の quota-monitor-hub-no-ou.template を使用します。

注記

このソリューションの実行中に使用した AWS サービスのコストは、お客様の負担となります。詳細については、「コスト」セクションを参照してください。詳細については、このソリューションで使用する AWS のサービスごとに料金ウェブページを参照してください。

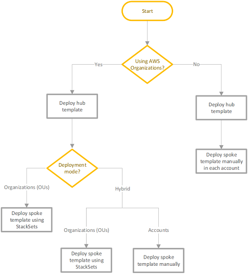
次のフローチャートは、デプロイシナリオに応じて、どのテンプレートをデプロイする必要があるかを示しています。

画像は、デプロイシナリオのテンプレートを選択するための決定図を示しています。

次の表は、クォータをモニタリングするためのテンプレート、リージョン、アカウントを選択するための決定基準をまとめたものです。

質問 AWS Organizations を使用する 単一アカウントの使用

前提条件テンプレートはどこにデプロイされますか。

管理アカウントにデプロイします

該当なし

どの AWS リージョンを前提条件テンプレートで使用すべきですか。

任意の AWS リージョン

該当なし

どのハブテンプレートを使用すべきですか。

quota-monitor-hub.template

quota-monitor-hub-no-ou.template

どのハブアカウントを使用すべきですか。

すべてのアカウント

すべてのアカウント

デプロイするスポークテンプレートはどこにありますか。

* Organizations および OU の StackSets のデプロイシナリオ

* ハイブリッドデプロイシナリオの StackSets および手動デプロイ

手動デプロイ

どのスポークアカウントを使用すべきですか。

いずれか

すべて

どの AWS リージョンを Trusted Advisor スポークテンプレートで使用すべきですか。

us-east-1 または us-gov-west-1 リージョン

us-east-1 または us-gov-west-1 リージョン

どの AWS リージョンを Service Quota スポークテンプレートで使用すべきですか。

いずれか

すべて