View a markdown version of this page

Amazon SESの送信承認に使用するID所有者通知の設定 - Amazon Simple Email Service

翻訳は機械翻訳により提供されています。提供された翻訳内容と英語版の間で齟齬、不一致または矛盾がある場合、英語版が優先します。

Amazon SESの送信承認に使用するID所有者通知の設定

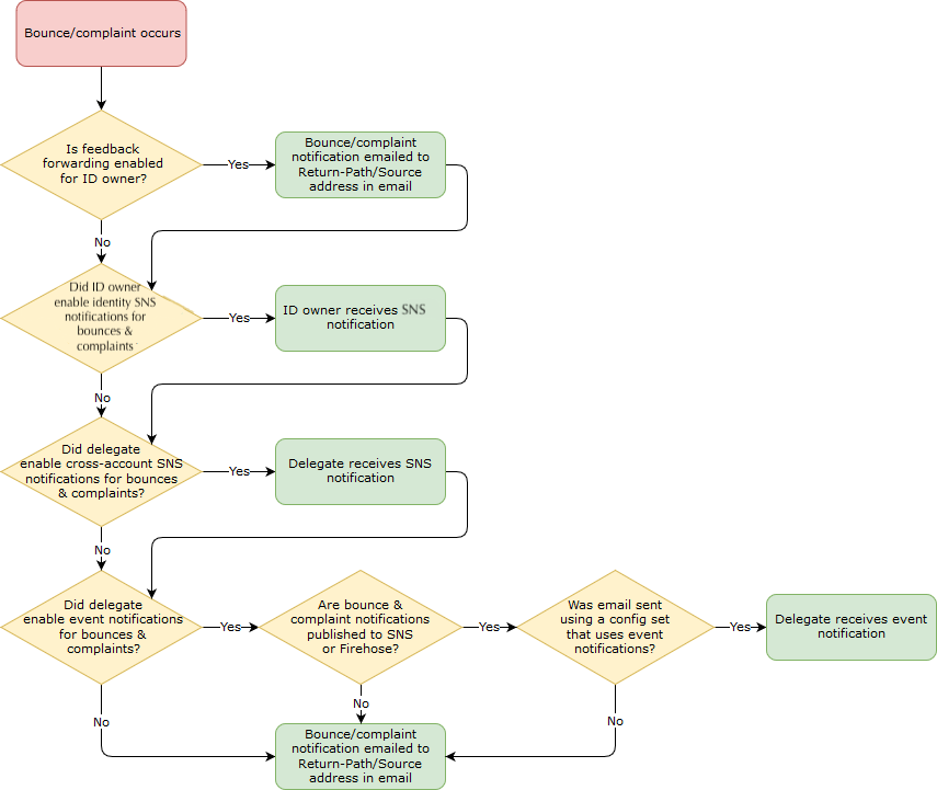
代理送信者がお客様の代わりに E メールを送信することを承認する場合、Amazon SES は、それらの E メールが生成するすべてのバウンスと苦情は、お客様ではなく代理送信者のバウンスと苦情の制限に対してカウントします。ただし、代理送信者から送信されたメッセージの結果、IP アドレスがサードパーティーのスパム対策 DNS ベースのブラックホールリスト (DNSBL) に表示される場合、ID の評価が損なわれる可能性があります。このため、お客様が ID 所有者である場合は、代理送信を許可した ID を含め、すべての ID に対して E メールフィードバック転送を設定する必要があります。詳細については、「E メールを介したAmazon SES に関する通知の受信」を参照してください。

代理送信者は、お客様が使用を許可した ID に対して、独自のバウンスおよび苦情の通知を設定する必要があります。イベント発行は、Amazon SNS トピックまたは Firehose ストリームにバウンスイベントや苦情イベントを発行するように設定できます。

ID 所有者および代理送信者のいずれも、バウンスイベントと苦情イベントの通知を送信する方法を設定していない場合、または送信者がイベント公開ルールを使用する設定セットを適用しない場合は、E メールのフィードバック転送を無効にしていても、Amazon SES は、E メールの Return-Path フィールドのアドレス (または Return-Path アドレスを指定しなかった場合はソースフィールド) に自動的にイベント通知を E メールで送信します。次のイメージは、このプロセスを示したものです。

Flowchart showing notification paths for bounce/complaint events based on various settings.