翻訳は機械翻訳により提供されています。提供された翻訳内容と英語版の間で齟齬、不一致または矛盾がある場合、英語版が優先します。
GPU エラー時のクラスター修復
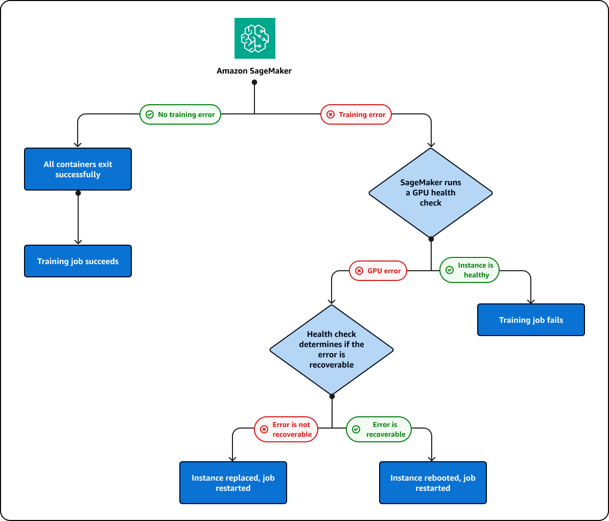
GPU で失敗トレーニングジョブを実行している場合、SageMaker AI は GPU ヘルスチェックを実行して、障害が GPU の問題に関連しているかどうかを確認します。SageMaker AI は、ヘルスチェックの結果に基づいて次のアクションを実行します。
エラーが復旧可能で、インスタンスを再起動するか、GPU をリセットすることで修正できる場合は、SageMaker AI はインスタンスを再起動します。
エラーが復旧できず、置き換えが必要な GPU が原因で発生した場合は、SageMaker AI はインスタンスを置き換えます。
インスタンスは、SageMaker AI クラスター修復プロセスの一環として置き換えられるか、再起動されます。このプロセス中、トレーニングジョブのステータスに次のメッセージが表示されます。
Repairing training cluster due to hardware failure
SageMaker AI によるクラスターの修復試行回数は最大 10 回です。クラスターの修復が成功すると、SageMaker AI は前のチェックポイントからトレーニングジョブを自動的に再開します。クラスターの修復に失敗すると、トレーニングジョブも失敗します。クラスター修復プロセスの料金は請求されません。トレーニングジョブが失敗しない限り、クラスターの修復は開始されません。ウォームプールクラスターで GPU の問題が検出されると、クラスターは修復モードになり、障害のあるインスタンスが再起動または置き換えられます。クラスターは、修復後もウォームプールクラスターとして使用できます。
これまで説明したクラスターとインスタンスの修復プロセスを次の図に示します。