Linux コンテナでのマイクロサービスとしての再構築 - AWS 規範ガイダンス

翻訳は機械翻訳により提供されています。提供された翻訳内容と英語版の間で齟齬、不一致または矛盾がある場合、英語版が優先します。

Linux コンテナでのマイクロサービスとしての再構築

マイクロサービスアーキテクチャは、小規模なサービスのスイートとして単一のアプリケーションを開発するアプローチです。各サービスは独自のプロセスで実行され、軽量メカニズムを通じて他のサービスと通信します。このアプローチでは、モノリシックアプリケーションを小さなサービスに分割します。各サービスは単一の目的を果たし、コンテナとしてデプロイされます。

ユースケース

この移行戦略は、次の場合に便利です。

  • モノリシックシステムをマイクロサービスに分割したい。

  • リファクタリングに使用できるリソースと時間があります。

  • .NET Framework のすべての依存関係を解決できます。

  • 実行時間が長いアプリケーションがある。

利点

この移行アプローチは、オンプレミスの .NET アプリケーションと比較して、次の利点があります。

  • マイクロサービスアーキテクチャに新機能を簡単に追加できるため、イノベーションが迅速化

  • 高可用性と信頼性

  • 俊敏性とオンデマンドスケーラビリティの向上

  • 独立したデプロイと最新の継続的インテグレーションと継続的デプロイ (CI/CD) パイプライン

  • 強力なモジュールの境界と技術的な多様性

欠点

  • リファクタリングの労力とコスト

  • 運用の複雑さの可能性

AWS サービス

次の AWS サービスを使用して、マイクロサービスベースのシステムを開発できます。

ツール

AWS プロフェッショナルサービスは、モノリシックアプリケーションをマイクロサービスにリファクタリングするのに役立つカスタムツールとサービスを提供します。

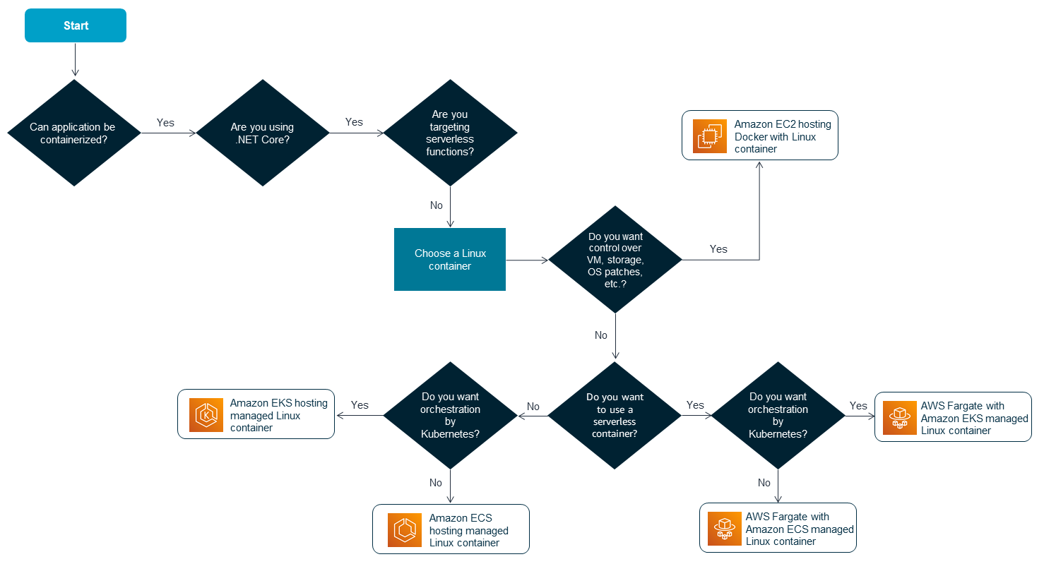
デプロイの決定

5 つのデプロイオプションから選択できます。

  • メモリやストレージの設定など、コンピューティング環境の設定を完全に制御し、オペレーティングシステムのパッチを制御する場合は、アプリケーションを Linux コンテナとして EC2 インスタンスにデプロイします。

  • コンテナを Kubernetes で管理し、サーバーレスコンテナとして実行する場合は、Fargate を使用してアプリケーションを Linux コンテナとして Amazon EKS にデプロイします。

  • コンテナを Amazon ECS で管理し、サーバーレスコンテナとして実行する場合は、Fargate を使用してアプリケーションを Linux コンテナとして Amazon ECS にデプロイします。

  • コンテナを Kubernetes で管理したいが、コンテナのコンピューティングリソースを自分で管理する場合は、アプリケーションを Linux コンテナとして Amazon EKS にデプロイします。

  • コンテナを Amazon ECS で管理したいが、コンテナのコンピューティングリソースを自分で管理する場合は、アプリケーションを Linux コンテナとして Amazon ECS にデプロイします。

Refactoring .NET applications as microservices in Linux containers on AWS