View a markdown version of this page

MediaTailor チャネルアセンブリ CDN アーキテクチャを理解する - AWS Elemental MediaTailor

翻訳は機械翻訳により提供されています。提供された翻訳内容と英語版の間で齟齬、不一致または矛盾がある場合、英語版が優先します。

MediaTailor チャネルアセンブリ CDN アーキテクチャを理解する

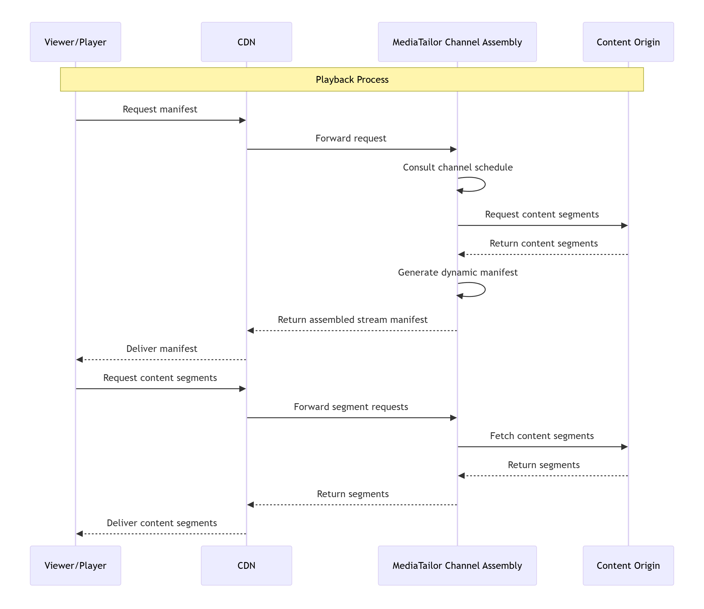
AWS Elemental MediaTailor チャネルアセンブリは、コンテンツ配信ネットワーク (CDNsと統合され、パフォーマンスとグローバルリーチが向上したリニアストリーミングチャネルを提供します。推奨されるアーキテクチャでは、ビューワーとチャネルアセンブリの間に CDN を配置し、チャネルアセンブリはオリジンから直接コンテンツにアクセスします。このトピックでは、コアアーキテクチャコンポーネントと、それらが連携してコンテンツを配信する方法について説明します。

  1. CDN からのビューワーリクエストマニフェスト

  2. CDN がチャネルアセンブリにリクエストを転送する

  3. チャネルアセンブリは VOD ソースからマニフェストをアセンブルします

  4. チャネルアセンブリはマニフェストを CDN に返し、CDN はマニフェストをビューワーに転送します。

  5. ビューワーが CDN を介してセグメントをリクエストする

  6. CDN はセグメントリクエストを適切なオリジンにルーティングします

このアーキテクチャは、CDN を使用するセキュリティと柔軟性の利点を維持しながら、最適なパフォーマンスを保証します。

クライアントプレイヤーと MediaTailor Channel Assembly の間に CDN を配置した図

チャネルアセンブリの CDN 用語

これらの重要な用語を理解することは、チャネルアセンブリ CDN 統合の実装とトラブルシューティングに役立ちます。

オリジン CDN とエッジ CDN

オリジン CDN: MediaTailor とコンテンツオリジンの間に配置される CDN。コンテンツセグメントをキャッシュして、オリジンサーバーの負荷を軽減します。マルチ CDN アーキテクチャでは、これはオリジンと直接インターフェイスする最初の CDN レイヤーです。

Edge CDN: ビューワーと MediaTailor の間に配置される CDN。パーソナライズされたマニフェストとコンテンツをビューワーに配信します。マルチ CDN アーキテクチャでは、これはビューワーと直接インターフェイスする最も外側の CDN レイヤーです。

CDN 設定条件

キャッシュ動作: CDN がキャッシュ期間やオリジンルーティングなど、さまざまなタイプのリクエストを処理する方法を決定するルール。

TTL (有効期限): オリジンから更新する必要があるコンテンツが CDN キャッシュで有効である期間。TTL の詳細な推奨事項については、「」を参照してくださいCDN と MediaTailor の統合のキャッシュ最適化

キャッシュキー: CDN がキャッシュされたコンテンツを保存および取得するために使用する一意の識別子。多くの場合、URL パス、クエリパラメータ、ヘッダーが含まれます。

オリジンシールド: CDN エッジロケーションとオリジンサーバー間の中間キャッシュレイヤーで、オリジンへのリクエストの数を減らします。

リクエストの折りたたみ: 同じコンテンツに対する複数の同時リクエストを 1 つのオリジンリクエストに結合する CDN 機能。

MediaTailor 固有の CDN 用語

CDN コンテンツセグメントプレフィックス: MediaTailor がマニフェストでコンテンツセグメントURLs を生成するときに使用する CDN ドメイン名。

CDN 広告セグメントプレフィックス: MediaTailor がマニフェストで広告セグメントURLs を生成するときに使用する CDN ドメイン名。

MediaTailor での CDN 設定の詳細については、「」を参照してくださいCDN 統合をセットアップする