View a markdown version of this page

RFC とは? - AMS Advanced ユーザーガイド

翻訳は機械翻訳により提供されています。提供された翻訳内容と英語版の間で齟齬、不一致または矛盾がある場合、英語版が優先します。

RFC とは?

変更のリクエスト、つまり RFC は、AMS が管理する環境を変更する方法、またはユーザーに代わって変更を行うように AMS に依頼する方法です。RFC を作成するには、AMS 変更タイプから選択し、RFC パラメータ (スケジュールなど) を選択し、AMS コンソールまたは API コマンド CreateRfcSubmitRfc を使用してリクエストを送信します。

RFC には 2 つの仕様が含まれています。1 つは RFC 自体用で、もう 1 つは変更タイプ (CT) パラメータ用です。コマンドラインでは、インライン RFC コマンド、または作成した CT JSON スキーマファイル (CT パラメータに基づく) とともに入力して送信する JSON 形式の標準の CreateRfc テンプレートを使用できます。CT 名は、CT の非公式な説明です。CSIO (カテゴリ、サブカテゴリ、項目、オペレーション) は、CT のより正式な説明です。RFC を作成するときは、CT ID のみを指定する必要があります。

RFCs、検証と実行の 2 つの主要な段階があります。

  1. 検証段階では、AMS は RFC リクエストの完全性と正確性を確認します。AMS は、セキュリティ技術標準に従ってセキュリティのリクエストも評価します。AMS は、リクエストされた変更が有効で実行可能であることを確認します。

  2. 実行ステージでは、AMS はアカウントでリクエストされた変更を試みます。

AMS は、自動プロセス、手動プロセス、またはその両方の組み合わせを通じて両方のステージを処理します。手動プロセスは AMS オペレーションチームによって処理されます。詳細については、「自動 CT と手動 CTs」を参照してください。

AMS には、リクエストを処理するための 3 つの実行モードがあります。

  • (AMS 推奨) 実行モード: 自動。これらの CTs RFC の検証と実行に自動化を使用します。これは、ビジネス成果を達成するための最も迅速な方法です。

  • (AMS 推奨) 実行モード: 手動および指定: マネージドオートメーション。これらの CTs、RFC の検証と実行のための自動プロセスと手動プロセスの組み合わせを使用します。オートメーションがリクエストされた変更を実行できない場合、RFC は手動処理のために (自動ルーティングまたは代替 RFC の作成によって) AMS オペレーションチームに転送されます。これらの CTs を送信すると、リクエストをより構造化し、AMS オートメーションで補完して、処理と実行の結果の時間枠を改善できます。

  • 実行モード: 手動および指定: レビューが必要ct-1e1xtak34nx76 管理 | その他 | その他 | 更新 (レビューが必要) または ct-0xdawir96cy7k 管理 | その他 | その他 | 作成 (レビューが必要) を通じてリクエストされた変更。これらの CTs、検証と実行の手動処理に依存しています。これらの CTs は、変更リクエストの手動解釈によって異なります。

AMS は、変更が正常に完了したとき (成功) または失敗したとき (失敗) に通知します。

注記

RFC 障害のトラブルシューティングについては、「」を参照してくださいAMS での RFC エラーのトラブルシューティング

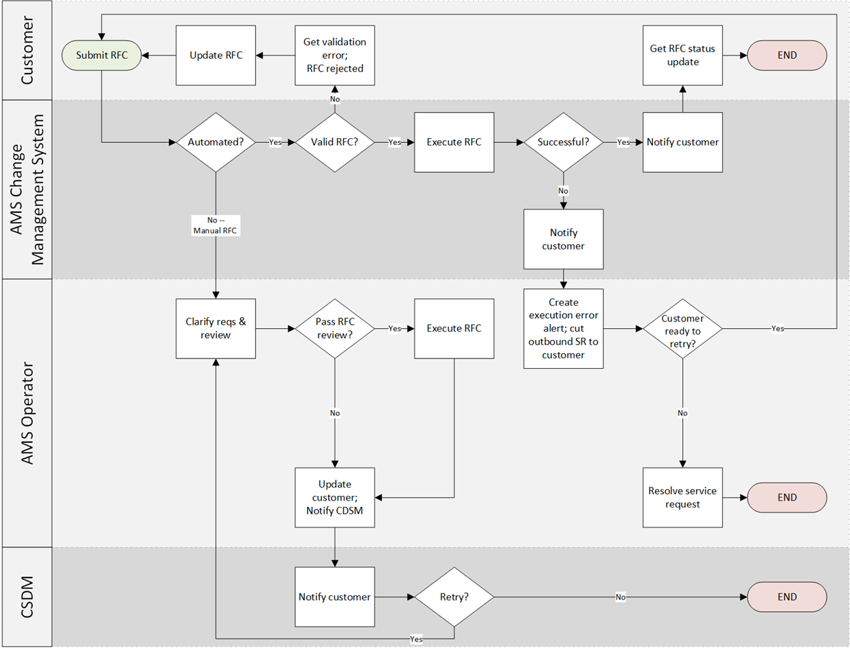
次の図は、ユーザーが送信した RFC のワークフローを示しています。

お客様が送信した RFC のワークフロー。