View a markdown version of this page

RFC ステータスコードを理解する - AMS Advanced ユーザーガイド

翻訳は機械翻訳により提供されています。提供された翻訳内容と英語版の間で齟齬、不一致または矛盾がある場合、英語版が優先します。

RFC ステータスコードを理解する

RFC ステータスコードは、リクエストの追跡に役立ちます。これらのステータスコードは、CLI 出力で RFC を実行するとき、またはコンソールで RFC リストページを更新することで確認できます。

RFC のコードは、RFC の詳細ページでも確認できます。

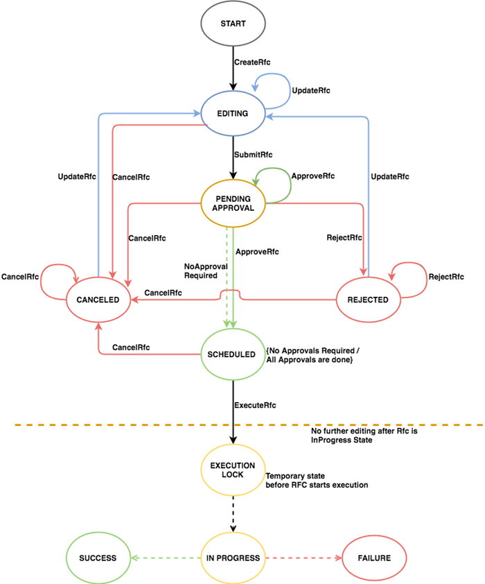
RFC ステータスコード。

送信していない RFC がリストに表示される場合があります。AMS 演算子が内部専用 CT を使用する場合は、RFC に送信され、RFC リストに表示されます。詳細については、「内部のみの変更タイプ」を参照してください。

重要

RFC の状態変更の通知をリクエストできます。詳細については、「RFC 状態変更通知」を参照してください。

RFC ステータスコード
Success 失敗

編集中: RFC は作成されていますが、送信されていません

PendingApproval / Submited: RFC が送信され、システムは承認が必要かどうかを判断し、必要に応じてその承認を取得します。

AWS による承認/顧客による承認: RFC が承認されました。自動 RFCsは AWS によって承認され、手動 RFCsはオペレーター、場合によっては顧客によって承認されます。

スケジュール済み: RFC は構文と要件チェックに合格し、実行がスケジュールされています

InProgress: RFC が実行されています。複数のリソースをプロビジョニングする、または UserData が長時間実行される RFCs の実行には時間がかかることに注意してください。

実行済み: RFC が実行されました

Success/Succeeded: RFC が正常に完了しました

拒否: RFCsは通常、検証に失敗するため拒否されます。たとえば、使用できないリソース、つまりサブネットが指定されます。

キャンセル済み: RFCsは通常、設定された開始時刻が経過する前に検証に合格しないためキャンセルされます。

Failure: RFC が失敗しました。失敗の理由については出力の StatusReason を参照してください。AMS オペレーションは自動的にトラブルチケットを作成し、必要に応じてユーザーと通信します。

注記

キャンセルまたは拒否された RFCs「」も参照してくださいRFCsを更新するUpdateRfc

RFC が必要なすべての条件に合格した場合 (たとえば、すべての必須パラメータが指定されている場合)、ステータスは に変わります PendingApproval (自動 CTsでも承認が必要で、構文とパラメータチェックが合格すると自動的に行われます)。合格しない場合、ステータスは に変わりますRejectedStatusReason は拒否に関する情報を提供し、 ExecutionOutputフィールドは承認と完了に関する情報を提供します。エラーコードには以下が含まれます。

  • InvalidRfcStateException: RFC は、呼び出されたオペレーションを許可しないステータスです。たとえば、RFC が送信済み状態に移行した場合、変更できなくなります。

  • InvalidRfcScheduleException: StartTime、EndTime、または TimeoutInMinutes パラメータが超過しました。

  • InternalServerError: システムに問題が発生しました。

  • InvalidArgumentException: パラメータが正しく指定されていません。たとえば、許容できない値が使用されます。

  • ResourceNotFoundException: スタック ID などの値が見つかりません。

変更が承認される前に、スケジュールされたリクエストの開始時刻と終了時刻 (変更実行ウィンドウとも呼ばれます) が発生した場合、RFC ステータスは に変わりますCanceled。変更が承認されると、RFC ステータスは に変わりますScheduled。ASAP RFCs の変更実行ウィンドウは、送信された時刻に CT ExpectedExecutionDurationの値を加えたものです。

変更実行ウィンドウの到着前であればいつでも、スケジュールされた変更 (CLI RequestedStartTimeの で送信) を変更またはキャンセルできます。スケジュールされた変更が変更された場合は、再送信する必要があります。

変更の開始時刻 (スケジュールまたは ASAP) が到着し、承認が完了すると、ステータスは に変わりInProgress、変更を加えることはできません。指定された変更実行ウィンドウ内に変更が完了すると、ステータスは に変わりますSuccess。変更の一部が失敗した場合、または変更実行ウィンドウの終了時に変更がまだ進行中である場合、ステータスは に変わりますFailure

注記

InProgress、、Successまたは の状態Failureの変更中、RFC を変更またはキャンセルすることはできません。

次の図は、CreateRFC 呼び出しから解決までの CreateRFCステータスを示しています。

CreateRFC 呼び出しから解決までの CreateRFCステータス。