View a markdown version of this page

単一のアカウント内のリクエストのポリシー評価 - AWS Identity and Access Management

単一のアカウント内のリクエストのポリシー評価

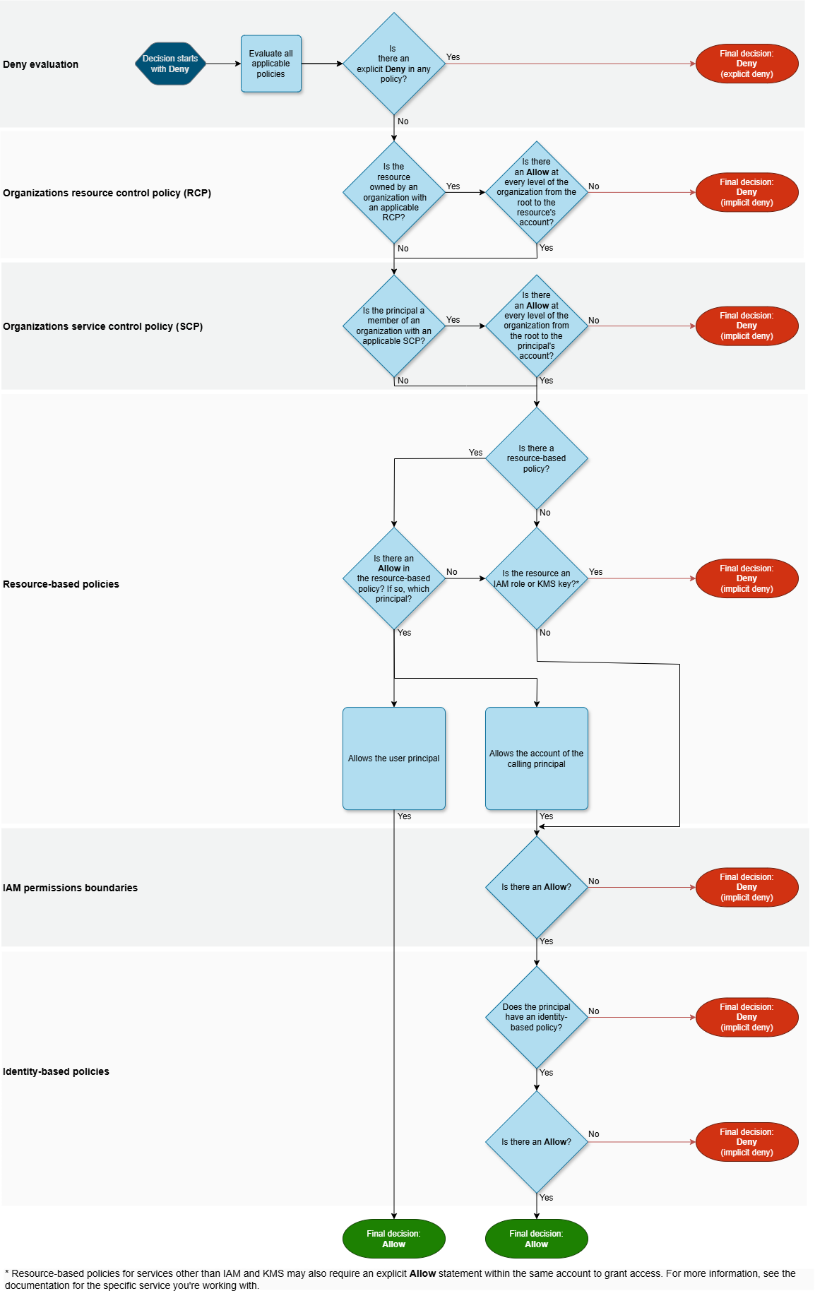
IAM ロールのポリシー評価

次のフローチャートは、単一のアカウント内の IAM ロールに対してポリシー評価の判定がどのように行われるかに関する詳細を示しています。

単一アカウント内の IAM ロールの評価フローチャート

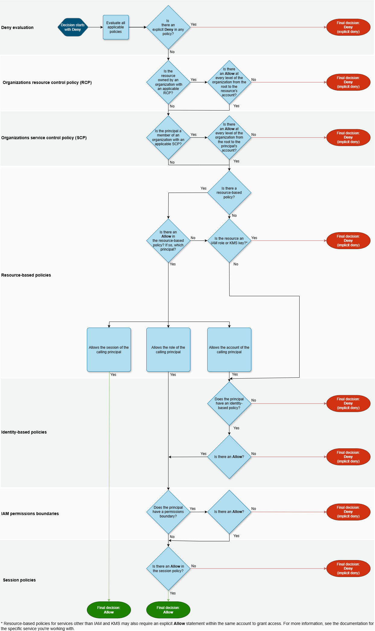
IAM ユーザーのポリシー評価

次のフローチャートは、1 つのアカウント内の IAM ユーザーに対してポリシー評価の判定がどのように行われるかの詳細を示しています。

単一アカウント内の IAM ユーザーの評価フローチャート

アイデンティティベースのポリシーおよびリソースベースのポリシーの評価の例

最も一般的なポリシータイプは、アイデンティティベースのポリシーとリソースベースのポリシーです。リソースへのアクセスがリクエストされると、同じアカウント内の少なくとも 1 つの許可について、AWS はポリシーによって付与されたすべてのアクセス許可を評価します。これらのポリシーのいずれかが明示的に拒否された場合、許可は無効になります。

重要

同じアカウント内の ID ベースのポリシーまたはリソースベースのポリシーの一方がリクエストを許可し、他方が許可しない場合でも、リクエストは許可されます。

Carlos のユーザー名が carlossalazar で、ファイルを Amazon S3 バケット amzn-s3-demo-bucket-carlossalazar-logs に保存するとします。

また、次のポリシーを IAM ユーザー carlossalazar にアタッチするとします。

JSON
{ "Version":"2012-10-17", "Statement": [ { "Sid": "AllowS3ListRead", "Effect": "Allow", "Action": [ "s3:GetBucketLocation", "s3:GetAccountPublicAccessBlock", "s3:ListAccessPoints", "s3:ListAllMyBuckets" ], "Resource": "arn:aws:s3:::*" }, { "Sid": "AllowS3Self", "Effect": "Allow", "Action": "s3:*", "Resource": [ "arn:aws:s3:::amzn-s3-demo-bucket-carlossalazar/*", "arn:aws:s3:::amzn-s3-demo-bucket-carlossalazar" ] }, { "Sid": "DenyS3Logs", "Effect": "Deny", "Action": "s3:*", "Resource": "arn:aws:s3:::*log*" } ] }

このポリシーの AllowS3ListRead ステートメントでは、アカウント内のすべてのバケットを一覧表示することを Carlos に許可します。AllowS3Self ステートメントでは、Carlos のユーザー名と同じ名前のバケットに対するフルアクセスを Carlos に許可します。DenyS3Logs ステートメントでは、名前に log が含まれている S3 バケットへのアクセスを Carlos に拒否します。

さらに、次のリソースベースのポリシー (バケットポリシー) を amzn-s3-demo-bucket-carlossalazar バケットにアタッチします。

JSON
{ "Version":"2012-10-17", "Statement": [ { "Effect": "Allow", "Principal": { "AWS": "arn:aws:iam::123456789012:user/carlossalazar" }, "Action": "s3:*", "Resource": [ "arn:aws:s3:::amzn-s3-demo-bucket-carlossalazar/*", "arn:aws:s3:::amzn-s3-demo-bucket-carlossalazar" ] } ] }

このポリシーでは、carlossalazar ユーザーのみが amzn-s3-demo-bucket-carlossalazar バケットにアクセスできることを指定します。

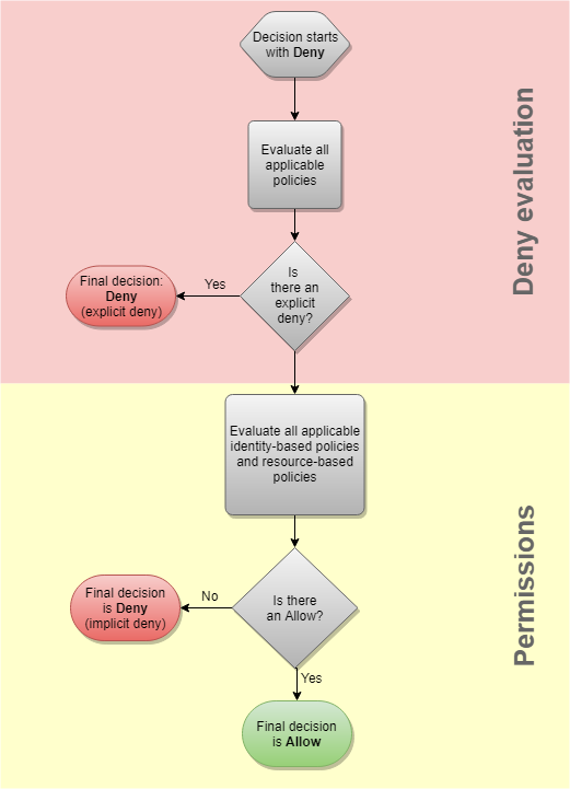
Carlos がファイルを amzn-s3-demo-bucket-carlossalazar-logs バケットに保存することをリクエストすると、AWS はこのリクエストに適用されるポリシーを決定します。この例では、アイデンティティベースのポリシーとリソースベースのポリシーのみが適用されます。これらは両方ともアクセス許可ポリシーです。アクセス許可の境界は適用されないため、評価ロジックは次のロジックに限定されます。

評価フローチャート

AWS は、最初にリクエストのコンテキストに適用される Deny ステートメントの有無を確認します。アイデンティティベースのポリシーでは、Carlos に対してログ記録用の S3 バケットへのアクセスが明示的に拒否されるため、該当するステートメントが見つかります。Carlos はアクセスが拒否されます。

彼は間違いに気が付いて、ファイルを amzn-s3-demo-bucket-carlossalazar バケットに保存しようとします。AWS は Deny ステートメントを探しますが、1 つも見つかりません。次に、アクセス許可ポリシーを確認します。ID ベースのポリシーとリソースベースのポリシーの両方で、リクエストが許可されます。従って、AWS でリクエストが許可されます。どちらでもステートメントが明示的に拒否された場合、リクエストは拒否されます。いずれかのポリシータイプでリクエストが許可され、もう一方では許可されない場合でも、リクエストは許可されます。