View a markdown version of this page

Informazioni su stati e transizioni dei volumi - Gateway di archiviazione AWS

Le traduzioni sono generate tramite traduzione automatica. In caso di conflitto tra il contenuto di una traduzione e la versione originale in Inglese, quest'ultima prevarrà.

Informazioni su stati e transizioni dei volumi

Ogni volume ha uno stato associato che indica chiaramente l'integrità del volume. Nella maggior parte dei casi, lo stato indica che il volume funziona correttamente e che non è richiesta alcuna operazione da parte tua. In alcuni casi, lo stato indica un problema nel volume che potrebbe richiedere il tuo intervento. Puoi trovare le informazioni seguenti per aiutarti a decidere quando è necessario agire. È possibile visualizzare lo stato del volume sulla console Storage Gateway o utilizzando una delle operazioni dell'API Storage Gateway, ad esempio DescribeCachediSCSIVolumeso DescribeStorediSCSIVolumes.

Informazioni sullo stato del volume

La seguente tabella mostra lo stato del volume nella console Storage Gateway. Lo stato del volume viene visualizzato nella colonna Status (Stato) per ogni volume di storage nel gateway. Lo stato di un volume che funziona normalmente è Available (Disponibile).

La tabella seguente contiene le descrizioni per ogni stato del volume di storage, con l'indicazione se per lo stato specifico è necessario un intervento. Lo stato Available (Disponibile) è lo stato normale di un volume. Un volume deve avere questo stato per tutto o quasi il tempo in cui viene usato.

Status Significato
Disponibilità

Il volume è disponibile per l'uso. Questo stato è lo stato di esecuzione normale per un volume.

Quando viene completata una fase con stato Bootstrapping (Processo di bootstrap), il volume torna allo stato Available (Disponibile). Questo significa che il gateway ha sincronizzato tutte le modifiche apportate al volume dalla prima volta in cui è passato allo stato Pass Through (Transito).

Bootstrapping (Processo di bootstrap)

Il gateway sincronizza i dati localmente con una copia dei dati archiviati in AWS. In genere non devi intervenire in alcun modo per questo stato, perché il volume di storage vede automaticamente lo stato Available (Disponibile) nella maggior parte dei casi.

Di seguito vengono presentati alcuni scenari in cui lo stato del volume è Bootstrapping (Processo di bootstrap):

  • Un gateway si è arrestato in modo imprevisto.

  • È stata superata la capacità del buffer di caricamento di un gateway. In questo scenario il bootstrap avviene quando il volume è in stato Pass Through (Transito) e la quantità di spazio del buffer di caricamento gratuita aumenta in misura sufficiente. Puoi fornire altro spazio per il buffer di caricamento come metodo per aumentare la percentuale di spazio del buffer di caricamento gratuita. In questo scenario specifico il volume di storage passa dallo stato Pass Through (Transito) a Bootstrapping (Processo di bootstrap) fino ad Available (Disponibile). Puoi continuare a usare questo volume durante il periodo di bootstrap. Tuttavia, non puoi acquisire snapshot del volume in questa fase.

  • Stai creando un gateway di volumi archiviati, preservando i dati del disco locale esistenti. In questo scenario, il gateway inizia a caricare tutti i dati su. AWS Il volume ha lo stato Bootstrap fino a quando non vengono copiati tutti i dati dal disco locale. AWS Puoi usare il volume durante il periodo di bootstrap. Tuttavia, non puoi acquisire snapshot del volume in questa fase.

Creazione in corso

Il volume è attualmente in fase di creazione e non è pronto per l'uso. Lo stato Creating (Creazione in corso) è transitorio. Nessuna operazione richiesta.

Eliminazione in corso

Il volume è attualmente in fase di eliminazione. Lo stato Deleting (Eliminazione in corso) è transitorio. Nessuna operazione richiesta.

Irrecoverable (Irrecuperabile)

Si è verificato un errore per cui il volume non può essere ripristinato. Per informazioni su cosa fare in questa situazione, consulta Come risolvere i problemi dei volumi.

Pass Through (Transito)

I dati mantenuti localmente non sono sincronizzati con i dati archiviati in. AWS I dati scritti su un volume mentre il volume è in stato Pass Through (Transito) rimangono nella cache fino a quando il volume è nello stato Bootstrapping (Processo di bootstrap). Questi dati iniziano a essere caricati AWS quando inizia lo stato di Bootstrap.

Lo stato Pass Through (Transito) può verificarsi per diversi motivi, indicati di seguito:

  • Lo stato Pass Through (Transito) si verifica se il gateway ha esaurito lo spazio del buffer di caricamento. Le applicazioni possono continuare a leggere e scrivere dati dai e nei volumi di storage mentre i volumi sono in stato Pass Through (Transito). Tuttavia, il gateway non scrive alcun dato del volume nel buffer di caricamento né carica questi dati in AWS.

    Il gateway continua a caricare tutti i dati scritti nel volume prima del passaggio del volume allo stato Pass Through (Transito). Tutti gli snapshot di un volume di storage in attesa o pianificati non riescono mentre il volume è in stato Pass Through (Transito). Per informazioni su cosa fare quando il volume di storage è in stato Pass Through (Transito) a causa del superamento dello spazio del buffer di caricamento, consulta Come risolvere i problemi dei volumi.

    Per tornare allo stato ACTIVE (ATTIVO), un volume in stato Pass Through (Transito) deve completare la fase con stato Bootstrapping (Processo di bootstrap). Durante il Bootstrap, il volume ristabilisce la sincronizzazione interna AWS, in modo da poter riprendere la registrazione (registro) delle modifiche al volume e attivare la funzionalità. CreateSnapshot Durante la fase con stato Bootstrapping (Processo di bootstrap), le scritture nel volume vengono registrate nel buffer di caricamento.

  • Lo stato Pass Through (Transito) si verifica quando avviene più di un processo di bootstrap dei volumi di storage per volta. Il bootstrap può essere eseguito da un solo volume di storage del gateway per volta. Ad esempio, supponiamo di creare due volumi di storage e di scegliere di conservare i dati esistenti in entrambi. In questo caso, il secondo volume di storage è in stato Pass Through (Transito) finché il primo non completa il bootstrap. Questo scenario non richiede alcun intervento. Una volta creato, ogni volume di storage passa automaticamente allo stato Available (Disponibile). Puoi leggere e scrivere nel volume di storage mentre è in stato Pass Through (Transito) o Bootstrapping (Processo di bootstrap).

  • Più raramente lo stato Pass Through (Transito) può indicare che un disco allocato per l'uso del buffer di caricamento è danneggiato. Per informazioni su come intervenire in questo scenario, consulta Come risolvere i problemi dei volumi.

  • Lo stato Pass Through (Transito) può verificarsi quando un volume è in stato Active (Attivo) o Bootstrapping (Processo di bootstrap). In questo caso, il volume riceve una scrittura, ma il buffer di caricamento non ha capacità sufficiente per registrare la scrittura.

  • Lo stato Pass Through (Transito) si verifica quando un volume è in qualsiasi stato e il gateway non viene arrestato in modo corretto. Questo tipo di arresto può verificarsi a causa di un arresto anomalo del software o dello spegnimento della macchina virtuale. In questo caso, un volume in qualsiasi stato passa allo stato Pass Through (Transito).

Restoring (Ripristino)

Il volume è in fase di ripristino da uno snapshot esistente. Questo stato interessa solo i volumi archiviati. Per ulteriori informazioni, consulta Come funziona il gateway di volumi.

Se ripristini due volumi di storage contemporaneamente, entrambi indicano Restoring (Ripristino in corso) come stato. Una volta creato, ogni volume di storage passa automaticamente allo stato Available (Disponibile). Puoi leggere e scrivere in un volume di storage e acquisire uno snapshot del volume mentre è in stato Restoring (Ripristino in corso).

Restoring Pass Through (Transito ripristino)

Il volume è in fase di ripristino da uno snapshot esistente e ha riscontrato un problema relativo al buffer di caricamento. Questo stato interessa solo i volumi archiviati. Per ulteriori informazioni, consulta Come funziona il gateway di volumi.

Una possibile causa dello stato Restoring Pass Through (Transito ripristino) è l'esaurimento dello spazio del buffer di caricamento da parte del gateway. Le applicazioni possono continuare a leggere e scrivere dati dai e nei volumi di storage mentre i volumi sono in stato Restoring Pass Through (Transito ripristino). Tuttavia, non puoi acquisire snapshot di un volume di storage durante lo stato Restoring Pass Through (Transito ripristino). Per informazioni su come intervenire quando il volume di storage è in stato Restoring Pass Through (Transito ripristino) a causa del superamento della capacità del buffer di caricamento, consulta Come risolvere i problemi dei volumi.

Più raramente lo stato Restoring Pass Through (Transito ripristino) può indicare che un disco allocato per un buffer di caricamento è danneggiato. Per informazioni su come intervenire in questo scenario, consulta Come risolvere i problemi dei volumi.

Upload Buffer Not Configured (Buffer di caricamento non configurato)

Non puoi creare o usare il volume perché non è stato configurato alcun buffer di caricamento per il gateway. Per informazioni su come aggiungere capacità del buffer di caricamento per i volumi in una configurazione di volumi nella cache, consulta Determinazione delle dimensioni del buffer di caricamento da allocare. Per informazioni su come aggiungere capacità del buffer di caricamento per i volumi in una configurazione di volumi archiviati, consulta Determinazione delle dimensioni del buffer di caricamento da allocare.

Informazioni sullo stato di collegamento

Puoi scollegare un volume da un gateway o collegarlo a un gateway utilizzando la console Storage Gateway o l'API. La seguente tabella mostra lo stato di collegamento del volume nella console Storage Gateway. Lo stato di collegamento del volume viene visualizzato nella colonna Attachment status (Stato di collegamento) per ogni volume di storage nel gateway. Ad esempio, un volume scollegato da un gateway presenta lo stato Detached (Scollegato). Per informazioni su come scollegare e collegare un volume, consulta Spostamento dei volumi su un gateway differente.

Status Significato
Collegato

Il volume è collegato a un gateway.

Distaccato

Il volume è scollegato a un gateway.

Scollegamento in corso

Il volume viene scollegato da un gateway. Quando scolleghi un volume e il volume non dispone di dati, potresti non visualizzare questo stato.

Informazioni sulle transizioni tra stati dei volumi nella cache

Usa il diagramma degli stati seguente per identificare le transizioni più comuni tra stati per volumi in gateway nella cache. Non devi comprendere tutti i dettagli del diagramma per poter usare il gateway in modo efficace. Il diagramma fornisce informazioni dettagliate se vuoi saperne di più sul funzionamento dei gateway di volumi.

Il diagramma non mostra gli stati Upload Buffer Not Configured (Buffer di caricamento non configurato) e Deleting (Eliminazione in corso). Gli stati del volume nel diagramma sono visualizzati in caselle verdi, gialle e rosse. Puoi interpretare i colori come descritto nella tabella.

Colore Stato del volume
Verde Il gateway funziona normalmente. Lo stato del volume è Available (Disponibile) o può diventare Available (Disponibile).
Giallo Il volume è in stato Pass Through (Transito), che indica la presenza di un possibile problema relativo al volume di storage. Se questo stato viene visualizzato perché lo spazio del buffer di caricamento è completo, in alcuni casi lo spazio del buffer torna di nuovo disponibile. A questo punto, il volume di storage si corregge automaticamente passando allo stato Available (Disponibile). In altri casi, potresti dover aggiungere altro spazio del buffer di caricamento al gateway per permettere al volume di storage di passare allo stato Available (Disponibile). Per informazioni su come risolvere un problema di superamento della capacità del buffer di caricamento, consulta Come risolvere i problemi dei volumi. Per informazioni su come aggiungere capacità del buffer, consulta Determinazione delle dimensioni del buffer di caricamento da allocare.
Rosso Il volume di storage è in stato Irrecoverable (Irrecuperabile). In questo caso, devi eliminare il volume. Per informazioni su come fare, consulta Per eliminare un volume.

Nel diagramma una transizione tra due stati è rappresentata da una linea con etichetta. Ad esempio, la transizione dallo stato Creating (Creazione in corso) allo stato Available (Disponibile) è indicata come creazione del volume di base o creazione del volume da snapshot. Questa transizione rappresenta la creazione di un volume nella cache. Per ulteriori informazioni sulla creazione di volumi di storage, consulta Aggiungere ed espandere volumi.

tutti i possibili stati del volume memorizzato nella cache con frecce che indicano le possibili transizioni tra gli stati.
Nota

Lo stato Pass Through (Transito) del volume è visualizzato in giallo nel diagramma. Tuttavia, questo non corrisponde al colore dell'icona di stato nella casella Stato della console Storage Gateway.

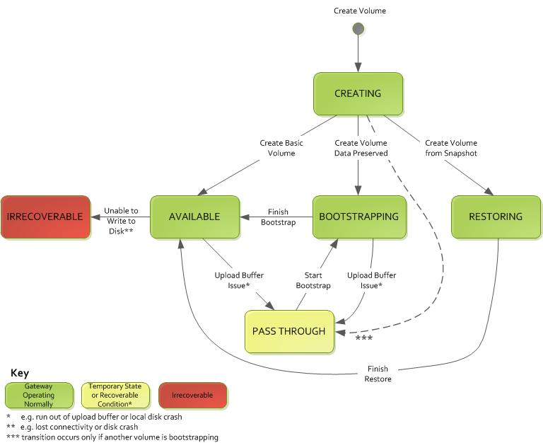
Informazioni sulle transizioni tra stati dei volumi archiviati

Usa il diagramma degli stati seguente per identificare le transizioni più comuni tra stati per volumi in gateway archiviati. Non devi comprendere tutti i dettagli del diagramma per poter usare il gateway in modo efficace. Il diagramma fornisce informazioni dettagliate se vuoi saperne di più sul funzionamento dei gateway di volumi.

Il diagramma non mostra gli stati Upload Buffer Not Configured (Buffer di caricamento non configurato) e Deleting (Eliminazione in corso). Gli stati del volume nel diagramma sono visualizzati in caselle verdi, gialle e rosse. Puoi interpretare i colori come descritto nella tabella.

Colore Stato del volume
Verde Il gateway funziona normalmente. Lo stato del volume è Available (Disponibile) o può diventare Available (Disponibile).
Giallo Quando crei un volume di storage e conservi i dati, il passaggio dallo stato Creating (Creazione in corso) allo stato Pass Through (Transito) avviene se è in corso il bootstrap di un altro volume. In questo caso, il volume con stato Pass Through (Transito) passa allo stato Bootstrapping (Processo di bootstrap) e quindi allo stato Available (Disponibile) al termine del bootstrap del primo volume. In scenari diversi da quello specifico descritto, il giallo, corrispondente allo stato Pass Through (Transito), indica un possibile problema nel volume di storage, il più comune dei quali riguarda il buffer di caricamento. Se la capacità del buffer di caricamento è stata superata, in alcuni casi lo spazio del buffer torna disponibile. A questo punto, il volume di storage si corregge automaticamente passando allo stato Available (Disponibile). In altri casi, potresti dover aggiungere altra capacità del buffer di caricamento al gateway per riportare il volume di storage allo stato Available (Disponibile). Per informazioni su come risolvere un problema di superamento della capacità del buffer di caricamento, consulta Come risolvere i problemi dei volumi. Per informazioni su come aggiungere capacità del buffer, consulta Determinazione delle dimensioni del buffer di caricamento da allocare.
Rosso Il volume di storage è in stato Irrecoverable (Irrecuperabile). In questo caso, devi eliminare il volume. Per informazioni su come fare, consulta Eliminazione di volumi di archiviazione.

Nel diagramma seguente una transizione tra due stati è rappresentata da una linea con etichetta. Ad esempio, la transizione dallo stato Creating (Creazione in corso) allo stato Available (Disponibile) è indicata come creazione del volume di base. Questa transizione rappresenta la creazione di un volume di storage senza la necessità di conservare i dati o creare il volume da uno snapshot.

tutti i possibili stati del volume archiviato con frecce che indicano le possibili transizioni tra gli stati.
Nota

Lo stato Pass Through (Transito) del volume è visualizzato in giallo nel diagramma. Tuttavia, questo non corrisponde al colore dell'icona di stato nella casella Stato della console Storage Gateway.