View a markdown version of this page

Impostazione delle notifiche del proprietario di identità per l'autorizzazione di invio di Amazon SES - Amazon Simple Email Service

Le traduzioni sono generate tramite traduzione automatica. In caso di conflitto tra il contenuto di una traduzione e la versione originale in Inglese, quest'ultima prevarrà.

Impostazione delle notifiche del proprietario di identità per l'autorizzazione di invio di Amazon SES

Se autorizzi un mittente delegato a inviare e-mail a tuo nome, i messaggi di mancato recapito e reclamo generati da tali e-mail vengono conteggiati da Amazon SES nei parametri relativi ai messaggi di mancato recapito e reclamo del delegato e non tuoi. Tuttavia, se il tuo indirizzo IP appare nelle Blackhole List (DNSBLs) di terze parti basate su DNS antispam come risultato di messaggi inviati da un mittente delegato, la reputazione delle tue identità potrebbe essere danneggiata. Per questo motivo, se sei un proprietario di identità, ti consigliamo di impostare l'inoltro di feedback via e-mail per la tue identità, incluse quelle che hai autorizzato per l'invio dei delegati. Per ulteriori informazioni, consulta Ricezione delle notifiche Amazon SES tramite e-mail.

I mittenti delegati possono e devono configurare le notifiche di mancato recapito e reclamo per le identità che li hai autorizzati ad usare. Possono configurare la pubblicazione di eventi in modo da pubblicare eventi di rimbalzo e reclamo su un argomento di Amazon SNS o uno stream Firehose.

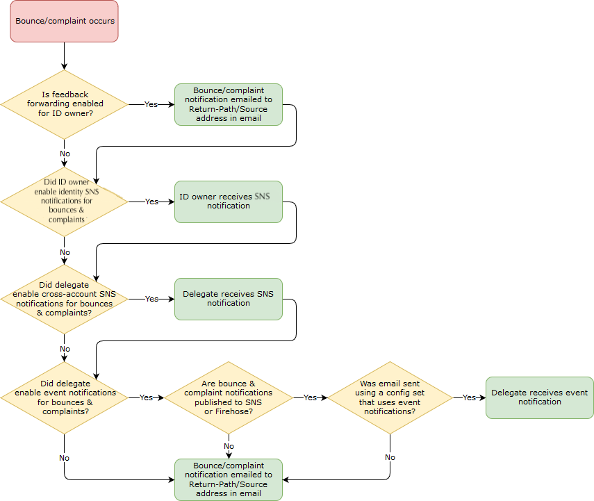
Se né il proprietario di identità né il mittente delegato imposta un metodo di invio delle notifiche relative a eventi di mancato recapito e reclamo o se il mittente non applica il set di configurazione che utilizza la regola di pubblicazione degli eventi, Amazon SES invia automaticamente le notifiche di eventi tramite e-mail all'indirizzo indicato nel percorso di ritorno dell'e-mail (o all'indirizzo nel campo dell'origine, se non hai specificato un indirizzo per il percorso di ritorno), anche se hai disabilitato l'inoltro di feedback via e-mail. Questo processo è illustrato nell'immagine seguente.

Flowchart showing notification paths for bounce/complaint events based on various settings.