View a markdown version of this page

Filiali in una strategia Gitflow - AWS Guida prescrittiva

Le traduzioni sono generate tramite traduzione automatica. In caso di conflitto tra il contenuto di una traduzione e la versione originale in Inglese, quest'ultima prevarrà.

Filiali in una strategia Gitflow

Una strategia di ramificazione Gitflow ha in genere i seguenti rami.

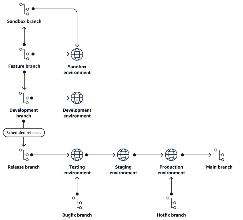
I rami e gli ambienti in una strategia di ramificazione Gitflow.

ramo di funzionalità

Featurele filiali sono filiali a breve termine in cui si sviluppano funzionalità. Il feature ramo viene creato dalla diramazione del develop ramo. Gli sviluppatori eseguono iterazioni, eseguono il commit e testano il feature codice nel ramo. Quando la funzionalità è completa, lo sviluppatore la promuove. Esistono solo due percorsi da seguire da un ramo di funzionalità:

  • Unisciti al ramo sandbox

  • Crea una richiesta di unione nel ramo develop

Convenzione di denominazione:

feature/<story number>_<developer initials>_<descriptor>

Esempio di convenzione di denominazione:

feature/123456_MS_Implement_Feature_A

ramo sandbox

Il sandbox ramo è un ramo non standard a breve termine per Gitflow. Tuttavia, è utile per CI/CD lo sviluppo di pipeline. La sandbox filiale viene utilizzata principalmente per i seguenti scopi:

  • Esegui una distribuzione completa nell'ambiente sandbox utilizzando le CI/CD pipeline anziché una distribuzione manuale.

  • Sviluppa e testa una pipeline prima di inviare richieste di unione per il test completo in un ambiente inferiore, ad esempio sviluppo o test.

Sandboxle filiali sono di natura temporanea e non sono destinate a durare a lungo. Dovrebbero essere cancellate dopo il completamento del test specifico.

Convenzione di denominazione:

sandbox/<story number>_<developer initials>_<descriptor>

Esempio di convenzione di denominazione:

sandbox/123456_MS_Test_Pipeline_Deploy

sviluppare un ramo

La develop filiale è una filiale longeva in cui le funzionalità vengono integrate, create, convalidate e implementate nell'ambiente di sviluppo. Tutte le feature filiali vengono unite nella filiale. develop Le fusioni nel develop ramo vengono completate tramite una richiesta di unione che richiede una build corretta e due approvazioni da parte degli sviluppatori. Per impedire l'eliminazione, abilita la protezione del ramo sul ramo. develop

Convenzione di denominazione:

develop

ramo di rilascio

In Gitflow, le release filiali sono filiali a breve termine. Queste filiali sono speciali perché puoi distribuirle in più ambienti, adottando la metodologia build-once, deploy-many. Releasele filiali possono rivolgersi agli ambienti di test, staging o produzione. Dopo che un team di sviluppo ha deciso di promuovere le funzionalità in ambienti superiori, crea una nuova release filiale e utilizza l'incremento del numero di versione rispetto alla versione precedente. Ai gate di ogni ambiente, le implementazioni richiedono approvazioni manuali per procedere. Releasele filiali devono richiedere la modifica di una richiesta di unione.

Una volta che la release filiale è entrata in produzione, dovrebbe essere ricongiunta ai main rami develop and per assicurarsi che eventuali correzioni di bug o hotfix vengano reintegrati nelle attività di sviluppo future.

Convenzione di denominazione:

release/v{major}.{minor}

Esempio di convenzione di denominazione:

release/v1.0

ramo principale

Il main ramo è un ramo longevo che rappresenta sempre il codice in esecuzione in produzione. Il codice viene unito automaticamente al main ramo da un ramo di rilascio dopo una corretta distribuzione dalla pipeline di rilascio. Per impedire l'eliminazione, abilita la protezione del ramo sul main ramo.

Convenzione di denominazione:

main

ramo bugfix

Il bugfix ramo è un ramo a breve termine che viene utilizzato per risolvere problemi nei rami di rilascio che non sono stati rilasciati in produzione. Una bugfix filiale deve essere utilizzata solo per promuovere le correzioni nelle release filiali negli ambienti di test, staging o produzione. Una bugfix filiale è sempre ramificata da una filiale. release

Dopo che il bugfix è stato testato, può essere promosso al release ramo tramite una richiesta di unione. Quindi puoi far avanzare il release ramo seguendo la procedura di rilascio standard.

Convenzione di denominazione:

bugfix/<ticket>_<developer initials>_<descriptor>

Esempio di convenzione di denominazione:

bugfix/123456_MS_Fix_Problem_A

ramo hotfix

La hotfix filiale è una filiale a breve termine utilizzata per risolvere problemi di produzione. Viene utilizzato solo per promuovere correzioni che devono essere accelerate per raggiungere l'ambiente di produzione. Un hotfix ramo è sempre ramificato da. main

Dopo aver testato l'hotfix, è possibile promuoverlo alla produzione tramite una richiesta di unione nel release ramo da cui è stato creato. main Per il test, è quindi possibile portare avanti il release ramo seguendo la procedura di rilascio standard.

Convenzione di denominazione:

hotfix/<ticket>_<developer initials>_<descriptor>

Esempio di convenzione di denominazione:

hotfix/123456_MS_Fix_Problem_A