View a markdown version of this page

Comprendi l'architettura CDN di Channel Assembly MediaTailor - AWS Elemental MediaTailor

Le traduzioni sono generate tramite traduzione automatica. In caso di conflitto tra il contenuto di una traduzione e la versione originale in Inglese, quest'ultima prevarrà.

Comprendi l'architettura CDN di Channel Assembly MediaTailor

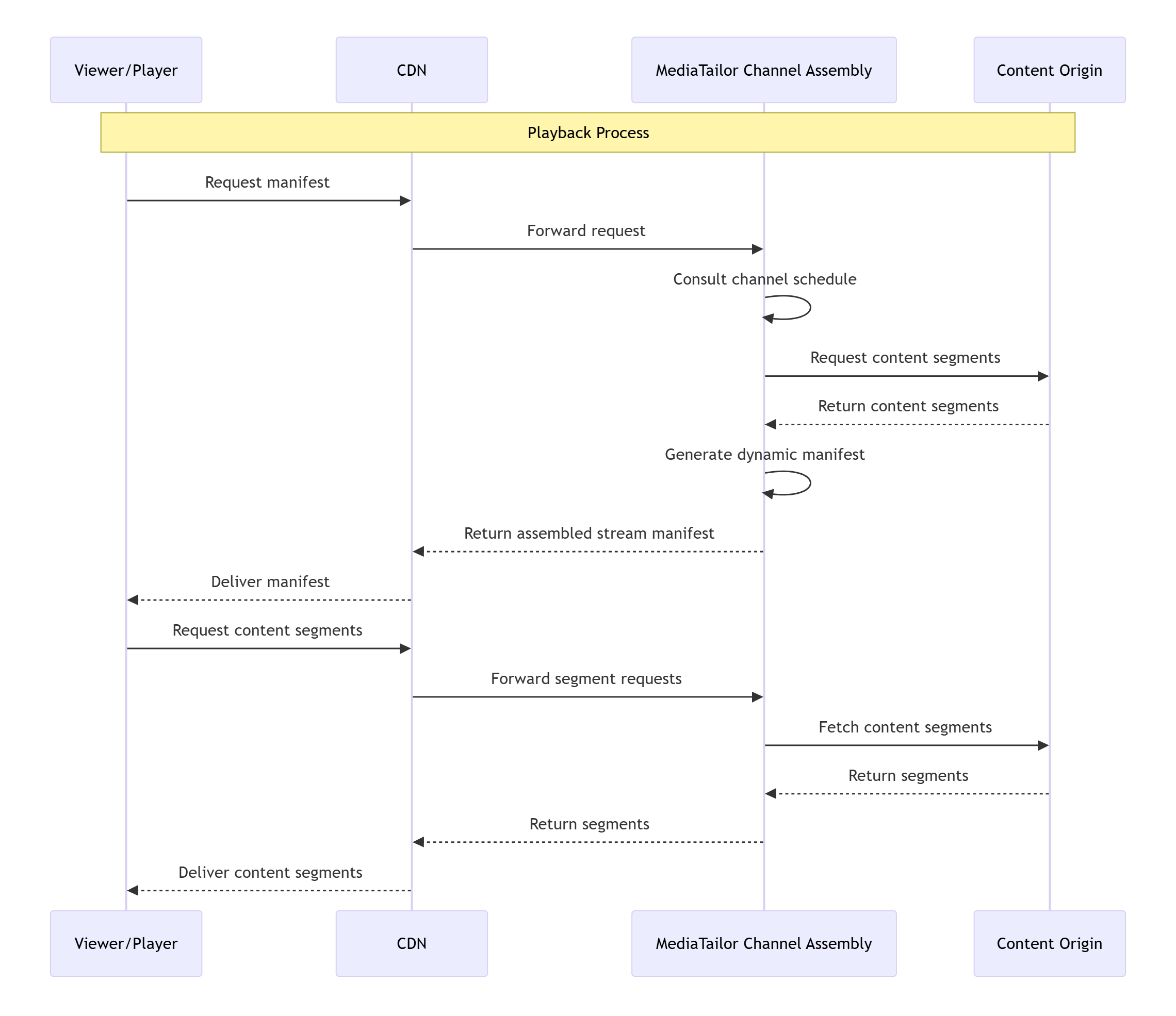
AWS Elemental MediaTailor channel assembly si integra con le reti di distribuzione dei contenuti (CDNs) per fornire canali di streaming lineari con prestazioni migliorate e portata globale. L'architettura consigliata posiziona il CDN tra gli spettatori e l'assemblaggio del canale, con Channel Assembly che accede ai contenuti direttamente dall'origine. Questo argomento spiega i componenti principali dell'architettura e come interagiscono per distribuire i contenuti.

  1. Gli spettatori richiedono i manifesti dal CDN

  2. CDN inoltra le richieste a Channel Assembly

  3. Channel assembly assembla i manifesti da sorgenti VOD

  4. Channel Assembly restituisce i manifesti al CDN, che li inoltra agli spettatori

  5. Gli spettatori richiedono segmenti tramite il CDN

  6. CDN indirizza le richieste dei segmenti all'origine appropriata

Questa architettura garantisce prestazioni ottimali mantenendo al contempo i vantaggi in termini di sicurezza e flessibilità derivanti dall'utilizzo di un CDN.

Diagramma che mostra il CDN posizionato tra i lettori client e Channel Assembly MediaTailor

Terminologia CDN per l'assemblaggio dei canali

La comprensione di questi termini chiave vi aiuterà a implementare e risolvere i problemi dell'integrazione CDN di Channel Assembly:

Origin CDN e edge CDN

Origin CDN: un CDN posizionato tra MediaTailor e l'origine dei contenuti. Memorizza nella cache i segmenti di contenuto per ridurre il carico sui server di origine. In un'architettura multi-CDN, questo è il primo livello CDN che si interfaccia direttamente con l'origine.

Edge CDN: un CDN posizionato tra i visualizzatori e. MediaTailor Fornisce manifesti e contenuti personalizzati agli spettatori. In un'architettura multi-CDN, questo è il livello CDN più esterno che si interfaccia direttamente con i visualizzatori.

Termini di configurazione CDN

Comportamento della cache: regole che determinano il modo in cui un CDN gestisce diversi tipi di richieste, tra cui la durata della memorizzazione nella cache e il routing di origine.

TTL (Time To Live): la durata per la quale il contenuto rimane valido in una cache CDN prima di dover essere aggiornato dall'origine. Per consigli TTL dettagliati, consulta. Ottimizzazione della memorizzazione nella cache per CDN e integrazioni MediaTailor

Chiave cache: l'identificatore univoco utilizzato da un CDN per archiviare e recuperare il contenuto memorizzato nella cache, che spesso include il percorso dell'URL, i parametri di query e le intestazioni.

Origin shield: un livello di caching intermedio tra le edge location CDN e il server di origine che riduce il numero di richieste all'origine.

Compressione delle richieste: una funzionalità CDN che combina più richieste simultanee per lo stesso contenuto in un'unica richiesta di origine.

MediaTailor-termini CDN specifici

Prefisso del segmento di contenuto CDN: il nome di dominio CDN MediaTailor utilizzato URLs per la generazione dei segmenti di contenuto nei manifesti.

Prefisso del segmento di annunci CDN: il nome di dominio CDN MediaTailor utilizzato per la generazione dei segmenti di annunci nei manifesti. URLs

Per ulteriori informazioni sulla configurazione CDN con, consulta. MediaTailor Configura l'integrazione CDN