View a markdown version of this page

Comprendi i codici di stato RFC - Guida per l'utente avanzato di AMS

Le traduzioni sono generate tramite traduzione automatica. In caso di conflitto tra il contenuto di una traduzione e la versione originale in Inglese, quest'ultima prevarrà.

Comprendi i codici di stato RFC

I codici di stato RFC ti aiutano a tenere traccia delle tue richieste. È possibile osservare questi codici di stato durante un'esecuzione RFC nell'output CLI o aggiornando la pagina dell'elenco RFC nella console.

Puoi anche vedere i codici di una RFC nella pagina dei dettagli di quella RFC, che potrebbe avere il seguente aspetto:

Codici di stato RFC.

Nel tuo elenco potresti vedere una RFC che non hai inviato. Quando gli operatori AMS utilizzano una CT solo interna, la inviano in una RFC e la visualizzano nell'elenco RFC. Per ulteriori informazioni, consulta Tipi di modifiche solo interni.

Importante

È possibile richiedere notifiche sulle modifiche dello stato RFC. Per i dettagli, consulta Notifiche di modifica dello stato RFC.

Codici di stato RFC
Completato Errore

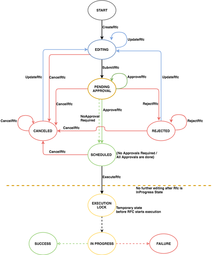
Modifica: la RFC è stata creata ma non inviata

PendingApproval /Inviata: la RFC è stata inviata e il sistema sta determinando se richiede l'approvazione e sta ottenendo tale approvazione, se necessario

Approvato da AWS /Approvato dal cliente: la RFC è stata approvata. RFCs Gli automatizzati sono approvati da AWS, RFCs i manuali sono approvati dagli operatori e, a volte, dai clienti

Pianificato: la RFC ha superato i controlli della sintassi e dei requisiti ed è pianificata per l'esecuzione

InProgress: la RFC è in corso di esecuzione, si noti che se si forniscono più risorse o RFCs che hanno tempi di esecuzione prolungati UserData, l'esecuzione richiede più tempo

Eseguito: la RFC è stata eseguita

Riuscito/Riuscito: la RFC è stata completata con successo

RFCs Rifiutati: vengono rifiutati in genere perché non superano la convalida; ad esempio, viene specificata una risorsa inutilizzabile, ad esempio una sottorete

Annullate: RFCs vengono annullate in genere perché non superano la convalida prima che sia trascorsa l'ora di inizio configurata

Fallimento: la richiesta RFC non è riuscita; consultate l' StatusReason output per eventuali motivi di errore e AMS Operations crea automaticamente una segnalazione di problemi e comunica con l'utente in base alle esigenze

Nota

L'annullamento o il rifiuto RFCs possono essere inviati nuovamente utilizzando; vedi anche. UpdateRfcAggiorna RFCs

Se la RFC soddisfa tutte le condizioni necessarie (ad esempio, vengono specificati tutti i parametri obbligatori), lo stato cambia in PendingApproval (anche automatizzato CTs richiede l'approvazione, cosa che avviene automaticamente se i controlli della sintassi e dei parametri hanno esito positivo). Se non viene superato, lo stato diventa. Rejected StatusReasonFornisce informazioni sui rifiuti; i ExecutionOutput campi forniscono informazioni sull'approvazione e il completamento. I codici di errore includono:

  • InvalidRfcStateException: Lo stato dell'RFC non consente l'operazione che è stata chiamata. Ad esempio, se la RFC è passata allo stato Inviato, non può più essere modificata.

  • InvalidRfcScheduleException: I TimeoutInMinutes parametri StartTime EndTime, o sono stati violati.

  • InternalServerError: è stata riscontrata una difficoltà con il sistema.

  • InvalidArgumentException: Un parametro è specificato in modo errato; ad esempio, viene utilizzato un valore non accettabile.

  • ResourceNotFoundException: Non è possibile trovare un valore, ad esempio l'ID dello stack.

Se gli orari di inizio e fine pianificati richiesti (noti anche come finestra di esecuzione delle modifiche) si verificano prima dell'approvazione della modifica, lo stato RFC cambia in. Canceled Se la modifica viene approvata, lo stato RFC diventa. Scheduled La finestra di esecuzione delle modifiche per ASAP RFCs è l'ora di invio più il ExpectedExecutionDuration valore per il CT.

In qualsiasi momento prima dell'arrivo della finestra di esecuzione delle modifiche, una modifica pianificata (inviata con una RequestedStartTime nella CLI) può essere modificata o annullata. Se la modifica pianificata viene modificata, deve essere inviata nuovamente.

Quando arriva l'ora di inizio della modifica (pianificata o il prima possibile) e dopo il completamento delle approvazioni, lo stato cambia InProgress e non è possibile apportare alcuna modifica. Se la modifica viene completata entro la finestra di esecuzione delle modifiche specificata, lo stato cambia in. Success Se una parte della modifica fallisce o se la modifica è ancora in corso al termine della finestra di esecuzione della modifica, lo stato cambia inFailure.

Nota

Durante lo stato InProgressSuccess, o Failure change, la RFC non può essere modificata o annullata.

Il diagramma seguente illustra gli stati RFC dalla chiamata CreaterFC fino alla risoluzione.

Gli stati RFC dalla chiamata CreaterFC alla risoluzione.