Le traduzioni sono generate tramite traduzione automatica. In caso di conflitto tra il contenuto di una traduzione e la versione originale in Inglese, quest'ultima prevarrà.
Comprendi il ciclo di vita dei contatti
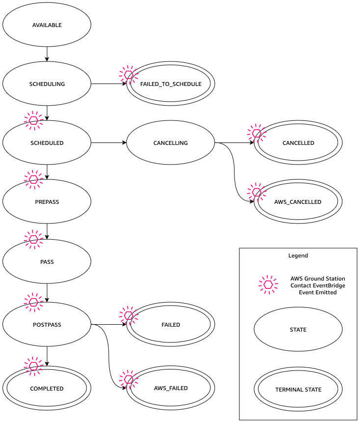
Comprendere il ciclo di vita dei contatti può aiutarti ad automatizzare e risolvere vari problemi durante l'utilizzo. AWS Ground Station Il diagramma seguente mostra il ciclo di vita dei AWS Ground Station contatti e gli eventi Event Bridge emessi durante il ciclo di vita. È importante notare che gli stati COMPLETED, FAILED, FAILED_TO_SCHEDULE, CANCELLED e sono terminali. AWS_CANCELLED AWS_FAILED I contatti non passeranno da uno stato terminale. Vedi AWS Ground Station stati dei contatti i dettagli su cosa indica ogni stato e se è possibile interromperlo o annullarlo. CancelContact
AWS Ground Station stati dei contatti
Lo stato di un AWS Ground Station contatto fornisce informazioni su ciò che accade a quel contatto in un determinato momento.
Stati dei contatti
La tabella seguente descrive gli stati che un contatto può avere:
| Status | Description | Terminale | Annullabile | Arrestabile |
|---|---|---|---|---|
| DISPONIBILE | Il contatto è disponibile per essere prenotato. | No | N/D | N/D |
| PROGRAMMARE | Il contatto è in fase di pianificazione. | No | Sì | No |
| SCHEDULED | Il contatto è stato pianificato con successo. | No | Sì | No |
| FAILED_TO_SCHEDULE | Il contatto non è riuscito a pianificare. | Sì | No | No |
| PREPASS | Il contatto inizierà presto e le risorse sono in fase di preparazione. | No | Sì | No |
| PASSARE | Il contatto è attualmente in esecuzione e con il satellite è in corso la comunicazione. | No | No | Sì |
| POSTICIPARE | La comunicazione è stata completata e le risorse utilizzate vengono ripulite. | No | No | No |
| COMPLETED | Il contatto è stato completato senza errori. | Sì | No | No |
| NON RIUSCITO | Il contatto non è riuscito a causa di un problema con la configurazione delle risorse. | Sì | No | No |
| AWS_FAILED | Il contatto non è riuscito a causa di un problema nel AWS Ground Station servizio. | Sì | No | No |
| IN CORSO DI ANNULLAMENTO | Il contatto è in fase di annullamento. | No | No | No |
| AWS_CANCELLED | Il contatto è stato annullato dal AWS Ground Station servizio. La manutenzione dell'antenna o del sito e la deriva delle effemeridi sono esempi di quando ciò potrebbe accadere. | Sì | No | No |
| ANNULLATO | Il contatto è stato annullato da te. | Sì | No | No |
Nota
Per informazioni sulle implicazioni di fatturazione dei contatti annullati o interrotti, consulta. Comprendi la fatturazione dei contatti
Conservazione dei dati di contatto
AWS Ground Station conserva i dati di contatto per 1 anno dopo la ReserveContactrichiesta di prenotazione di un contatto. Dopo il periodo di 1 anno, i dati di contatto vengono eliminati.
Se è necessario conservare i dati di contatto per più di un anno, si consiglia di esportare i dati prima della scadenza del periodo di conservazione. Per ulteriori informazioni su come accedere ed esportare i dati di contatto, consulta: