View a markdown version of this page

Avvia sessioni di streaming con Amazon GameLift Streams - Amazon GameLift Stream

Le traduzioni sono generate tramite traduzione automatica. In caso di conflitto tra il contenuto di una traduzione e la versione originale in Inglese, quest'ultima prevarrà.

Avvia sessioni di streaming con Amazon GameLift Streams

Questa sezione riguarda le sessioni di streaming, l'istanza effettiva di uno streaming in cui un utente finale o un giocatore può interagire con la tua applicazione o giocare. Imparerai come testare la tua sessione di streaming e comprendere il ciclo di vita della sessione di streaming.

Per avviare sessioni di streaming per gli utenti finali, devi integrare Amazon GameLift Streams nel tuo servizio. Per ulteriori informazioni, vedi Servizio di backend e client web Amazon GameLift Streams.

Informazioni sulle sessioni di streaming

I prerequisiti per avviare una sessione di streaming sono un'applicazione in stato Ready, un gruppo di stream con capacità disponibile nella posizione in cui si desidera eseguire lo streaming e l'applicazione replicata nella posizione in cui si desidera eseguire lo streaming. Una sessione di streaming viene eseguita su una delle risorse di calcolo allocate da un gruppo di stream. Quando avvii uno stream, devi specificare un gruppo di stream e un'applicazione per lo streaming utilizzando i relativi valori ARN o ID.

Quando avvii correttamente una sessione di streaming, ricevi un identificatore univoco per quella sessione di streaming. Quindi, usi quell'ID per connettere la sessione di streaming a un utente finale. Per ulteriori informazioni, consulta la StartStreamSessionsezione Amazon GameLift Streams API Reference.

Test di uno stream nella console

Il modo più diretto per testare lo streaming delle applicazioni è tramite la console Amazon GameLift Streams. Quando avvii uno stream, Amazon GameLift Streams utilizza una delle risorse di calcolo allocate dal tuo gruppo di stream. Pertanto, devi disporre di capacità disponibile nel tuo gruppo di stream.

Per testare il tuo streaming nella console Amazon GameLift Streams
  1. Accedi Console di gestione AWS e apri la console Amazon GameLift Streams.

  2. Puoi testare uno stream in diversi modi. Inizia dalla pagina Stream groups o Test stream e segui questi passaggi:

    1. Seleziona un gruppo di stream che desideri utilizzare per lo streaming.

    2. Se inizi dalla pagina dei gruppi di stream, scegli Test stream. Se parti dalla pagina Test stream, seleziona Scegli. Si apre la pagina di configurazione del flusso di test per il gruppo di stream selezionato.

    3. In Applicazioni collegate, seleziona un'applicazione.

    4. In Posizione, scegli una posizione con capacità disponibile.

    5. (Facoltativo) Nelle configurazioni del programma, immettete gli argomenti della riga di comando o le variabili di ambiente da passare all'applicazione all'avvio.

    6. Conferma la selezione e scegli Test stream.

  3. Una volta caricato lo stream, puoi eseguire le seguenti azioni nello stream:

    1. Per collegare input, come mouse, tastiera e gamepad (eccetto i microfoni, che non sono supportati in Test stream), scegli Allega input. Il mouse viene collegato automaticamente quando si sposta il cursore nella finestra dello stream.

    2. Per fare in modo che i file creati durante la sessione di streaming vengano esportati in un bucket Amazon S3 al termine della sessione, scegli Esporta file e specifica i dettagli del bucket. I file esportati sono disponibili nella pagina Sessioni.

    3. Per visualizzare lo stream a schermo intero, scegli Schermo intero. Premi Esc per invertire questa azione.

  4. Per terminare lo streaming, scegli Termina sessione. Quando lo stream si disconnette, la capacità dello stream diventa disponibile per iniziare un altro stream.

Nota

La funzione Test stream nella console Amazon GameLift Streams non supporta i microfoni.

Ciclo di vita della sessione di streaming

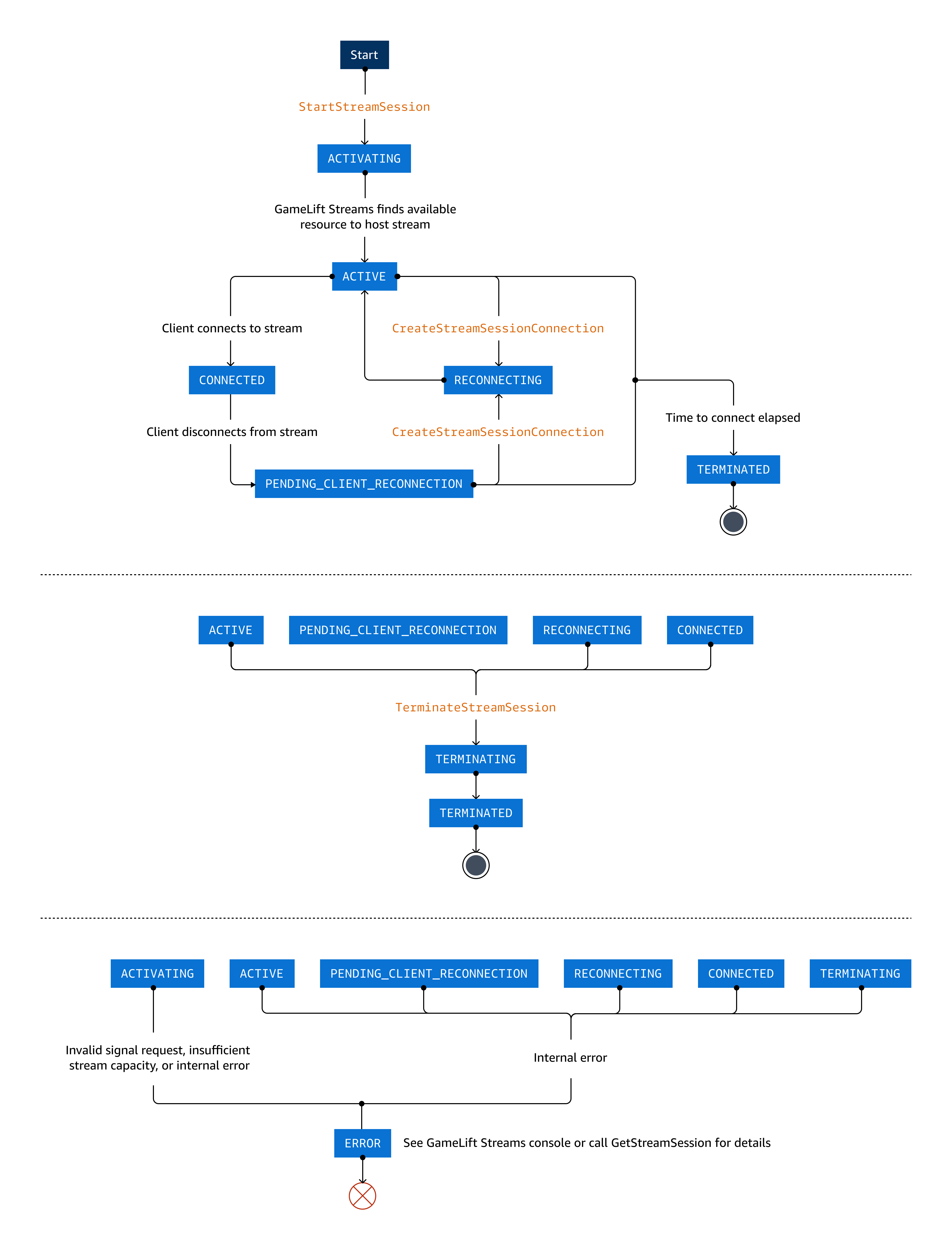
Quando lavori con sessioni di streaming in Amazon GameLift Streams, questo diagramma può aiutarti a comprendere i diversi stati a cui passa una sessione di streaming durante il suo ciclo di vita.

  • StartStreamSessioncrea una nuova sessione di streaming, che inizia in uno stato. ACTIVATING Quando Amazon GameLift Streams trova le risorse disponibili per ospitare lo stream, la sessione di streaming passa a. ACTIVE Quando un client si connette allo stream attivo, la sessione di streaming passa a. CONNECTED

  • Quando un client si disconnette da uno stream, la sessione di streaming passa allo stato. PENDING_CLIENT_RECONNECTION CreateStreamSessionConnectiontrasferisce la sessione di streaming verso RECONNECTING e avvierà il client a riconnettersi allo stream o creerà una nuova sessione di streaming. Quando una sessione di streaming è pronta per la riconnessione del client, passa a. ACTIVE Quando il client si riconnette, torna a. CONNECTED Se un client viene disconnesso per un periodo più lungo diConnectionTimeoutSeconds, la sessione di streaming termina.

  • Quando un client non si connette a una sessione di streaming nel ACTIVE o PENDING_CLIENT_RECONNECTION nello stato entro il periodo di tempo specificato daConnectionTimeoutSeconds, passa a. TERMINATED

  • TerminateStreamSessionavvia la terminazione dello stream e la sessione di streaming passa allo stato. TERMINATING Quando la sessione di streaming termina correttamente, passa a. TERMINATED

  • Una sessione di streaming in qualsiasi stato, ad eccezione diTERMINATED, può passare a. ERROR Quando una chiamata API restituisce ERROR un valore Status, controlla il valore di StatusReason per una breve descrizione della causa dell'errore. Puoi anche chiamare GetStreamSessionper verificare questi valori.

Questo diagramma mostra i diversi stati a cui passa una sessione di streaming durante il suo ciclo di vita.

Valori di timeout che influiscono sulle sessioni di streaming

Le sessioni di streaming sono regolate da diversi valori di timeout che controllano diversi aspetti del ciclo di vita della sessione. In ordine approssimativamente cronologico di quando potresti incontrarle in genere durante il ciclo di vita della sessione di streaming, includono quanto segue:

Timeout di posizionamento

Limite di tempo per Amazon GameLift Streams per trovare risorse di calcolo per ospitare una sessione di streaming utilizzando la capacità disponibile. Il timeout di collocamento varia in base al tipo di capacità utilizzata per soddisfare la richiesta di streaming:

  • Capacità sempre attiva: 75 secondi

  • Capacità su richiesta:

    • Runtime Linux/Proton: 90 secondi

    • Durata di Windows: 10 minuti

  • Comportamento: se Amazon GameLift Streams non è in grado di identificare le risorse disponibili entro questo periodo di tempo, la sessione di streaming Status diventa ERROR con un StatusReason diplacementTimeout.

Timeout di connessione

Periodo di tempo in cui Amazon GameLift Streams attende che un client si connetta o si ricolleghi a una sessione di streaming.

  • Parametro: in ConnectionTimeoutSeconds StartStreamSession

  • Intervallo: 1 - 3600 secondi (1 ora)

  • Impostazione predefinita: 120 secondi (2 minuti)

  • Comportamento: il timer si avvia quando la sessione di streaming raggiunge ACTIVE PENDING_CLIENT_RECONNECTION lo stato. Se nessun client si connette prima del timeout, la sessione Status passa a. TERMINATED

Durata della sessione (timeout)

Durata massima: Amazon GameLift Streams mantiene aperta una sessione di streaming.

  • Parametro: SessionLengthSeconds in StartStreamSession

  • Intervallo: 1 - 86400 secondi (24 ore)

  • Impostazione predefinita: 43200 secondi (12 ore)

  • Comportamento: termina la sessione di streaming indipendentemente da qualsiasi connessione client esistente quando viene raggiunto il limite di tempo.

Terminare una sessione di streaming

Se devi forzare la chiusura di una sessione di streaming, hai le seguenti opzioni:

  • Usa l' TerminateStreamSession API: per utilizzarla TerminateStreamSession, avrai bisogno dell'ID del gruppo di stream e dell'ID della sessione di streaming. Puoi usare ListStreamSessionso ListStreamSessionsByAccountcon il --status CONNECTED parametro per ottenere un elenco di sessioni di streaming a cui è connesso un client.

  • Rimuovi la posizione della sessione dal relativo gruppo di stream: la rimozione della posizione dal gruppo di stream in cui è in streaming la sessione interromperà tutte le sessioni di streaming attive in quella posizione. Puoi rimuovere una posizione in un gruppo di stream dalla console o utilizzando l'RemoveStreamGroupLocationsAPI.

  • Elimina il gruppo di stream della sessione: l'eliminazione di un gruppo di stream interromperà tutte le sessioni di streaming attive in tutte le posizioni del gruppo di stream. Puoi eliminare un gruppo di stream dalla console o utilizzando l'DeleteStreamGroupAPI. Usalo con cautela poiché interromperai bruscamente le connessioni client.

Riconnessione a una sessione di streaming

Se un client si disconnette da una sessione di streaming senza terminare la sessione, può riconnettersi alla sessione entro il tempo specificato al momento dell'ConnectionTimeoutSecondsavvio della sessione di streaming. Per riconnetterti a una sessione, è necessario l'ID della sessione di streaming. Per i dettagli, consulta CreateStreamSessionConnectionla pagina di riferimento dell'API Amazon GameLift Streams. Puoi vedere un esempio di riconnessione a una sessione di streaming nel React Starter Sample.