Le traduzioni sono generate tramite traduzione automatica. In caso di conflitto tra il contenuto di una traduzione e la versione originale in Inglese, quest'ultima prevarrà.
Come funziona l'autenticazione con Amazon Cognito
Quando il cliente accede a un pool di utenti Amazon Cognito, l'applicazione riceve token web JSON (). JWTs
Quando il cliente accede a un pool di identità, con un token del pool di utenti o con un altro provider, l'applicazione riceve credenziali temporanee. AWS
Con l'accesso al pool di utenti, puoi implementare l'autenticazione e l'autorizzazione interamente con un AWS SDK. Se non desideri creare componenti di interfaccia utente (UI) personalizzati, puoi richiamare un'interfaccia utente Web predefinita (accesso gestito) o la pagina di accesso per il tuo provider di identità (IdP) di terze parti.
Questo argomento offre una panoramica di alcuni modi in cui l'applicazione può interagire con Amazon Cognito per autenticarsi con token ID, autorizzare con token di accesso e accedere con credenziali di pool di identità. Servizi AWS
Argomenti
Autenticazione del pool di utenti con accesso gestito
L'accesso gestito è un sito Web collegato al pool di utenti e al client dell'app. Può eseguire operazioni di accesso, registrazione e reimpostazione della password per i tuoi utenti. Un'applicazione con un componente di accesso gestito per l'autenticazione può richiedere meno sforzi da parte degli sviluppatori per l'implementazione. Un'applicazione può ignorare i componenti dell'interfaccia utente per l'autenticazione e richiamare pagine Web di accesso gestito nel browser dell'utente.
Le applicazioni raccolgono gli utenti JWTs con una posizione di reindirizzamento sul Web o sull'app. Le applicazioni che implementano l'accesso gestito possono connettersi ai pool di utenti per l'autenticazione come se fossero un IdP OpenID Connect (OIDC).
L'accesso gestito si adatta al modello in cui le applicazioni richiedono i servizi di autenticazione di un server di autorizzazione OIDC, ma non richiedono immediatamente funzionalità come l'autenticazione personalizzata, l'integrazione dei pool di identità o il self-service degli attributi utente. Se desideri utilizzare alcune di queste opzioni avanzate, puoi implementarle con un componente di pool di utenti per un SDK.
L'accesso gestito e i modelli di autenticazione IdP di terze parti, che si basano principalmente sull'implementazione OIDC, sono ideali per i modelli di autorizzazione avanzati con ambiti 2.0. OAuth
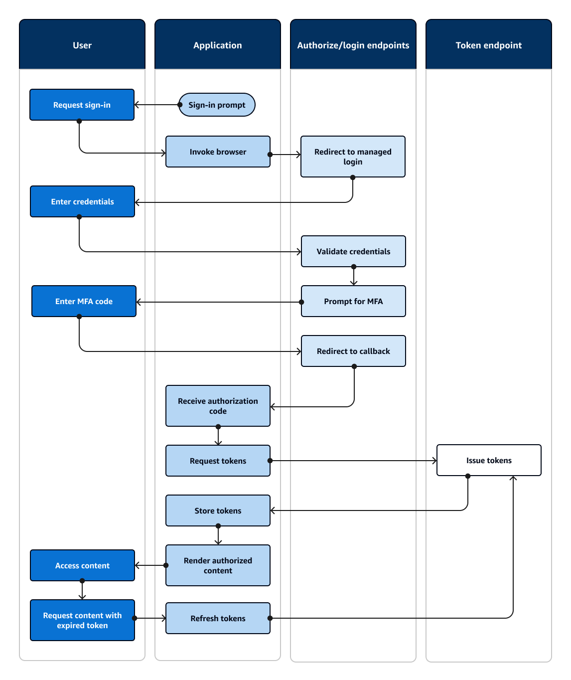
Il diagramma seguente illustra una tipica sessione di accesso per l'autenticazione gestita degli accessi.
Flusso di autenticazione dell'accesso gestito
-
Un utente accede all'applicazione.
-
Selezionano un link «Accedi».
-
L'applicazione indirizza l'utente a una richiesta di accesso nelle pagine di accesso gestite del dominio del pool di utenti.
-
Inseriscono nome utente e password.
-
Il pool di utenti convalida le credenziali dell'utente e determina che l'utente ha attivato l'autenticazione a più fattori (MFA).
-
La pagina di accesso gestito richiede all'utente di inserire un codice MFA.
-
L'utente inserisce il proprio codice MFA.
-
Il pool di utenti reindirizza l'utente all'URL dell'applicazione.
-
L'applicazione richiede i token con il codice di autorizzazione.
-
L'endpoint del token ritorna JWTs all'applicazione.
-
L'applicazione decodifica, convalida e archivia o memorizza nella cache i dati dell'utente. JWTs
-
L'applicazione visualizza il componente con accesso controllato richiesto.
-
L'utente ne visualizza il contenuto.
-
Successivamente, il token di accesso dell'utente è scaduto e richiede di visualizzare un componente con accesso controllato.
-
L'applicazione determina che la sessione dell'utente debba persistere. Richiede nuovi token dall'endpoint del token con il token di aggiornamento.
Varianti e personalizzazioni
Puoi personalizzare l'aspetto delle tue pagine di accesso gestite con l'editor di branding per l'intero pool di utenti o a livello di qualsiasi client di app. Puoi anche configurare i client delle app con i propri provider di identità, ambiti, accesso agli attributi utente e configurazioni di sicurezza avanzate.
Risorse correlate
Autenticazione e autorizzazione dell'API del pool di utenti con un SDK AWS
AWS ha sviluppato componenti per i pool di utenti di Amazon Cognito, o provider di identità Amazon Cognito, in una varietà di framework di sviluppo. I metodi incorporati in questi utilizzano l' SDKs API dei pool di utenti di Amazon Cognito. Lo stesso spazio dei nomi API dei pool di utenti include operazioni per la configurazione dei pool di utenti e per l'autenticazione degli utenti. Per una panoramica più completa, vedere. Comprendere l'API, l'OIDC e l'autenticazione delle pagine di accesso gestite
L'autenticazione API si adatta al modello in cui le applicazioni dispongono di componenti dell'interfaccia utente esistenti e si basano principalmente sul pool di utenti come directory utente. Questo design aggiunge Amazon Cognito come componente all'interno di un'applicazione più grande. Richiede una logica programmatica per gestire catene complesse di sfide e risposte.
Questa applicazione non ha bisogno di implementare un'implementazione completa del relying party OpenID Connect (OIDC). Invece, ha la capacità di decodificare e utilizzare. JWTs Se desideri accedere al set completo di funzionalità del pool di utenti per gli utenti locali, crea la tua autenticazione con l'SDK Amazon Cognito nel tuo ambiente di sviluppo.
L'autenticazione API con OAuth ambiti personalizzati è meno orientata all'autorizzazione API esterna. Per aggiungere ambiti personalizzati a un token di accesso dall'autenticazione API, modifica il token in fase di esecuzione con un. Trigger Lambda di pre-generazione del token
Il diagramma seguente illustra una tipica sessione di accesso per l'autenticazione tramite API.
Flusso di autenticazione dell'API
-
Un utente accede alla tua applicazione.
-
Selezionano un link «Accedi».
-
Inseriscono nome utente e password.
-
L'applicazione richiama il metodo che effettua una richiesta InitiateAuthAPI. La richiesta passa le credenziali dell'utente a un pool di utenti.
-
Il pool di utenti convalida le credenziali dell'utente e determina che l'utente ha attivato l'autenticazione a più fattori (MFA).
-
Il pool di utenti risponde con una sfida che richiede un codice MFA.
-
L'applicazione genera un prompt che raccoglie il codice MFA dall'utente.
-
L'applicazione richiama il metodo che effettua una richiesta API. RespondToAuthChallenge La richiesta passa il codice MFA dell'utente.
-
Il pool di utenti convalida il codice MFA dell'utente.
-
Il pool di utenti risponde con quello dell'utente. JWTs
-
L'applicazione decodifica, convalida e archivia o memorizza nella cache i dati dell'utente. JWTs
-
L'applicazione visualizza il componente con accesso controllato richiesto.
-
L'utente ne visualizza il contenuto.
-
Successivamente, il token di accesso dell'utente è scaduto e richiede di visualizzare un componente con accesso controllato.
-
L'applicazione determina che la sessione dell'utente debba persistere. Richiama nuovamente il InitiateAuthmetodo con il token di aggiornamento e recupera nuovi token.
Varianti e personalizzazioni
Puoi ampliare questo flusso con sfide aggiuntive, ad esempio sfide di autenticazione personalizzate. Puoi limitare automaticamente l'accesso agli utenti le cui password sono state compromesse o le cui caratteristiche di accesso impreviste potrebbero indicare un tentativo di accesso malevolo. Questo flusso ha lo stesso aspetto per le operazioni di registrazione, aggiornamento degli attributi utente e reimpostazione delle password. La maggior parte di questi flussi prevede operazioni API pubbliche (lato client) e riservate (lato server) duplicate.
Risorse correlate
Autenticazione del pool di utenti con un provider di identità di terze parti
L'accesso con un provider di identità esterno (IdP), o autenticazione federata, è un modello simile all'accesso gestito. La tua applicazione è un relying party OIDC per il tuo pool di utenti, mentre il pool di utenti funge da passthrough per un IdP. L'IdP può essere una directory di utenti consumer come Facebook o Google, oppure può essere una directory aziendale SAML 2.0 o OIDC come Azure.
Invece di gestire l'accesso nel browser dell'utente, l'applicazione richiama un endpoint di reindirizzamento sul server di autorizzazione del pool di utenti. Dal punto di vista dell'utente, sceglie il pulsante di accesso nell'applicazione. Quindi il loro IdP li richiede di accedere. Come con l'autenticazione gestita dell'accesso, un'applicazione effettua la raccolta JWTs in una posizione di reindirizzamento all'interno dell'app.
L'autenticazione con un IdP di terze parti si adatta a un modello in cui gli utenti potrebbero non voler inserire una nuova password quando si iscrivono alla tua applicazione. L'autenticazione di terze parti può essere aggiunta con il minimo sforzo a un'applicazione che implementa l'autenticazione gestita dell'accesso. In effetti, l'accesso gestito e quello di terze parti IdPs producono un risultato di autenticazione coerente a partire da piccole variazioni di ciò che viene richiamato nei browser degli utenti.
Analogamente all'autenticazione gestita dell'accesso, l'autenticazione federata è ideale per i modelli di autorizzazione avanzati con OAuth ambiti 2.0.
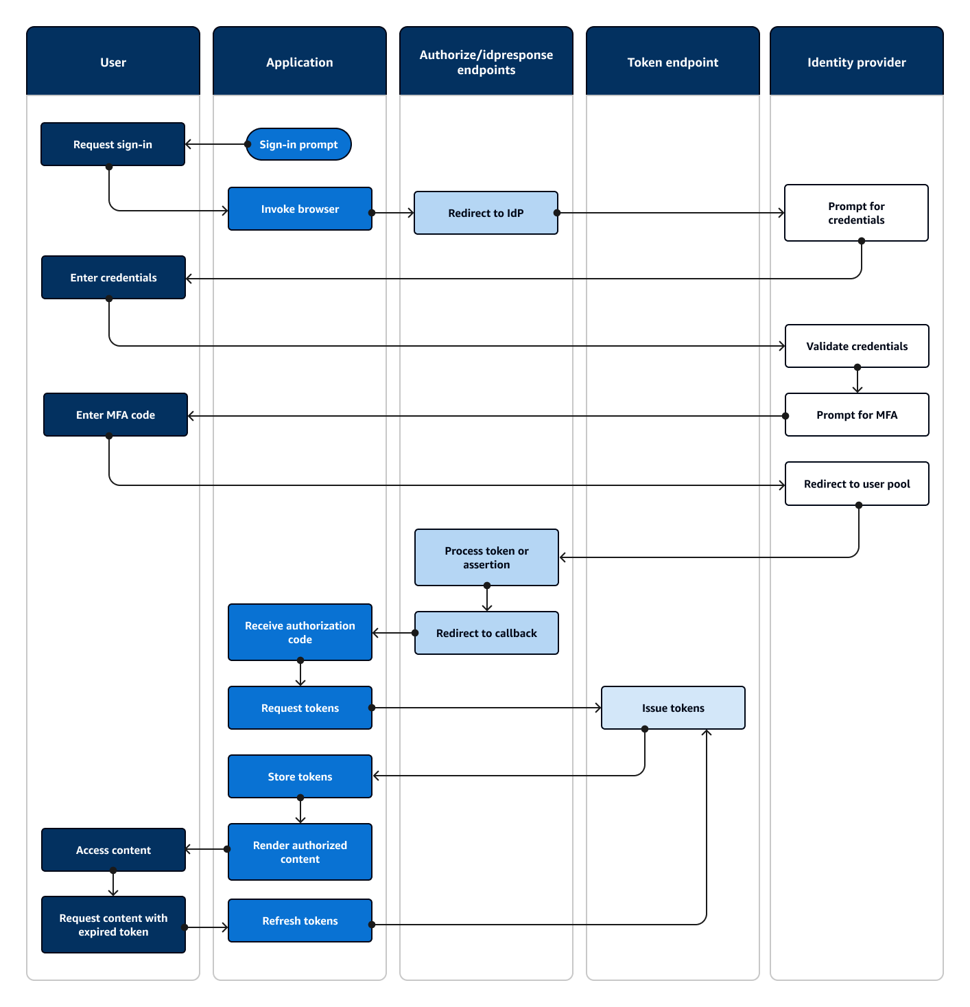
Il diagramma seguente illustra una tipica sessione di accesso per l'autenticazione federata.
Flusso di autenticazione federato
-
Un utente accede alla tua applicazione.
-
Selezionano un link «Accedi».
-
L'applicazione indirizza l'utente a una richiesta di accesso con il proprio IdP.
-
Inseriscono nome utente e password.
-
L'IdP convalida le credenziali dell'utente e determina che l'utente ha attivato l'autenticazione a più fattori (MFA).
-
L'IdP richiede all'utente di inserire un codice MFA.
-
L'utente inserisce il proprio codice MFA.
-
L'IdP reindirizza l'utente al pool di utenti con una risposta SAML o un codice di autorizzazione.
-
Se l'utente ha passato un codice di autorizzazione, il pool di utenti scambia silenziosamente il codice con token IdP. Il pool di utenti convalida i token IdP e reindirizza l'utente all'applicazione con un nuovo codice di autorizzazione.
-
L'applicazione richiede i token con il codice di autorizzazione.
-
L'endpoint del token ritorna JWTs all'applicazione.
-
L'applicazione decodifica, convalida e archivia o memorizza nella cache i dati dell'utente. JWTs
-
L'applicazione visualizza il componente con accesso controllato richiesto.
-
L'utente ne visualizza il contenuto.
-
Successivamente, il token di accesso dell'utente è scaduto e richiede di visualizzare un componente con accesso controllato.
-
L'applicazione determina che la sessione dell'utente debba persistere. Richiede nuovi token dall'endpoint del token con il token di aggiornamento.
Varianti e personalizzazioni
Puoi avviare l'autenticazione federata nell'accesso gestito, dove gli utenti possono scegliere da un elenco di quelle IdPs che hai assegnato al client dell'app. L'accesso gestito può anche richiedere un indirizzo e-mail e indirizzare automaticamente la richiesta di un utente all'IdP SAML corrispondente. L'autenticazione con un provider di identità di terze parti non richiede l'interazione dell'utente con l'accesso gestito. L'applicazione può aggiungere un parametro di richiesta alla richiesta del server di autorizzazione dell'utente e fare in modo che l'utente reindirizzi silenziosamente alla pagina di accesso dell'IdP.
Risorse correlate
Autenticazione del pool di identità
Un pool di identità è un componente dell'applicazione che si distingue da un pool di utenti in termini di funzioni, namespace API e modello SDK. Laddove i pool di utenti offrono l'autenticazione e l'autorizzazione basate su token, i pool di identità offrono l'autorizzazione per (IAM). AWS Identity and Access Management
Puoi assegnarne un set IdPs ai pool di identità e accedere agli utenti con essi. I pool di utenti sono strettamente integrati come pool di identità IdPs e offrono ai pool di identità la maggior parte delle opzioni per il controllo degli accessi. Allo stesso tempo, esiste un'ampia selezione di opzioni di autenticazione per i pool di identità. I pool di utenti si uniscono alle fonti di identità SAML, OIDC, social, per sviluppatori e ospiti come percorsi verso le AWS credenziali temporanee dai pool di identità.
L'autenticazione con un pool di identità è esterna: segue uno dei flussi del pool di utenti illustrati in precedenza o un flusso sviluppato indipendentemente con un altro IdP. Dopo aver eseguito l'autenticazione iniziale, l'applicazione passa la prova a un pool di identità e riceve in cambio una sessione temporanea.
L'autenticazione con un pool di identità si adatta a un modello in cui si impone il controllo degli accessi per gli asset e i dati delle applicazioni Servizi AWS con l'autorizzazione IAM. Analogamente all'autenticazione tramite API nei pool di utenti, un'applicazione efficace include AWS SDKs tutti i servizi a cui si desidera accedere a vantaggio degli utenti. AWS SDKs applica le credenziali dell'autenticazione del pool di identità come firme alle richieste API.
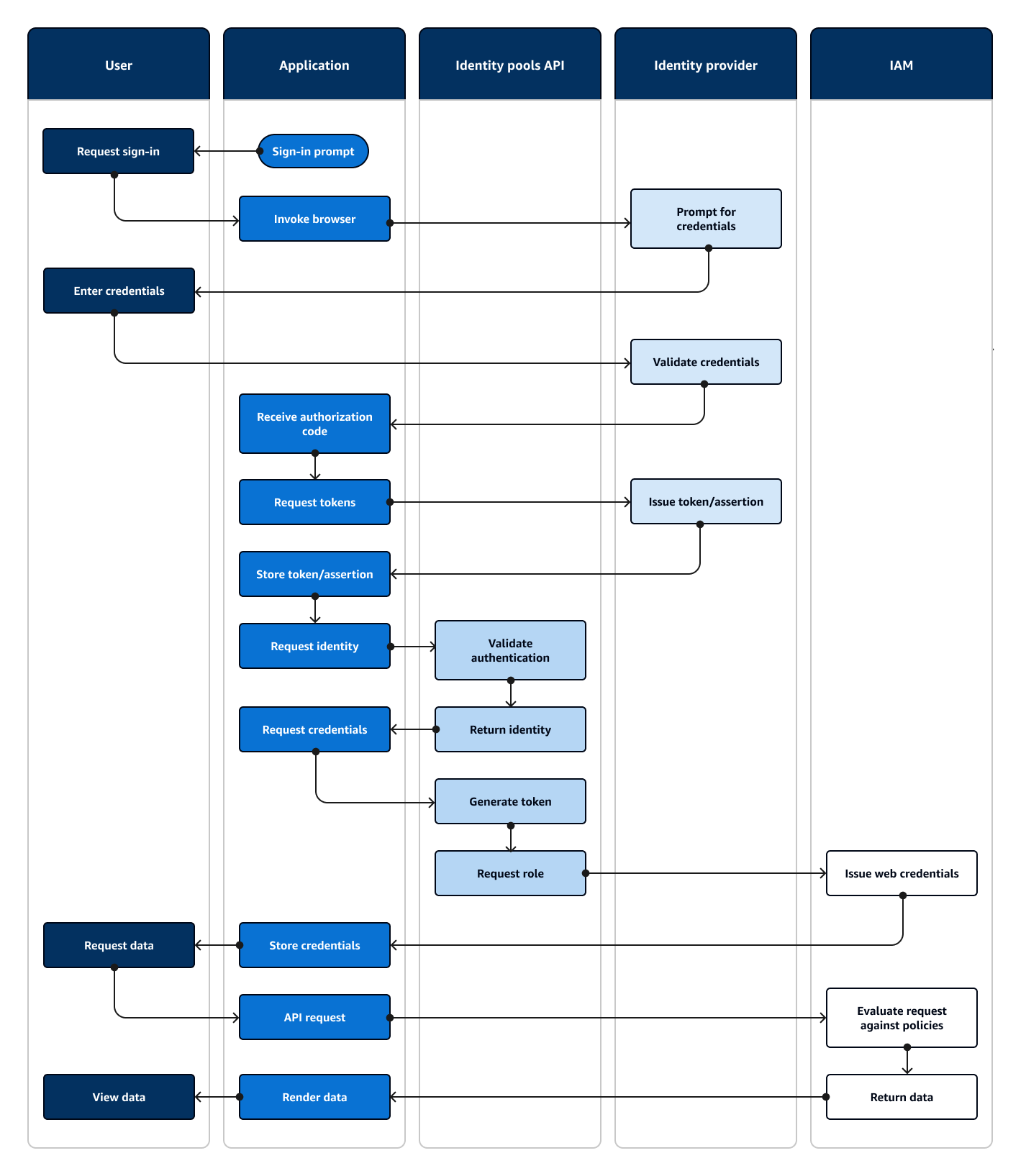
Il diagramma seguente illustra una tipica sessione di accesso per l'autenticazione del pool di identità con un IdP.
Flusso di autenticazione del pool di identità
-
Un utente accede all'applicazione.
-
Selezionano un link «Accedi».
-
L'applicazione indirizza l'utente a una richiesta di accesso con il proprio IdP.
-
Inseriscono nome utente e password.
-
L'IdP convalida le credenziali dell'utente.
-
L'IdP reindirizza l'utente all'applicazione con una risposta SAML o un codice di autorizzazione.
-
Se l'utente ha passato un codice di autorizzazione, l'applicazione scambia il codice con token IdP.
-
L'applicazione decodifica, convalida e archivia o memorizza nella cache l'asserzione o l'asserzione dell'utente. JWTs
-
L'applicazione richiama il metodo che effettua una richiesta API. GetId Passa il token o l'asserzione dell'utente e richiede un ID di identità.
-
Il pool di identità convalida il token o l'asserzione rispetto ai provider di identità configurati.
-
Il pool di identità restituisce un ID di identità.
-
L'applicazione richiama il metodo che effettua una richiesta GetCredentialsForIdentityAPI. Passa il token o le asserzioni dell'utente e richiede un ruolo IAM.
-
Il pool di identità genera un nuovo JWT. Il nuovo JWT contiene affermazioni che richiedono un ruolo IAM. Il pool di identità determina il ruolo in base alla richiesta dell'utente e ai criteri di selezione del ruolo nella configurazione del pool di identità per l'IdP.
-
AWS Security Token Service (AWS STS) risponde alla AssumeRoleWithWebIdentityrichiesta del pool di identità. La risposta contiene le credenziali API per una sessione temporanea con un ruolo IAM.
-
L'applicazione memorizza le credenziali della sessione.
-
L'utente esegue un'azione nell'app che richiede risorse con accesso protetto in. AWS
-
L'applicazione applica le credenziali temporanee come firme alle richieste API per quanto richiesto. Servizi AWS
-
IAM valuta le politiche associate al ruolo nelle credenziali. Le confronta con la richiesta.
-
Servizio AWS Restituisce i dati richiesti.
-
L'applicazione esegue il rendering dei dati nell'interfaccia utente.
-
L'utente visualizza i dati.
Varianti e personalizzazioni
Per visualizzare l'autenticazione con un pool di utenti, inserisci una delle precedenti panoramiche del pool di utenti dopo la fase Issue token/assertion. L'autenticazione dello sviluppatore sostituisce tutti i passaggi precedenti a Request identity con una richiesta firmata dalle credenziali dello sviluppatore. L'autenticazione guest passa inoltre direttamente a Request identity, non convalida l'autenticazione e restituisce le credenziali per un ruolo IAM ad accesso limitato.