View a markdown version of this page

Memilih antarmuka - AWS X-Ray

Terjemahan disediakan oleh mesin penerjemah. Jika konten terjemahan yang diberikan bertentangan dengan versi bahasa Inggris aslinya, utamakan versi bahasa Inggris.

Memilih antarmuka

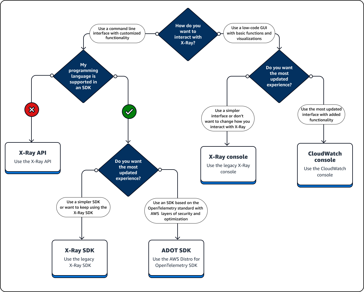
AWS X-Ray dapat memberikan wawasan tentang bagaimana aplikasi Anda bekerja dan seberapa baik berinteraksi dengan layanan dan sumber daya lain. Setelah Anda menginstrumentasi atau mengonfigurasi aplikasi Anda, X-Ray mengumpulkan data jejak saat aplikasi Anda melayani permintaan. Anda dapat menganalisis data jejak ini untuk mengidentifikasi masalah kinerja, memecahkan masalah kesalahan, dan mengoptimalkan sumber daya Anda. Panduan ini menunjukkan cara berinteraksi dengan X-Ray dengan panduan berikut:

  • Gunakan Konsol Manajemen AWS jika Anda ingin memulai dengan cepat atau dapat menggunakan visualisasi pra-bangun untuk melakukan tugas-tugas dasar.

    • Pilih CloudWatch konsol Amazon untuk pengalaman pengguna terbaru yang berisi semua fungsionalitas konsol X-Ray.

    • Gunakan konsol X-Ray jika Anda menginginkan antarmuka yang lebih sederhana atau tidak ingin mengubah cara Anda berinteraksi dengan X-Ray.

  • Gunakan SDK jika Anda memerlukan lebih banyak kemampuan penelusuran, pemantauan, atau pencatatan kustom daripada yang Konsol Manajemen AWS dapat disediakan.

    • Pilih ADOT SDK jika Anda menginginkan SDK vendor-agnostik berdasarkan SDK open source dengan lapisan keamanan dan pengoptimalan OpenTelemetry tambahan. AWS

    • Pilih X-Ray SDK jika Anda menginginkan SDK yang lebih sederhana atau tidak ingin memperbarui kode aplikasi Anda.

  • Gunakan operasi X-Ray API jika SDK tidak mendukung bahasa pemrograman aplikasi Anda.

Diagram berikut membantu Anda memilih cara berinteraksi dengan X-Ray:

X-Ray menampilkan informasi rinci tentang permintaan aplikasi.