Memahami Status Volume dan Transisi - AWS Storage Gateway

Terjemahan disediakan oleh mesin penerjemah. Jika konten terjemahan yang diberikan bertentangan dengan versi bahasa Inggris aslinya, utamakan versi bahasa Inggris.

Memahami Status Volume dan Transisi

Setiap volume memiliki status terkait yang memberi tahu Anda sekilas tentang kesehatan volume tersebut. Sebagian besar waktu, status menunjukkan bahwa volume berfungsi normal dan tidak ada tindakan yang diperlukan di pihak Anda. Dalam beberapa kasus, status menunjukkan masalah dengan volume yang mungkin atau mungkin tidak memerlukan tindakan dari pihak Anda. Anda dapat menemukan informasi berikut untuk membantu Anda memutuskan kapan Anda perlu bertindak. Anda dapat melihat status volume di konsol Storage Gateway atau dengan menggunakan salah satu operasi Storage Gateway API, misalnya DescribeCachediSCSIVolumesatau DescribeStorediSCSIVolumes.

Memahami Status Volume

Tabel berikut menunjukkan status volume pada konsol Storage Gateway. Status volume muncul di kolom Status untuk setiap volume penyimpanan di gateway Anda. Volume yang berfungsi normal memiliki status Tersedia.

Dalam tabel berikut, Anda dapat menemukan deskripsi dari setiap status volume penyimpanan, dan jika dan kapan Anda harus bertindak berdasarkan setiap status. Status yang tersedia adalah status normal volume. Volume harus memiliki status ini sepanjang atau sebagian besar waktu itu digunakan.

Status Arti
Available

Volume tersedia untuk digunakan. Status ini adalah status berjalan normal untuk sebuah volume.

Ketika fase Bootstrapping selesai, volume kembali ke status Tersedia. Artinya, gateway telah menyinkronkan setiap perubahan yang dilakukan pada volume sejak pertama kali memasuki status Pass Through.

Bootstrapping

Gateway menyinkronkan data secara lokal dengan salinan data yang disimpan di. AWS Anda biasanya tidak perlu mengambil tindakan untuk status ini, karena volume penyimpanan secara otomatis melihat status Tersedia dalam banyak kasus.

Berikut ini adalah skenario ketika status volume Bootstrapping:

  • Sebuah gerbang tiba-tiba ditutup.

  • Buffer unggahan gateway telah terlampaui. Dalam skenario ini, bootstrap terjadi ketika volume Anda memiliki status Pass Through dan jumlah buffer unggahan gratis meningkat cukup. Anda dapat memberikan tambahan ruang buffer upload sebagai salah satu cara untuk meningkatkan persentase ruang buffer upload gratis. Dalam skenario khusus ini, volume penyimpanan beralih dari Pass Through ke Bootstrapping ke status Available. Anda dapat terus menggunakan volume ini selama periode bootstrap ini. Namun, Anda tidak dapat mengambil snapshot volume pada saat ini.

  • Anda membuat Volume Gateway tersimpan dan melestarikan data disk lokal yang ada. Dalam skenario ini, gateway Anda mulai mengunggah semua data ke AWS. Volume memiliki status Bootstrapping sampai semua data dari disk lokal disalin. AWS Anda dapat menggunakan volume selama periode bootstrap ini. Namun, Anda tidak dapat mengambil snapshot volume pada saat ini.

Creating

Volume saat ini sedang dibuat dan belum siap digunakan. Status Creating adalah transisi. Tidak ada tindakan yang diperlukan.

Deleting

Volume saat ini sedang dihapus. Status Menghapus adalah transisi. Tidak ada tindakan yang diperlukan.

Tidak dapat dipulihkan

Terjadi kesalahan dari mana volume tidak dapat pulih. Untuk informasi tentang apa yang harus dilakukan dalam situasi ini, lihatMemecahkan masalah volume.

Melewati

Data yang dipelihara secara lokal tidak sinkron dengan data yang disimpan di dalamnya AWS. Data yang ditulis ke volume saat volume dalam status Pass Through tetap dalam cache sampai status volume Bootstrapping. Data ini mulai diunggah ke AWS saat status Bootstrapping dimulai.

Status Pass Through dapat terjadi karena beberapa alasan, yang tercantum sebagai berikut:

  • Status Pass Through terjadi jika gateway Anda kehabisan ruang buffer upload. Aplikasi Anda dapat terus membaca dan menulis data ke volume penyimpanan Anda sementara volume memiliki status Pass Through. Namun, gateway tidak menulis data volume apa pun ke buffer unggahannya atau mengunggah data ini. AWS

    Gateway terus mengunggah data apa pun yang ditulis ke volume sebelum volume memasuki status Pass Through. Setiap snapshot yang tertunda atau terjadwal dari volume penyimpanan gagal sementara volume memiliki status Pass Through. Untuk informasi tentang apa yang harus dilakukan ketika volume penyimpanan Anda memiliki status Pass Through karena buffer unggahan telah terlampaui, lihat. Memecahkan masalah volume

    Untuk kembali ke status AKTIF, volume di Pass Through harus menyelesaikan fase Bootstrapping. Selama Bootstrapping, volume menetapkan kembali sinkronisasi di dalamnya AWS, sehingga dapat melanjutkan catatan (log) perubahan volume, dan mengaktifkan fungsionalitas. CreateSnapshot Selama Bootstrapping, penulisan ke volume direkam dalam buffer unggahan.

  • Status Pass Through terjadi ketika ada lebih dari satu bootstrapping volume penyimpanan sekaligus. Hanya satu volume penyimpanan gateway yang dapat bootstrap pada satu waktu. Misalnya, Anda membuat dua volume penyimpanan dan memilih untuk menyimpan data yang ada pada keduanya. Dalam hal ini, volume penyimpanan kedua memiliki status Pass Through hingga volume penyimpanan pertama selesai bootstrap. Dalam skenario ini, Anda tidak perlu bertindak. Setiap volume penyimpanan berubah ke status Tersedia secara otomatis ketika selesai dibuat. Anda dapat membaca dan menulis ke volume penyimpanan saat memiliki status Pass Through atau Bootstrapping.

  • Jarang, status Pass Through dapat menunjukkan bahwa disk yang dialokasikan untuk penggunaan buffer upload telah gagal. Untuk informasi tentang tindakan apa yang harus diambil dalam skenario ini, lihatMemecahkan masalah volume.

  • Status Pass Through dapat terjadi ketika volume dalam status Aktif atau Bootstrapping. Dalam hal ini, volume menerima penulisan, tetapi buffer unggahan memiliki kapasitas yang tidak cukup untuk merekam (log) yang menulis.

  • Status Pass Through terjadi ketika volume dalam keadaan apa pun dan gateway tidak dimatikan dengan bersih. Jenis shutdown ini dapat terjadi karena perangkat lunak mogok atau VM dimatikan. Dalam hal ini, volume dalam keadaan apa pun beralih ke status Pass Through.

Memulihkan

Volume sedang dipulihkan dari snapshot yang ada. Status ini hanya berlaku untuk volume yang disimpan. Untuk informasi selengkapnya, lihat Cara kerja Volume Gateway.

Jika Anda mengembalikan dua volume penyimpanan secara bersamaan, kedua volume penyimpanan menunjukkan Memulihkan sebagai statusnya. Setiap volume penyimpanan berubah ke status Tersedia secara otomatis ketika selesai dibuat. Anda dapat membaca dan menulis ke volume penyimpanan dan mengambil snapshot saat memiliki status Restoring.

Memulihkan Pass Through

Volume sedang dipulihkan dari snapshot yang ada dan mengalami masalah buffer unggahan. Status ini hanya berlaku untuk volume yang disimpan. Untuk informasi selengkapnya, lihat Cara kerja Volume Gateway.

Salah satu alasan yang dapat menyebabkan status Restoring Pass Through adalah jika gateway Anda kehabisan ruang buffer unggah. Aplikasi Anda dapat terus membaca dan menulis data ke volume penyimpanan Anda saat mereka memiliki status Restoring Pass Through. Namun, Anda tidak dapat mengambil snapshot dari volume penyimpanan selama periode status Restoring Pass Through. Untuk informasi tentang tindakan apa yang harus diambil ketika volume penyimpanan Anda memiliki status Restoring Pass Through karena kapasitas buffer upload telah terlampaui, lihat. Memecahkan masalah volume

Jarang, status Restoring Pass Through dapat menunjukkan bahwa disk yang dialokasikan untuk buffer unggahan telah gagal. Untuk informasi tentang tindakan apa yang harus diambil dalam skenario ini, lihatMemecahkan masalah volume.

Unggah Buffer Tidak Dikonfigurasi

Anda tidak dapat membuat atau menggunakan volume karena gateway tidak memiliki buffer unggahan yang dikonfigurasi. Untuk informasi tentang cara menambahkan kapasitas buffer upload untuk volume dalam pengaturan volume cache, lihat. Menentukan ukuran buffer unggahan yang akan dialokasikan Untuk informasi tentang cara menambahkan kapasitas buffer upload untuk volume dalam pengaturan volume tersimpan, lihatMenentukan ukuran buffer unggahan yang akan dialokasikan.

Memahami Status Lampiran

Anda dapat melepaskan volume dari gateway atau melampirkannya ke gateway dengan menggunakan konsol Storage Gateway atau API. Tabel berikut menunjukkan status lampiran volume pada konsol Storage Gateway. Status lampiran volume muncul di kolom Status lampiran untuk setiap volume penyimpanan di gateway Anda. Misalnya, volume yang terlepas dari gateway memiliki status Terpisah. Untuk informasi tentang cara melepaskan dan melampirkan volume, lihatMemindahkan Volume Anda ke Gateway yang Berbeda.

Status Arti
Terlampir

Volume dilampirkan ke gateway.

Terpisah

Volume terlepas dari gateway.

Melepaskan

Volume sedang terlepas dari gateway. Saat Anda melepaskan volume dan volume tidak memiliki data di dalamnya, Anda mungkin tidak melihat status ini.

Memahami Transisi Status Volume yang Di-cache

Gunakan diagram status berikut untuk memahami transisi paling umum antara status untuk volume di gateway cache. Anda tidak perlu memahami diagram secara detail untuk menggunakan gateway Anda secara efektif. Sebaliknya, diagram memberikan informasi terperinci jika Anda tertarik untuk mengetahui lebih banyak tentang cara kerja Volume Gateways.

Diagram tidak menampilkan status Upload Buffer Not Configurated atau status Deleting. Status volume dalam diagram muncul sebagai kotak hijau, kuning, dan merah. Anda dapat menafsirkan warna seperti yang dijelaskan berikut.

Warna Status Volume
Hijau Gateway beroperasi secara normal. Status volume tersedia atau akhirnya menjadi tersedia.
Kuning Volume memiliki status Pass Through, yang menunjukkan ada potensi masalah dengan volume penyimpanan. Jika status ini muncul karena ruang buffer upload terisi, maka dalam beberapa kasus ruang buffer menjadi tersedia lagi. Pada saat itu, volume penyimpanan mengoreksi diri ke status Tersedia. Dalam kasus lain, Anda mungkin harus menambahkan lebih banyak ruang buffer upload ke gateway Anda untuk memungkinkan status volume penyimpanan menjadi Tersedia. Untuk informasi tentang cara memecahkan masalah ketika kapasitas buffer upload telah terlampaui, lihat. Memecahkan masalah volume Untuk informasi tentang cara menambahkan kapasitas buffer upload, lihatMenentukan ukuran buffer unggahan yang akan dialokasikan.
Merah Volume penyimpanan memiliki status Tidak Dapat Dipulihkan. Dalam hal ini, Anda harus menghapus volume. Untuk informasi tentang cara melakukannya, lihat Untuk menghapus volume.

Dalam diagram, transisi antara dua keadaan digambarkan dengan garis berlabel. Misalnya, transisi dari status Creating ke status Available diberi label sebagai Create Basic Volume atau Create Volume from Snapshot. Transisi ini mewakili pembuatan volume cache. Untuk informasi selengkapnya tentang membuat volume penyimpanan, lihatMenambahkan dan memperluas volume.

semua kemungkinan status volume cache dengan panah yang menunjukkan kemungkinan transisi antar status.
catatan

Status volume Pass Through muncul sebagai kuning dalam diagram ini. Namun, ini tidak cocok dengan warna ikon status ini di kotak Status konsol Storage Gateway.

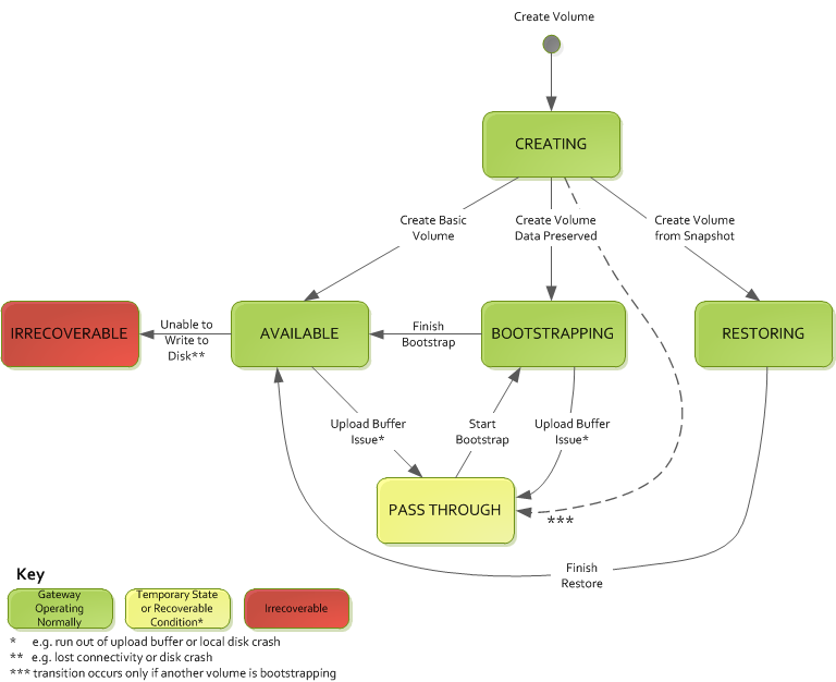
Memahami Transisi Status Volume Tersimpan

Gunakan diagram status berikut untuk memahami transisi paling umum antara status untuk volume di gateway tersimpan. Anda tidak perlu memahami diagram secara detail untuk menggunakan gateway Anda secara efektif. Sebaliknya, diagram memberikan informasi terperinci jika Anda tertarik untuk memahami lebih lanjut tentang cara kerja Volume Gateways.

Diagram tidak menampilkan status Upload Buffer Not Configurated atau status Deleting. Status volume dalam diagram muncul sebagai kotak hijau, kuning, dan merah. Anda dapat menafsirkan warna seperti yang dijelaskan berikut.

Warna Status Volume
Hijau Gateway beroperasi secara normal. Status volume tersedia atau akhirnya menjadi tersedia.
Kuning Saat Anda membuat volume penyimpanan dan melestarikan data, maka jalur dari status Creating ke status Pass Through terjadi jika volume lain adalah bootstrap. Dalam hal ini, volume dengan status Pass Through masuk ke status Bootstrapping dan kemudian ke status Tersedia ketika volume pertama selesai bootstrap. Selain skenario spesifik yang disebutkan, kuning (status Pass Through) menunjukkan bahwa ada potensi masalah dengan volume penyimpanan, yang paling umum adalah masalah buffer unggah. Jika kapasitas buffer upload telah terlampaui, maka dalam beberapa kasus ruang buffer menjadi tersedia lagi. Pada saat itu, volume penyimpanan mengoreksi diri ke status Tersedia. Dalam kasus lain, Anda mungkin harus menambahkan lebih banyak kapasitas buffer upload ke gateway Anda untuk mengembalikan volume penyimpanan ke status Tersedia. Untuk informasi tentang cara memecahkan masalah ketika kapasitas buffer upload telah terlampaui, lihat. Memecahkan masalah volume Untuk informasi tentang cara menambahkan kapasitas buffer upload, lihatMenentukan ukuran buffer unggahan yang akan dialokasikan.
Merah Volume penyimpanan memiliki status Tidak Dapat Dipulihkan. Dalam hal ini, Anda harus menghapus volume. Untuk informasi tentang cara melakukannya, lihat Menghapus volume penyimpanan.

Dalam diagram berikut, transisi antara dua keadaan digambarkan dengan garis berlabel. Misalnya, transisi dari status Creating ke status Available diberi label sebagai Create Basic Volume. Transisi ini mewakili pembuatan volume penyimpanan tanpa menyimpan data atau membuat volume dari snapshot.

semua kemungkinan status volume tersimpan dengan panah yang menunjukkan kemungkinan transisi antar status.
catatan

Status volume Pass Through muncul sebagai kuning dalam diagram ini. Namun, ini tidak cocok dengan warna ikon status ini di kotak Status konsol Storage Gateway.