Memahami peristiwa masuk Pusat Identitas IAM - AWS IAM Identity Center

Terjemahan disediakan oleh mesin penerjemah. Jika konten terjemahan yang diberikan bertentangan dengan versi bahasa Inggris aslinya, utamakan versi bahasa Inggris.

Memahami peristiwa masuk Pusat Identitas IAM

AWS CloudTrail mencatat peristiwa login yang berhasil dan tidak berhasil untuk semua sumber identitas Pusat Identitas IAM. Pusat Identitas IAM dan identitas sumber Direktori Aktif (AD Connector dan AWS Managed Microsoft AD) mencakup peristiwa masuk tambahan yang ditangkap setiap kali pengguna diminta untuk memecahkan tantangan atau faktor kredenal tertentu, selain status permintaan verifikasi kredenal tertentu. Hanya setelah pengguna menyelesaikan semua tantangan kredensi yang diperlukan, pengguna akan masuk, yang akan mengakibatkan UserAuthentication peristiwa dicatat.

Tabel berikut menangkap masing-masing nama CloudTrail acara masuk Pusat Identitas IAM, tujuan, dan penerapannya ke sumber identitas yang berbeda.

Nama peristiwa Tujuan acara Penerapan sumber identitas
CredentialChallenge Digunakan untuk memberi tahu bahwa IAM Identity Center telah meminta pengguna untuk memecahkan tantangan kredensyal tertentu dan menentukan CredentialType yang diperlukan (Misalnya, PASSWORD atau TOTP). Pengguna Pusat Identitas IAM asli, AD Connector, dan AWS Managed Microsoft AD
CredentialVerification Digunakan untuk memberi tahu bahwa pengguna telah mencoba untuk memecahkan CredentialChallenge permintaan tertentu dan menentukan apakah kredensi itu berhasil atau gagal. Pengguna Pusat Identitas IAM asli, AD Connector, dan AWS Managed Microsoft AD
UserAuthentication Digunakan untuk memberi tahu bahwa semua persyaratan otentikasi yang ditantang pengguna telah berhasil diselesaikan dan bahwa pengguna berhasil masuk. Pengguna yang gagal menyelesaikan tantangan kredensi yang diperlukan tidak akan menghasilkan UserAuthentication peristiwa yang dicatat. Semua sumber identitas

Tabel berikut menangkap bidang data peristiwa berguna tambahan yang terdapat dalam peristiwa login CloudTrail tertentu.

Bidang Tujuan acara Penerapan acara masuk Contoh nilai
AuthWorkflowID Digunakan untuk mengkorelasikan semua peristiwa yang dipancarkan di seluruh urutan masuk. Untuk setiap login pengguna, beberapa peristiwa dapat dipancarkan oleh IAM Identity Center. CredentialChallenge, CredentialVerification, UserAuthentication “AuthWorkflowID”: “9de74b32-8362-4a01-a524-de21df59fd83"
CredentialType Digunakan untuk menentukan kredensi atau faktor yang ditantang. UserAuthenticationevent akan mencakup semua CredentialType nilai yang berhasil diverifikasi di seluruh urutan login pengguna. CredentialChallenge, CredentialVerification, UserAuthentication CredentialType“: “PASSWORD” atau "CredentialType“: “PASSWORD, TOTP” (nilai yang mungkin termasuk: PASSWORD, TOTP, WEBAUTHN, EXTERNAL_IDP, RESYNC_TOTP, EMAIL_OTP)
DeviceEnrollmentRequired Digunakan untuk menentukan bahwa pengguna diminta untuk mendaftarkan perangkat MFA selama login, dan bahwa pengguna berhasil menyelesaikan permintaan itu. UserAuthentication “DeviceEnrollmentRequired“: “benar”
LoginTo Digunakan untuk menentukan lokasi pengalihan mengikuti urutan login yang berhasil. UserAuthentication "LoginTo": "https://mydirectory.awsapps.com/start/....."
CloudTrail peristiwa dalam alur masuk Pusat Identitas IAM

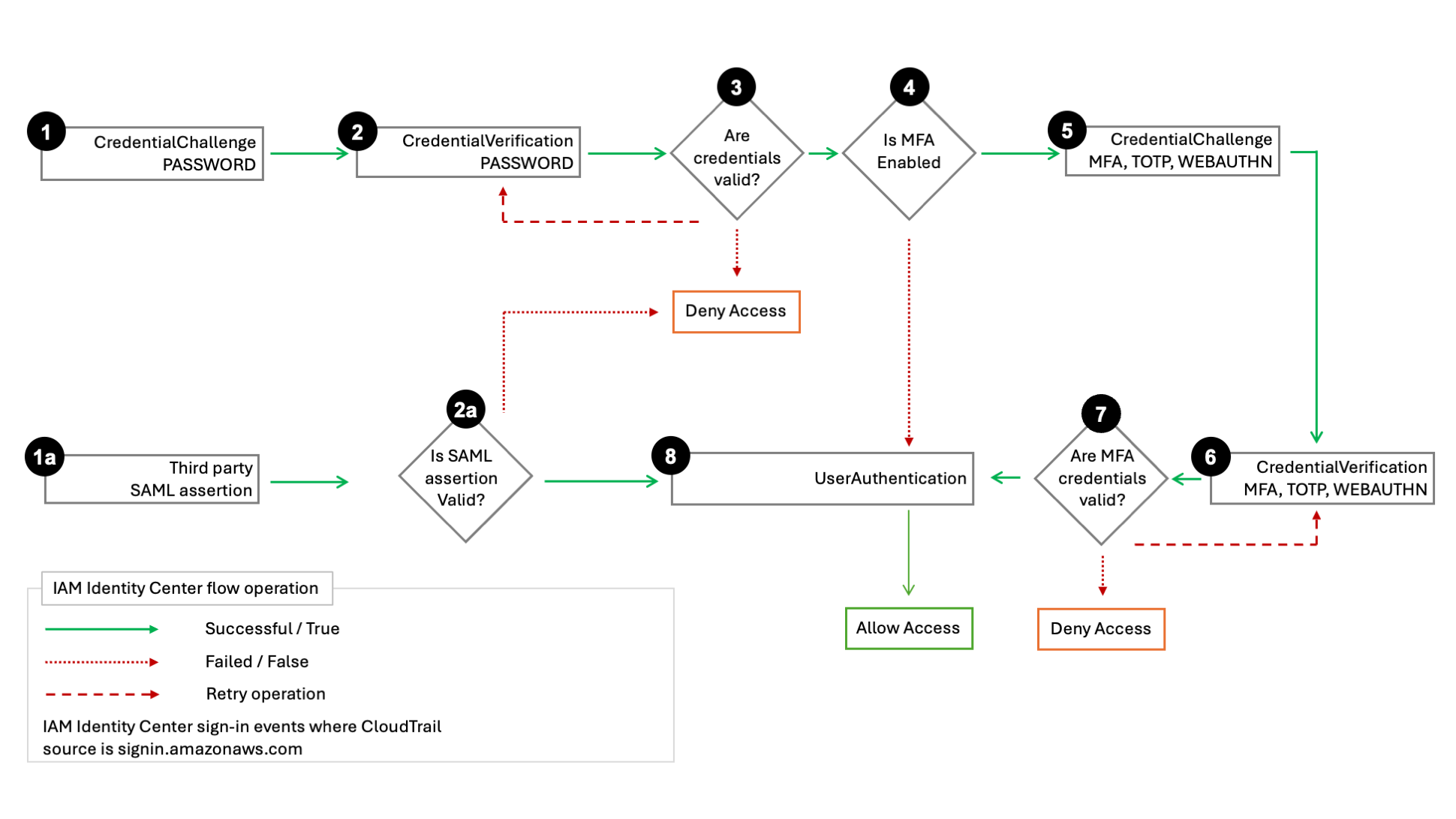
Diagram berikut menjelaskan alur masuk dan CloudTrail peristiwa yang dipancarkan Masuk.

Alur masuk dan CloudTrail peristiwa yang dipancarkan Masuk.

Diagram menunjukkan alur masuk kata sandi dan alur masuk federasi.

Alur masuk kata sandi, yang terdiri dari langkah 1—8, menunjukkan langkah-langkah selama proses login nama pengguna dan kata sandi. IAM Identity Center disetel userIdentity.additionalEventData.CredentialType ke "PASSWORD“, dan IAM Identity Center melewati siklus tantangan-respons kredensyal, mencoba lagi sesuai kebutuhan.

Jumlah langkah tergantung pada jenis login dan keberadaan otentikasi multi-faktor (MFA). Proses awal menghasilkan tiga atau lima CloudTrail peristiwa dengan UserAuthentication mengakhiri urutan untuk otentikasi yang berhasil. Upaya otentikasi kata sandi yang gagal menghasilkan CloudTrail peristiwa tambahan karena Pusat Identitas IAM menerbitkan ulang CredentialChallenge untuk otentikasi MFA reguler atau, jika diaktifkan,.

Alur masuk kata sandi juga mencakup skenario di mana pengguna Pusat Identitas IAM baru dibuat dengan panggilan CreateUser API masuk dengan kata sandi satu kali (OTP). Jenis kredensi dalam skenario ini adalah “EMAIL_OTP”.

Alur masuk federasi, yang terdiri dari langkah 1a, 2a, dan 8, menunjukkan langkah-langkah utama selama proses otentikasi federasi di mana pernyataan SAMP disediakan oleh penyedia identitas, divalidasi oleh IAM Identity Center, dan jika berhasil, menghasilkan. UserAuthentication IAM Identity Center tidak memanggil urutan otentikasi MFA internal dalam langkah 3 - 7 karena penyedia identitas eksternal dan federasi bertanggung jawab atas semua otentikasi kredensi pengguna.