View a markdown version of this page

Menyiapkan notifikasi pemilik identitas untuk otorisasi pengiriman Amazon SES - Layanan Email Sederhana Amazon

Terjemahan disediakan oleh mesin penerjemah. Jika konten terjemahan yang diberikan bertentangan dengan versi bahasa Inggris aslinya, utamakan versi bahasa Inggris.

Menyiapkan notifikasi pemilik identitas untuk otorisasi pengiriman Amazon SES

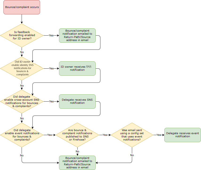
Jika Anda mengotorisasi pengirim delegasi untuk mengirim email atas nama Anda, Amazon SES menghitung semua pentalan atau aduan yang dihasilkan email tersebut terhadap batas pentalan dan aduan pengirim delegasi, bukan milik Anda sendiri. Namun, jika alamat IP Anda muncul pada anti-spam pihak ketiga, Blackhole Lists (DNSBLs) berbasis DNS sebagai akibat dari pesan yang dikirim oleh pengirim delegasi, reputasi identitas Anda mungkin rusak. Untuk alasan ini, jika Anda adalah pemilik identitas, Anda harus mengatur penerusan umpan balik email untuk semua identitas Anda, termasuk yang telah Anda otorisasi untuk pengiriman delegasi. Untuk informasi selengkapnya, lihat Menerima notifikasi Amazon SES melalui email.

Pengirim delegasi dapat dan harus mengatur pemberitahuan bouncing dan keluhan mereka sendiri untuk identitas yang telah Anda izinkan untuk mereka gunakan. Mereka dapat mengatur penerbitan acara untuk mempublikasikan peristiwa bouncing dan keluhan ke topik Amazon SNS atau aliran Firehose.

Jika baik pemilik identitas maupun pengirim delegasi menyiapkan metode notifikasi pengiriman untuk peristiwa pentalan dan aduan, atau jika pengirim tidak menerapkan set konfigurasi yang menggunakan aturan publikasi peristiwa, maka Amazon SES secara otomatis mengirimkan notifikasi peristiwa melalui email ke alamat di bidang Jalur Kembali email (atau alamat di bidang Sumber, jika Anda tidak menentukan alamat Jalur Kembali), bahkan jika Anda menonaktifkan penerusan umpan balik email. Hal ini digambarkan dalam citra berikut.

Flowchart showing notification paths for bounce/complaint events based on various settings.