View a markdown version of this page

Memahami status AWS Private CA CA - AWS Private Certificate Authority

Terjemahan disediakan oleh mesin penerjemah. Jika konten terjemahan yang diberikan bertentangan dengan versi bahasa Inggris aslinya, utamakan versi bahasa Inggris.

Memahami status AWS Private CA CA

Status CA yang dikelola oleh AWS Private CA hasil dari tindakan pengguna atau, dalam beberapa kasus, dari tindakan layanan. Misalnya, status CA berubah saat kedaluwarsa. Opsi status yang tersedia untuk CA administrator bervariasi, bergantung pada status CA saat ini.

AWS Private CA dapat melaporkan nilai status berikut. Tabel menunjukkan kemampuan CA yang tersedia di setiap negara bagian.

catatan

Untuk semua nilai status kecuali DELETED danFAILED, Anda ditagih untuk CA.

Status Sertifikat penerbitan Validasi sertifikat dengan OCSP Menghasilkan CRL Hasilkan audit Anda dapat memperbarui sertifikat CA Sertifikat dapat dicabut Anda ditagih untuk CA
CREATINGCA sedang dibuat. Tidak Tidak Tidak Tidak Tidak Tidak Ya

PENDING_CERTIFICATE— CA telah dibuat dan membutuhkan sertifikat untuk beroperasi. *

Tidak Tidak Tidak Tidak Tidak Tidak Ya
ACTIVE Ya Ya Ya Ya Ya Ya Ya
DISABLED— Anda telah menonaktifkan CA secara manual. Tidak Ya Ya Ya Tidak Ya Ya
EXPIRED— Sertifikat CA telah kedaluwarsa. ** Tidak Tidak Tidak Tidak Ya Tidak Ya
FAILED CreateCertificateAuthorityTindakan itu gagal. Hal ini dapat terjadi karena pemadaman jaringan, AWS kegagalan backend, atau kesalahan lainnya. CA yang gagal tidak dapat dipulihkan. Hapus CA dan buat yang baru. Tidak
DELETED CA Anda berada dalam periode pemulihan, yang dapat memiliki panjang 7-30 hari. Setelah periode ini, CA akan dihapus secara permanen.
  • Jika Anda memanggil API RestoreCertificateAuthority pada CA dengan status DELETED dan sertifikat yang kedaluwarsa, CA akan diatur ke EXPIRED.

  • Untuk informasi lebih lanjut tentang penghapusan CA, lihat Hapus CA pribadi Anda.

Tidak

Untuk menyelesaikan aktivasi, Anda perlu membuat CSR, mendapatkan sertifikat CA yang ditandatangani dari CA, dan mengimpor sertifikat ke dalam AWS Private CA. CSR dapat dikirimkan ke CA baru Anda (untuk penandatanganan sendiri), atau ke root lokal atau CA bawahan. Untuk informasi selengkapnya, lihat Memasang sertifikat CA.

Anda tidak dapat langsung mengubah status CA yang kedaluwarsa. Jika Anda mengimpor sertifikat baru untuk CA, AWS Private CA setel ulang statusnya ACTIVE kecuali telah disetel ke DISABLED sebelum sertifikat kedaluwarsa.

Pertimbangan tambahan tentang sertifikat CA yang kedaluwarsa:

  • Sertifikat CA tidak diperbarui secara otomatis. Untuk informasi tentang mengotomatisasi pembaruan melalui AWS Certificate Manager, lihat. Menetapkan izin perpanjangan sertifikat untuk ACM

  • Jika Anda mencoba untuk menerbitkan sertifikat baru dengan CA yang kedaluwarsa, API IssueCertificate mengembalikan InvalidStateException. CA akar yang kedaluwarsa harus menandatangani sendiri sertifikat CA akar yang baru sebelum dapat menerbitkan sertifikat bawahan baru.

  • API The ListCertificateAuthorities dan DescribeCertificateAuthority mengembalikan status EXPIRED jika sertifikat CA kedaluwarsa, terlepas dari apakah CA status diatur ke ACTIVE atau DISABLED. Namun, jika CA kedaluwarsa telah ditetapkan ke DELETED, status yang dikembalikan adalah DELETED.

  • API UpdateCertificateAuthority tidak dapat memperbarui status CA kedaluwarsa.

  • RevokeCertificateAPI tidak dapat digunakan untuk mencabut sertifikat yang kedaluwarsa, termasuk sertifikat CA.

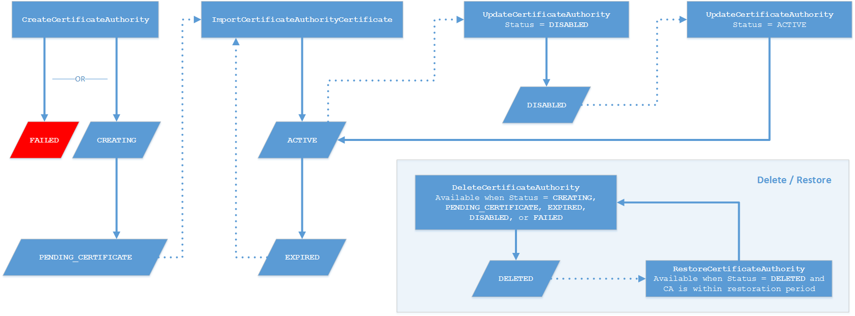
Hubungan antara status CA dan siklus hidup CA

Diagram berikut menggambarkan CA siklus hidup sebagai interaksi tindakan manajemen dengan status CA.

Interaksi tindakan manajemen dan status CA.
Kunci diagram
Bentuk persegi panjang biru mewakili tindakan manajemen dalam diagram.

Tindakan manajemen

Bentuk jajaran genjang biru dengan sisi miring dan sudut tajam.
Status CA
Panah biru menunjuk ke kanan, menunjukkan arah atau perkembangan.

Tindakan menghasilkan perubahan status

Empat titik diikuti oleh panah menunjuk ke kanan yang menunjukkan perkembangan atau kelanjutan.

Status baru memungkinkan tindakan baru

Di bagian atas diagram, tindakan manajemen diterapkan melalui AWS Private CA konsol, CLI, atau API. Tindakan ini membawa CA melalui proses pembuatan, aktivasi, kedaluwarsa, dan perpanjangan. Status CA berubah sebagai respons (seperti yang ditunjukkan oleh garis solid) untuk tindakan manual atau pembaruan otomatis. Di sebagian besar kasus, status baru mengarah ke potensi tindakan yang baru (ditunjukkan oleh garis putus-putus) yang dapat diterapkan oleh administrator CA. Inset kanan bawah menunjukkan kemungkinan nilai status yang mengizinkan penghapusan dan pengembalian tindakan.

Topik