View a markdown version of this page

Menerapkan peta jalan - AWS Bimbingan Preskriptif

Terjemahan disediakan oleh mesin penerjemah. Jika konten terjemahan yang diberikan bertentangan dengan versi bahasa Inggris aslinya, utamakan versi bahasa Inggris.

Menerapkan peta jalan

Ketika Anda telah membuat peta jalan, Anda perlu menerapkannya. Kami telah menemukan bahwa di sinilah pelanggan menghadapi tantangan berikutnya: mereka telah menghabiskan waktu untuk berpikir, dan sekarang harus bergerak untuk melakukan. Untuk menghubungkan strategi Anda ke implementasi, kami merekomendasikan langkah-langkah berikut:

Tentukan di mana dan bagaimana memulainya

Ini terdengar mudah, tetapi dengan begitu banyak yang harus dicapai, menemukan titik awal seringkali merupakan pertanyaan yang sulit dan diperdebatkan. Organizations yang bergerak ke cloud memiliki banyak hal untuk difokuskan, dan inisiatif dapat menjadi luar biasa jika tidak dimasukkan ke dalam konteks. Selama bertahun-tahun, tren pelanggan telah berkembang, tetapi titik awal yang konsisten adalah kepemimpinan transformasional. Mendorong arahan dan strategi dari atas ke bawah dan menciptakan pernyataan misi, prinsip, dan PR-FAQ memungkinkan manajemen menengah dan individu untuk membuat keputusan secara mandiri, mendorong kejelasan, dan mendorong nilai bisnis dari transformasi cloud. Jika Anda belum melakukan latihan ini atau yang serupa, kami merekomendasikannya sebagai tugas pertama Anda.

Selama latihan ini, Anda harus menyadari bahwa tidak seperti transformasi teknologi lainnya, transformasi cloud membawa teknologi lebih dekat ke bisnis. Teknologi adalah tuas yang digunakan bisnis untuk mencapai tujuan yang lebih luas dengan memungkinkan kelincahan, stabilitas, optimalisasi biaya, dan hasil serupa. Anda harus merencanakan transformasi ini dengan teknologi dan bisnis, bekerja kembali dari strategi 3-5 tahun organisasi Anda, mengidentifikasi tujuan di sepanjang jalan, dan tidak takut untuk berputar saat dibutuhkan.

Atur untuk sukses

Bagaimana organisasi Anda terstruktur untuk mencapai tujuan migrasi, adopsi, dan transformasi cloud akan berubah saat organisasi Anda matang. Memahami hal ini, mempersiapkan, dan disengaja adalah kunci untuk memastikan kesuksesan.

Umumnya, pada awal perjalanan tim terbesar bekerja di lingkungan lokal. Kemudian, seiring berkembangnya adopsi cloud, tim-tim ini bermigrasi untuk membangun, mematangkan, mengoperasikan, dan mengoptimalkan platform cloud, dan organisasi Anda harus menyesuaikan diri dengan cara kerja baru di setiap tahapan ini. Kami telah mengamati bahwa perubahan yang sulit tetapi penting terjadi ketika sebuah organisasi telah memindahkan 5 hingga 10 persen dari beban kerja mereka ke cloud (transisi dari fase Peluncuran ke fase Skala). Pada titik ini, organisasi menggunakan tim lokal untuk mengoperasikan sumber daya cloud karena migrasi tidak cukup besar untuk mendapatkan perubahan penuh waktu, sehingga tim ini harus menyeimbangkan antara tanggung jawab yang ada dan yang baru. Pada saat yang sama, tim lokal yang sekarang diminta untuk mengoperasikan layanan cloud memerlukan keterampilan baru, yang melibatkan kurva pembelajaran yang curam.

Untuk memahami organisasi Anda dan mengembangkan rencana untuk mengaktifkan perubahan ini, kami sarankan Anda melihat topologi tim di seluruh organisasi TI Anda. Kami menggunakan metode ini dengan pelanggan untuk memahami pengaturan dan keterkaitan fungsi dalam organisasi TI, yang seringkali berbeda dari struktur organisasi, dan kemudian menggunakan Kerangka Kerja AWS COM untuk panduan tentang bagaimana mengatur untuk menyampaikan terhadap tahapan dan tonggak transformasi. Setiap perubahan pada struktur organisasi yang mungkin diperlukan diinformasikan oleh latihan ini.

Topologi yang kami gunakan dengan pelanggan termasuk model terdesentralisasi, terpusat, dan federasi. Ini memperluas representasi model operasi 2-by-2 yang tercakup dalam Kerangka AWS Well-Architected, Pilar Keunggulan Operasional.

Terdesentralisasi

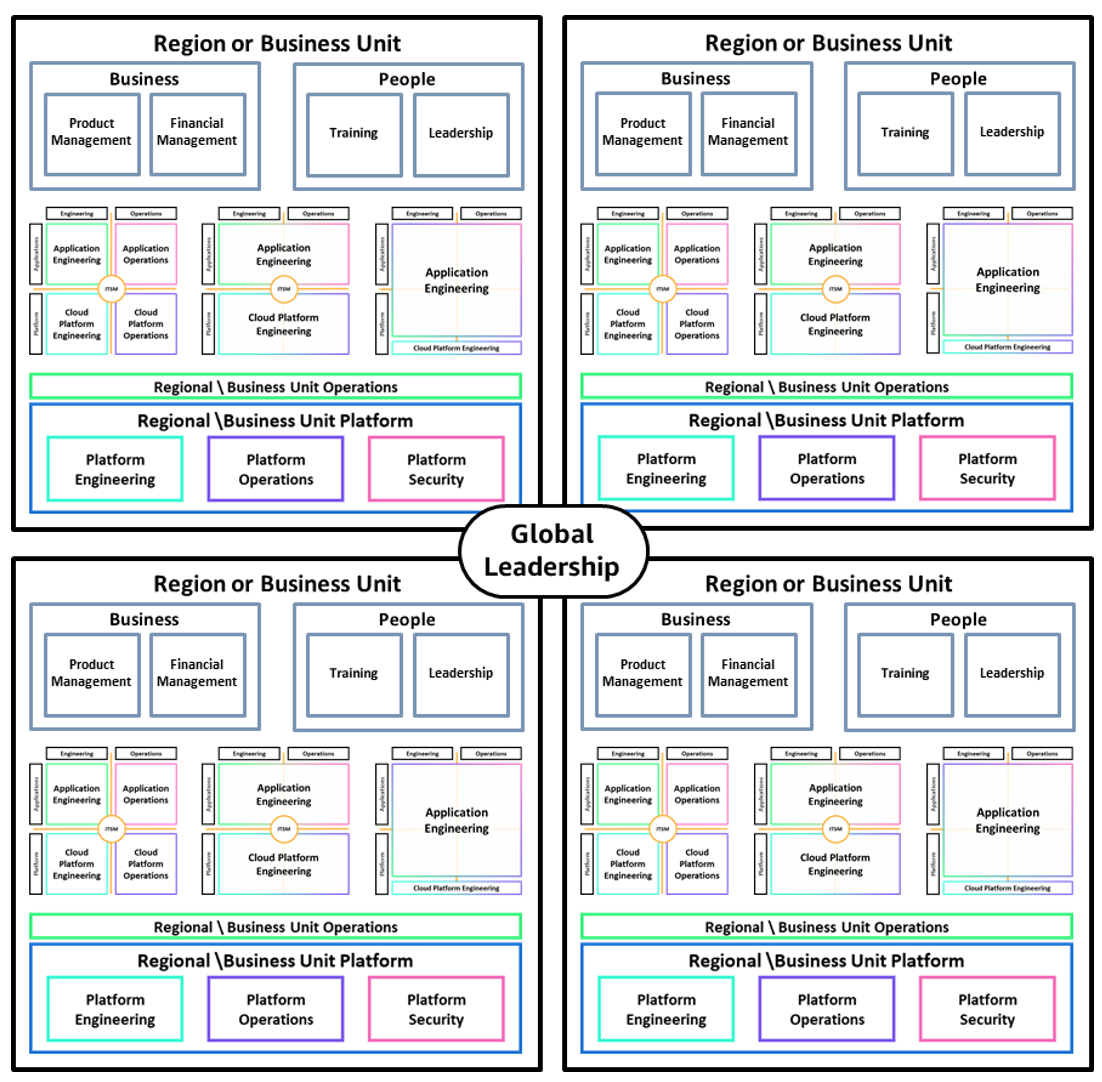
Perusahaan besar dan global yang beroperasi di berbagai geografi atau segmen industri sering menggunakan model terdesentralisasi, yang diilustrasikan dalam diagram berikut. Pada perusahaan-perusahaan ini, unit bisnis individu memiliki ketentuan TI sendiri yang dapat tumpang tindih dengan daerah atau unit bisnis lain. Namun, ini sering dipahami dan diterima sebagai cara untuk memberikan otonomi dan spesialisasi di wilayah tersebut.

Model operasi terdesentralisasi

Menggunakan pendekatan desentralisasi berarti bahwa setiap wilayah atau unit bisnis memiliki Model Operasi Cloud sendiri yang disesuaikan dengan kebutuhan wilayah atau unit bisnis tersebut.

Tersentralisasi

Fungsi TI terpusat adalah model yang paling sering kita lihat. Ketika model ini ada, pelanggan berusaha mempertahankan topologi yang sama saat membuat Model Operasi Cloud mereka. Ini diilustrasikan dalam diagram berikut.

Model operasi terpusat

Dalam model ini, tim pusat menyediakan platform yang dikuratori yang dapat digunakan oleh tim beban kerja yang memiliki Model Operasi Cloud mereka sendiri. Dengan pendekatan ini, tim beban kerja dapat fokus pada nilai yang mereka berikan kepada pelanggan akhir mereka tanpa harus khawatir tentang layanan, operasi, atau keamanan platform yang mereka gunakan. Model ini bekerja dengan baik untuk perusahaan kecil. Namun, dalam organisasi global yang besar, jumlah tim beban kerja bisa mencapai ratusan atau ribuan. Untuk mengelola pada skala ini tanpa kehilangan manfaat dari platform pusat, organisasi sering beralih ke model federasi, yang diuraikan di bagian selanjutnya.

Terfederasi

Banyak organisasi mengadopsi model TI federasi karena menyediakan fungsi sentral yang bertanggung jawab untuk platform cloud tetapi memungkinkan untuk berbagai model operasi di tingkat beban kerja. Ini berarti bahwa tim pusat dapat fokus pada penyediaan platform terbaik bagi organisasi tanpa kendala bekerja ke common denominator terendah. Diagram berikut menggambarkan model federasi.

Model operasi federasi

Dalam organisasi besar, model federasi memberikan otonomi yang dibutuhkan oleh tim teknik sambil memastikan bahwa tim pusat menyediakan platform dan angkat berat yang tidak berdiferensiasi yang umum di semua beban kerja. Dalam model ini, tim pusat harus bekerja dengan cara yang berpusat pada produk yang sama dengan tim teknik, tetapi produk mereka adalah platform.

Mengubah topologi agar sesuai dengan perjalanan

Topologi yang Anda pilih tergantung pada ukuran perusahaan Anda, tetapi juga menyesuaikan dengan tahap perjalanan cloud Anda. Organisasi departemen atau tim tidak statis, tetapi berubah dengan setiap tahap adopsi cloud. Ini berarti Anda dapat merancang, mendiskusikan, dan menambah topologi yang berbeda saat lingkungan berubah. Contoh faktor yang mempengaruhi meliputi:

  • Pindah dari bukti konsep (POC) ke beban kerja pilot

  • Perluasan unit geografis atau bisnis

  • Pindah ke tim yang berpusat pada produk

  • Peluang untuk mendapatkan keuntungan dari skala ekonomi dari komponen atau pola bersama

  • Realisasi Hukum Conway, yang mempengaruhi desain aplikasi dan layanan atas persyaratan arsitektur

  • Mandat cloud-first atau inisiatif top-down lainnya

  • Kehilangan tujuan KPI atau bisnis yang disebabkan oleh tujuan tim atau organisasi yang tidak sesuai

Menetapkan Mekanisme untuk mendorong perubahan

Di Amazon, Mekanisme didefinisikan sebagai berikut: Proses lengkap yang mengubah Input menjadi Output dan dirakit dari Tuas Organisasi. Ini menggunakan data dan umpan balik untuk mendukung proses dan memastikan hasil terpenuhi. Karena setiap organisasi berbeda, setiap perjalanan Model Operasi Cloud berbeda, tetapi mereka semua membutuhkan Mekanisme untuk mendorong perubahan.

Kami menyarankan Anda meluangkan waktu untuk memahami dan mengembangkan Mekanisme agar sesuai dengan perubahan yang diperlukan untuk mengimplementasikan Model Operasi Cloud Anda. Pendekatan yang populer adalah mengadopsi prinsip-prinsip Agile. Mekanisme tangkas memecah hambatan organisasi dan berbasis proses antara tim yang terdiam, dan menciptakan loop umpan balik untuk memastikan bahwa organisasi Anda menghabiskan waktu berinovasi pada aktivitas paling berdampak yang akan mendorong nilai bisnis paling besar.

Kembangkan kematangan secara bertahap

Kematangan dalam konteks Model Operasi Cloud mengacu pada seberapa dekat kemampuan Anda dengan cara kerja yang mengutamakan cloud. Misalnya, seberapa otonom proses Anda, dan seberapa banyak keterlibatan manusia yang diperlukan untuk mengelola bisnis seperti biasa (menjalankan perusahaan) dibandingkan dengan inovasi (mengubah perusahaan)? Jika aktivitas Anda lebih berat terhadap yang pertama, kematangan (cloud) Anda rendah; jika yang terakhir, kedewasaan Anda lebih tinggi. Menjadi rendah pada skala kedewasaan bukanlah hal yang negatif—itu adalah cerminan dari di mana Anda berada dalam perjalanan Anda. Tujuannya adalah untuk memahami di mana Anda berada dan di mana Anda harus pergi. Ketika kami bekerja dengan AWS pelanggan, kami menggunakan skala kematangan dalam AWS COM Framework untuk memberikan langkah-langkah di sepanjang perjalanan.

Kami merekomendasikan penggunaan Mekanisme untuk meningkatkan kematangan secara bertahap di seluruh kemampuan AWS COM Framework. Contoh bagaimana kami bekerja dengan pelanggan dengan cara ini adalah mengubah tinjauan dan prioritas jatuh tempo (input) menjadi peningkatan kematangan (output), dan kemudian melakukan peristiwa berbasis pengalaman seperti Game Days (loop umpan balik) untuk memverifikasi hasil dan menyesuaikan sesuai kebutuhan. Dengan membangun mekanisme ini bersama pelanggan, kami telah menemukan bahwa ketika kekuatan organisasi ini dikembangkan, itu tidak hanya memungkinkan pencapaian tonggak sejarah langsung, tetapi memungkinkan peningkatan tambahan yang berlangsung di luar fase awal perjalanan.

Memperhatikan kemampuan organisasi Anda yang matang dan secara bertahap membangun perubahan yang diperlukan dalam kemampuan tertentu, pada waktu tertentu dalam peta jalan Anda, mengikat strategi dengan implementasi. Ini juga membantu Anda memanfaatkan skala ekonomi yang datang dengan membangun pencapaian Anda sebelumnya.