Arsitektur ulang sebagai wadah Linux - AWS Bimbingan Preskriptif

Terjemahan disediakan oleh mesin penerjemah. Jika konten terjemahan yang diberikan bertentangan dengan versi bahasa Inggris aslinya, utamakan versi bahasa Inggris.

Arsitektur ulang sebagai wadah Linux

Dengan mem-porting aplikasi.NET Framework Anda ke .NET Core atau .NET 6, Anda dapat menjalankan aplikasi Anda di berbagai platform, mengurangi biaya lisensi, meningkatkan kinerja, dan meningkatkan skalabilitas.

Kasus penggunaan

Strategi migrasi ini berguna dalam salah satu skenario berikut:

  • Anda memiliki sumber daya dan waktu yang tersedia untuk memfaktorkan ulang aplikasi Anda.

  • Anda dapat menyelesaikan semua dependensi.NET Framework.

  • Anda memiliki aplikasi yang berjalan lama.

Keuntungan

Pendekatan migrasi ini memberikan manfaat berikut, jika dibandingkan dengan aplikasi.NET lokal:

  • Total biaya kepemilikan (TCO) yang lebih rendah

  • Peningkatan keamanan dan kinerja

  • Inovasi yang dipercepat

  • Manfaat mengonversi ke aplikasi cloud-native

  • Sumber terbuka

Kekurangan

  • Upaya dan biaya refactoring

AWS layanan

Untuk menyimpan gambar kontainer:

Untuk mengatur wadah:

AWS Fargate adalah mesin pay-as-you-go komputasi tanpa server yang memungkinkan Anda fokus membangun aplikasi tanpa mengelola server. Fargate kompatibel dengan Amazon ECS dan Amazon EKS.

Alat

Alat Tujuan Sumber Daya
Asisten Porting untuk .NET Alat analisis ini memindai aplikasi.NET Framework dan menghasilkan penilaian kompatibilitas .NET Core. Penilaian ini membantu Anda mem-port aplikasi Anda ke Linux lebih cepat.
AWS App2Container (A2C) A2C adalah alat baris perintah untuk memodernisasi aplikasi.NET dan Java dengan mengubahnya menjadi aplikasi kontainer dengan sedikit usaha.

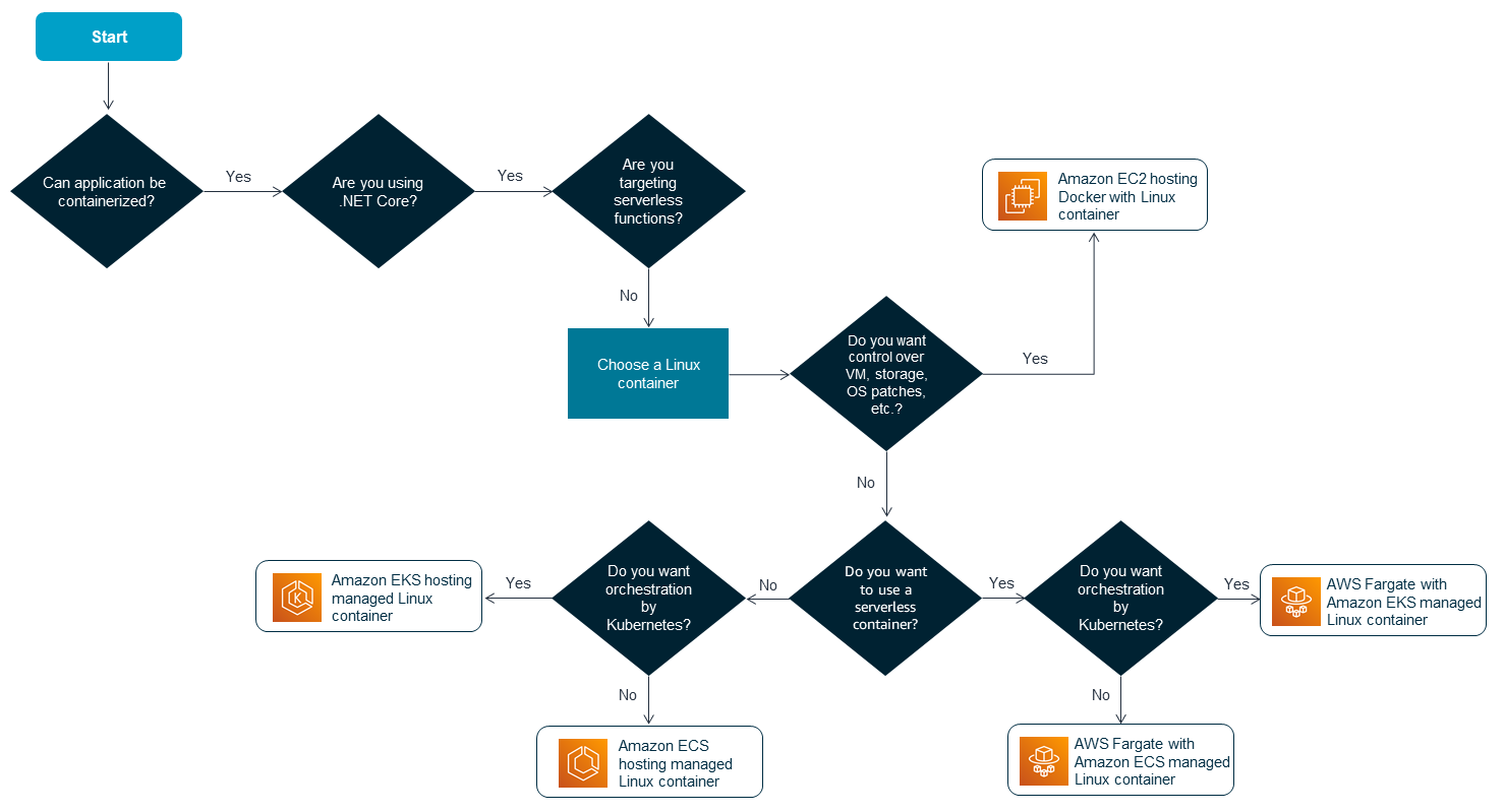
Keputusan penyebaran

Anda dapat memilih dari lima opsi penerapan:

  • Jika Anda ingin kontrol penuh atas konfigurasi lingkungan komputasi Anda, termasuk pengaturan memori dan penyimpanan, dan kontrol atas tambalan sistem operasi: gunakan aplikasi Anda sebagai wadah Linux pada sebuah instance. EC2

  • Jika Anda ingin kontainer dikelola oleh Kubernetes dan dijalankan sebagai wadah tanpa server: terapkan aplikasi Anda sebagai wadah Linux di Amazon EKS dengan Fargate.

  • Jika Anda ingin penampung dikelola oleh Amazon ECS dan dijalankan sebagai wadah tanpa server: terapkan aplikasi Anda sebagai wadah Linux di Amazon ECS dengan Fargate.

  • Jika Anda ingin kontainer dikelola oleh Kubernetes, tetapi Anda ingin mengelola sendiri sumber daya komputasi kontainer: gunakan aplikasi Anda sebagai wadah Linux di Amazon EKS.

  • Jika Anda ingin penampung dikelola oleh Amazon ECS, tetapi Anda ingin mengelola sendiri sumber daya komputasi kontainer: gunakan aplikasi Anda sebagai wadah Linux di Amazon ECS.

Refactoring .NET applications as Linux containers on AWS