View a markdown version of this page

Cabang dengan pola abstraksi - AWS Panduan Preskriptif

Terjemahan disediakan oleh mesin penerjemah. Jika konten terjemahan yang diberikan bertentangan dengan versi bahasa Inggris aslinya, utamakan versi bahasa Inggris.

Cabang dengan pola abstraksi

Pola ara pencekik bekerja dengan baik ketika Anda dapat mencegat panggilan di perimeter monolit. Namun, jika Anda ingin memodernisasi komponen yang ada lebih dalam di tumpukan aplikasi lama dan memiliki dependensi hulu, kami merekomendasikan cabang dengan pola abstraksi. Pola ini memungkinkan Anda membuat perubahan pada basis kode yang ada untuk memungkinkan versi modern hidup berdampingan dengan aman bersama versi lama tanpa menyebabkan gangguan.

Untuk menggunakan cabang dengan pola abstraksi dengan sukses, ikuti proses ini:

  1. Identifikasi komponen monolit yang memiliki dependensi hulu.

  2. Buat layer abstraksi yang mewakili interaksi antara kode yang akan dimodernisasi dan kliennya.

  3. Ketika abstraksi sudah ada, ubah klien yang ada untuk menggunakan abstraksi baru.

  4. Buat implementasi abstraksi baru dengan fungsionalitas yang dikerjakan ulang di luar monolit.

  5. Alihkan abstraksi ke implementasi baru saat siap.

  6. Ketika implementasi baru menyediakan semua fungsionalitas yang diperlukan untuk pengguna dan monolit tidak lagi digunakan, bersihkan implementasi yang lebih lama.

Cabang berdasarkan pola abstraksi sering dikacaukan dengan sakelar fitur, yang juga memungkinkan Anda untuk membuat perubahan pada sistem Anda secara bertahap. Perbedaannya adalah bahwa fitur toggle dimaksudkan untuk memungkinkan pengembangan fitur baru dan menjaga fitur-fitur tersebut tidak terlihat oleh pengguna saat sistem berjalan. Sakelar fitur dengan demikian digunakan pada waktu penerapan atau runtime untuk memilih apakah fitur atau serangkaian fitur tertentu terlihat dalam aplikasi. Branch by abstraction adalah teknik pengembangan dan dapat dikombinasikan dengan fitur toggle untuk beralih antara implementasi lama dan baru.

Tabel berikut menjelaskan keuntungan dan kerugian menggunakan cabang dengan pola abstraksi.

Keuntungan Kekurangan
  • Memungkinkan perubahan tambahan yang dapat dibalik jika terjadi kesalahan (kompatibel ke belakang).

  • Memungkinkan Anda mengekstrak fungsionalitas yang jauh di dalam monolit ketika Anda tidak dapat mencegat panggilan ke sana di tepi monolit.

  • Memungkinkan beberapa implementasi untuk hidup berdampingan dalam sistem perangkat lunak.

  • Menyediakan cara mudah untuk menerapkan mekanisme fallback dengan menggunakan langkah verifikasi perantara untuk memanggil fungsionalitas baru dan lama.

  • Mendukung pengiriman berkelanjutan, karena kode Anda bekerja setiap saat sepanjang fase restrukturisasi.

  • Tidak cocok jika konsistensi data terlibat.

  • Membutuhkan perubahan pada sistem yang ada.

  • Mungkin menambahkan lebih banyak overhead ke proses pengembangan, terutama jika basis kode tidak terstruktur dengan baik. (Dalam banyak kasus, sisi positifnya sepadan dengan usaha ekstra, dan semakin besar restrukturisasi, semakin penting untuk mempertimbangkan penggunaan cabang dengan pola abstraksi.)

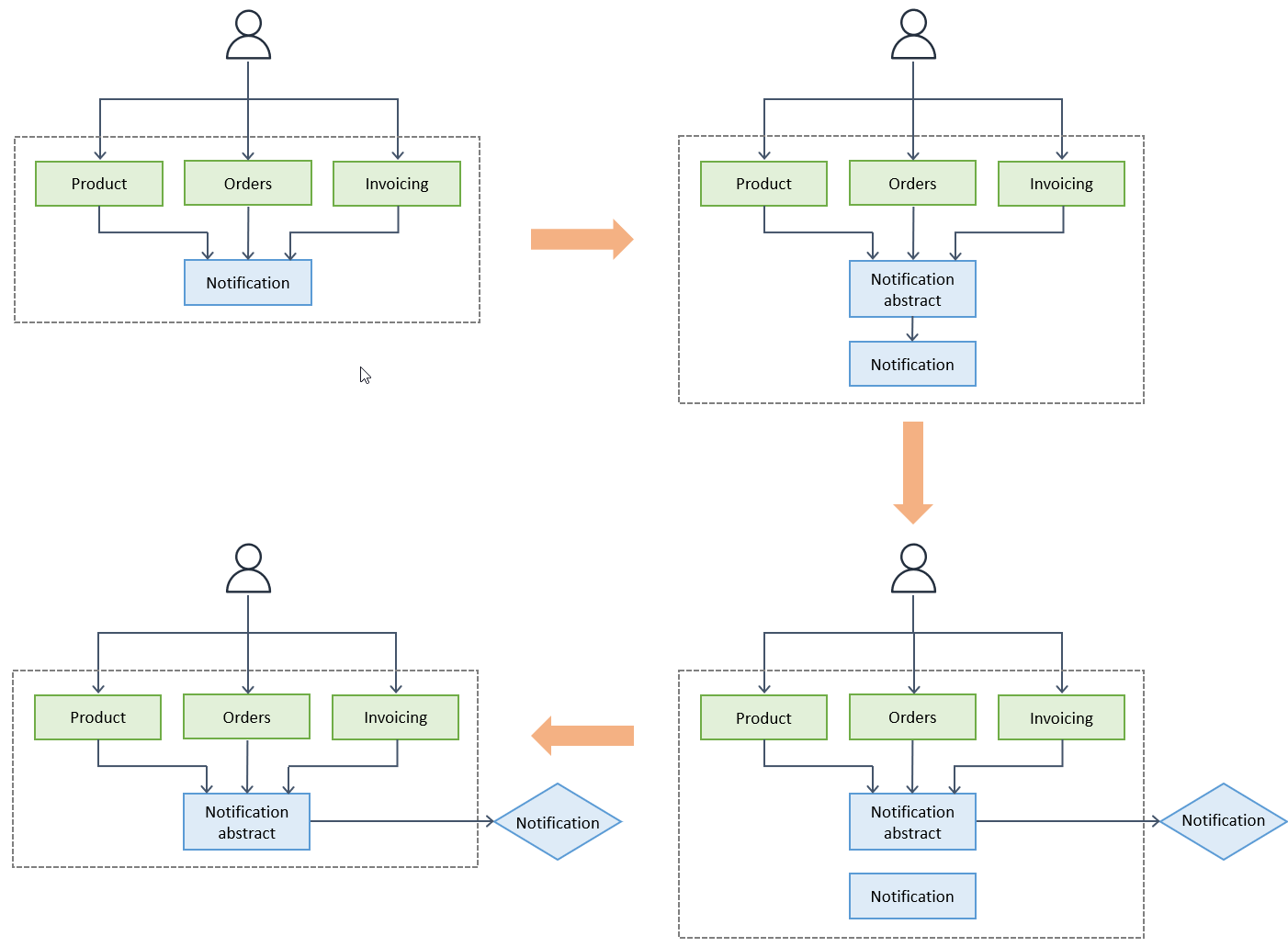
Ilustrasi berikut menunjukkan cabang dengan pola abstraksi untuk komponen Notifikasi dalam monolit asuransi. Dimulai dengan membuat abstrak atau antarmuka untuk fungsionalitas notifikasi. Dalam peningkatan kecil, klien yang ada diubah untuk menggunakan abstraksi baru. Ini mungkin memerlukan pencarian basis kode untuk panggilan yang APIs terkait dengan komponen Pemberitahuan. Anda membuat implementasi baru fungsionalitas notifikasi sebagai layanan mikro di luar monolit Anda dan menghostingnya dalam arsitektur modern. Di dalam monolit Anda, antarmuka abstraksi Anda yang baru dibuat bertindak sebagai broker dan memanggil implementasi baru. Secara bertahap, Anda mem-port fungsionalitas notifikasi ke implementasi baru, yang tetap tidak aktif hingga sepenuhnya diuji dan siap. Ketika implementasi baru siap, Anda mengalihkan abstraksi Anda untuk menggunakannya. Anda ingin menggunakan mekanisme switching yang dapat dibalik dengan mudah (seperti fitur toggle) sehingga Anda dapat beralih kembali ke fungsi lama dengan mudah jika Anda mengalami masalah. Ketika implementasi baru mulai menyediakan semua fungsionalitas notifikasi kepada pengguna Anda dan monolit tidak lagi digunakan, Anda dapat membersihkan implementasi yang lebih lama dan menghapus flag fitur switching yang mungkin telah Anda terapkan

Mengurai monolit menjadi layanan mikro dengan menggunakan cabang dengan pola abstraksi