View a markdown version of this page

Cabang dalam strategi Gitflow - AWS Bimbingan Preskriptif

Terjemahan disediakan oleh mesin penerjemah. Jika konten terjemahan yang diberikan bertentangan dengan versi bahasa Inggris aslinya, utamakan versi bahasa Inggris.

Cabang dalam strategi Gitflow

Strategi percabangan Gitflow biasanya memiliki cabang berikut.

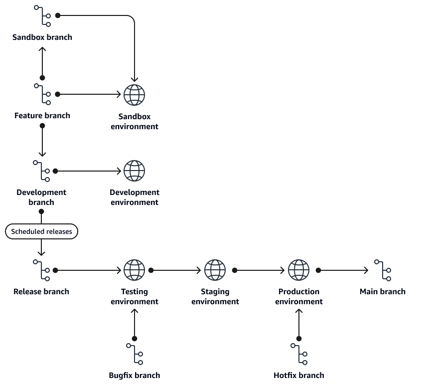
Cabang dan lingkungan dalam strategi percabangan Gitflow.

cabang fitur

Featurecabang adalah cabang jangka pendek tempat Anda mengembangkan fitur. featureCabang dibuat dengan bercabang dari develop cabang. Pengembang mengulangi, melakukan, dan menguji kode di feature cabang. Ketika fitur selesai, pengembang mempromosikan fitur tersebut. Hanya ada dua jalur ke depan dari cabang fitur:

  • Gabungkan ke dalam cabang sandbox

  • Buat permintaan gabungan ke cabang develop

Konvensi penamaan:

feature/<story number>_<developer initials>_<descriptor>

Contoh konvensi penamaan:

feature/123456_MS_Implement_Feature_A

cabang kotak pasir

sandboxCabang adalah cabang jangka pendek non-standar untuk Gitflow. Namun, ini berguna untuk pengembangan CI/CD pipa. sandboxCabang ini terutama digunakan untuk tujuan berikut:

  • Lakukan penyebaran penuh ke lingkungan kotak pasir dengan menggunakan CI/CD pipeline daripada penerapan manual.

  • Kembangkan dan uji pipa sebelum mengirimkan permintaan gabungan untuk pengujian penuh di lingkungan yang lebih rendah, seperti pengembangan atau pengujian.

Sandboxcabang bersifat sementara dan tidak dimaksudkan untuk berumur panjang. Mereka harus dihapus setelah pengujian spesifik selesai.

Konvensi penamaan:

sandbox/<story number>_<developer initials>_<descriptor>

Contoh konvensi penamaan:

sandbox/123456_MS_Test_Pipeline_Deploy

mengembangkan cabang

developCabang adalah cabang berumur panjang di mana fitur terintegrasi, dibangun, divalidasi, dan dikerahkan ke lingkungan pengembangan. Semua feature cabang digabung ke dalam develop cabang. Penggabungan ke dalam develop cabang diselesaikan melalui permintaan gabungan yang memerlukan build yang berhasil dan dua persetujuan pengembang. Untuk mencegah penghapusan, aktifkan perlindungan cabang di cabang. develop

Konvensi penamaan:

develop

cabang rilis

Di Gitflow, release cabang adalah cabang jangka pendek. Cabang-cabang ini istimewa karena Anda dapat menerapkannya ke beberapa lingkungan, merangkul metodologi build-once, deploy-many. Releasecabang dapat menargetkan pengujian, pementasan, atau lingkungan produksi. Setelah tim pengembangan memutuskan untuk mempromosikan fitur ke lingkungan yang lebih tinggi, mereka membuat release cabang baru dan menggunakan penambahan nomor versi dari rilis sebelumnya. Di gerbang di setiap lingkungan, penerapan memerlukan persetujuan manual untuk melanjutkan. Releasecabang harus membutuhkan permintaan penggabungan untuk diubah.

Setelah release cabang diterapkan ke produksi, cabang harus digabungkan kembali ke main cabang develop dan untuk memastikan bahwa perbaikan bug atau perbaikan terbaru digabungkan kembali ke upaya pengembangan masa depan.

Konvensi penamaan:

release/v{major}.{minor}

Contoh konvensi penamaan:

release/v1.0

cabang utama

mainCabang adalah cabang berumur panjang yang selalu mewakili kode yang berjalan dalam produksi. Kode digabungkan ke main cabang secara otomatis dari cabang rilis setelah penerapan berhasil dari pipeline rilis. Untuk mencegah penghapusan, aktifkan perlindungan cabang di cabang. main

Konvensi penamaan:

main

cabang bugfix

bugfixCabang adalah cabang jangka pendek yang digunakan untuk memperbaiki masalah di cabang rilis yang belum dirilis ke produksi. bugfixCabang hanya boleh digunakan untuk mempromosikan perbaikan di release cabang ke lingkungan pengujian, pementasan, atau produksi. bugfixCabang selalu bercabang dari release cabang.

Setelah perbaikan bug diuji, itu dapat dipromosikan ke release cabang melalui permintaan gabungan. Kemudian Anda dapat mendorong release cabang ke depan dengan mengikuti proses rilis standar.

Konvensi penamaan:

bugfix/<ticket>_<developer initials>_<descriptor>

Contoh konvensi penamaan:

bugfix/123456_MS_Fix_Problem_A

cabang hotfix

hotfixCabang adalah cabang jangka pendek yang digunakan untuk memperbaiki masalah dalam produksi. Ini hanya digunakan untuk mempromosikan perbaikan yang harus dipercepat untuk mencapai lingkungan produksi. hotfixCabang selalu bercabang darimain.

Setelah hotfix diuji, Anda dapat mempromosikannya ke produksi melalui permintaan gabungan ke release cabang yang dibuat dari. main Untuk pengujian, Anda kemudian dapat mendorong release cabang ke depan dengan mengikuti proses rilis standar.

Konvensi penamaan:

hotfix/<ticket>_<developer initials>_<descriptor>

Contoh konvensi penamaan:

hotfix/123456_MS_Fix_Problem_A