View a markdown version of this page

Memahami MediaTailor arsitektur CDN perakitan saluran - AWS Elemental MediaTailor

Terjemahan disediakan oleh mesin penerjemah. Jika konten terjemahan yang diberikan bertentangan dengan versi bahasa Inggris aslinya, utamakan versi bahasa Inggris.

Memahami MediaTailor arsitektur CDN perakitan saluran

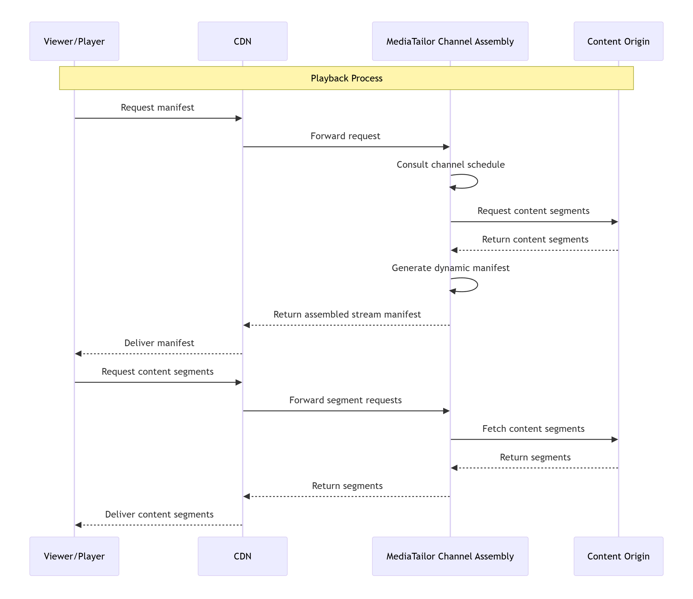
AWS Elemental MediaTailor perakitan saluran terintegrasi dengan jaringan pengiriman konten (CDNs) untuk menghadirkan saluran streaming linier dengan peningkatan kinerja dan jangkauan global. Arsitektur yang direkomendasikan memposisikan CDN antara pemirsa dan perakitan saluran, dengan perakitan saluran mengakses konten langsung dari asal Anda. Topik ini menjelaskan komponen arsitektur inti dan bagaimana mereka bekerja sama untuk menyampaikan konten Anda.

  1. Pemirsa meminta manifes dari CDN

  2. CDN meneruskan permintaan ke perakitan saluran

  3. Perakitan saluran merakit manifes dari sumber VOD

  4. Perakitan saluran mengembalikan manifes ke CDN, yang meneruskannya ke pemirsa

  5. Pemirsa meminta segmen melalui CDN

  6. CDN merutekan permintaan segmen ke asal yang sesuai

Arsitektur ini memastikan kinerja optimal sambil mempertahankan manfaat keamanan dan fleksibilitas menggunakan CDN.

Diagram yang menunjukkan CDN diposisikan antara pemain klien dan Perakitan MediaTailor Saluran

Terminologi CDN untuk perakitan saluran

Memahami istilah-istilah utama ini akan membantu Anda menerapkan dan memecahkan masalah integrasi CDN perakitan saluran Anda:

CDN asal dan CDN tepi

CDN Asal: CDN yang diposisikan di antara MediaTailor dan asal konten Anda. Ini cache segmen konten untuk mengurangi beban pada server asal Anda. Dalam arsitektur multi-CDN, ini adalah lapisan CDN pertama yang berinteraksi langsung dengan asal.

Edge CDN: CDN yang diposisikan antara pemirsa dan. MediaTailor Ini memberikan manifes dan konten yang dipersonalisasi kepada pemirsa. Dalam arsitektur multi-CDN, ini adalah lapisan CDN terluar yang berinteraksi langsung dengan pemirsa.

Ketentuan konfigurasi CDN

Perilaku cache: Aturan yang menentukan cara CDN menangani berbagai jenis permintaan, termasuk durasi caching dan perutean asal.

TTL (Time To Live): Durasi konten yang tetap valid dalam cache CDN sebelum perlu disegarkan dari asal. Untuk rekomendasi TTL terperinci, lihatOptimasi caching untuk CDN dan integrasi MediaTailor.

Kunci cache: Pengidentifikasi unik yang digunakan oleh CDN untuk menyimpan dan mengambil konten yang di-cache, sering kali termasuk jalur URL, parameter kueri, dan header.

Origin shield: Lapisan caching perantara antara lokasi tepi CDN dan server asal Anda yang mengurangi jumlah permintaan ke asal Anda.

Permintaan runtuh: Fitur CDN yang menggabungkan beberapa permintaan simultan untuk konten yang sama ke dalam satu permintaan asal.

MediaTailor-istilah CDN spesifik

Awalan segmen konten CDN: Nama domain CDN yang MediaTailor digunakan saat membuat segmen konten dalam URLs manifes.

Awalan segmen iklan CDN: Nama domain CDN yang MediaTailor digunakan saat membuat segmen iklan dalam URLs manifes.

Untuk informasi selengkapnya tentang konfigurasi CDN dengan MediaTailor, lihatSiapkan integrasi CDN.