View a markdown version of this page

Waktu pelacakan sisi server dan perilaku caching - AWS Elemental MediaTailor

Terjemahan disediakan oleh mesin penerjemah. Jika konten terjemahan yang diberikan bertentangan dengan versi bahasa Inggris aslinya, utamakan versi bahasa Inggris.

Waktu pelacakan sisi server dan perilaku caching

Dalam pelaporan sisi server, MediaTailor mengaktifkan peristiwa pelacakan berdasarkan permintaan segmen aktual dari pemain, bukan pada aktivitas penguraian manifes atau pra-pemuatan. Pendekatan ini memastikan penghitungan tayangan akurat yang sejalan dengan standar industri untuk pengukuran iklan video.

Prinsip pengaturan waktu utama

MediaTailor pelacakan sisi server mengikuti prinsip-prinsip waktu dasar ini:

  • Melacak peristiwa diaktifkan pada permintaan segmen aktual - Beacon dikirim hanya ketika pemain membuat permintaan HTTP ke /v1/segment URLs, bukan selama penguraian manifes atau caching.

  • Caching pemain dan pra-pemuatan manifes TIDAK memicu peristiwa - Pemain dapat mengurai, menyimpan, atau memuat informasi manifes terlebih dahulu tanpa menghasilkan peristiwa pelacakan apa pun.

  • Pra-pengambilan segmen akan memicu peristiwa - Jika pemain mengambil segmen iklan yang sebenarnya sebelum pemutaran, ini mengikuti perilaku standar industri di mana permintaan segmen merupakan tayangan yang valid.

  • Setiap permintaan /v1/segmen memicu suar yang sesuai - Peristiwa pelacakan spesifik (tayangan, kuartil, penyelesaian) ditentukan oleh posisi iklan dan segmen yang diminta.

  • Pengaturan waktu sesuai dengan standar IAB - Pendekatan ini mengikuti pedoman Biro Periklanan Interaktif untuk pengukuran iklan video dan penghitungan tayangan.

Alur kerja pelacakan sisi server

Diagram berikut mengilustrasikan alur kerja pelacakan sisi server yang lengkap, yang menunjukkan kapan peristiwa pelacakan diaktifkan sehubungan dengan permintaan pemain:

Fase 1: Inisialisasi sesi

Pemain meminta manifes dari MediaTailor, yang menampilkan manifes yang dipersonalisasi yang berisi segmen iklan URLs:

Fase inisialisasi sesi menampilkan pemain yang meminta manifes dari MediaTailor dan menerima manifes yang dipersonalisasi dengan segmen iklan. URLs
Tahap 2: Permintaan iklan dan pelacakan tayangan

Saat pemain meminta segmen iklan pertama, MediaTailor mengaktifkan tayangan dan memulai beacon ke Server Keputusan Iklan dan Layanan Verifikasi Iklan:

Fase pelacakan tayangan iklan yang menunjukkan MediaTailor pengiriman suar tayangan dan mulai ke Server Keputusan Iklan dan Layanan Verifikasi Iklan saat pemain meminta segmen iklan pertama.
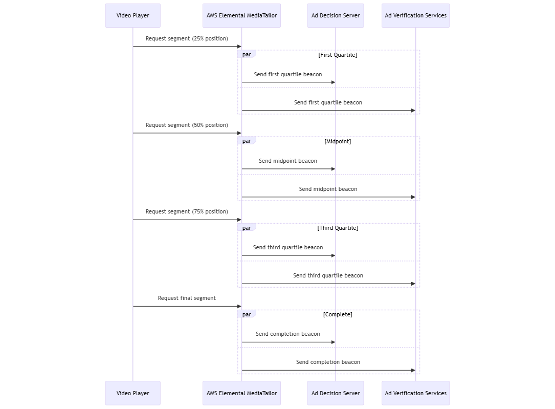
Fase 3: Pelacakan kuartil

MediaTailor menembakkan suar kuartil (kuartil pertama, titik tengah, kuartil ketiga, penyelesaian) berdasarkan permintaan segmen berikutnya:

Fase pelacakan kuartil yang menunjukkan MediaTailor penembakan suar kuartil ke Server Keputusan Iklan dan Layanan Verifikasi Iklan saat pemain meminta segmen iklan berikutnya.
Fase 4: Pengiriman segmen

Setelah mengaktifkan suar pelacakan, MediaTailor alihkan ke segmen iklan aktual dari Amazon atau CDN Anda: CloudFront

Fase pengiriman segmen yang menunjukkan MediaTailor pengalihan pemain ke segmen iklan aktual dari CloudFront atau CDN setelah menembakkan suar pelacakan.

Alur kerja pelacakan sisi server mencakup perilaku pengaturan waktu utama berikut:

  1. Inisialisasi sesi - Pemain meminta manifes dari MediaTailor. MediaTailor mengembalikan manifes yang dipersonalisasi yang berisi segmen iklan URLs dengan /v1/segment jalur.

  2. Manifest parsing dan caching - Pemain mem-parsing manifes dan dapat memuat atau menyimpan informasi segmen cache. Tidak ada peristiwa pelacakan yang diaktifkan selama fase ini, terlepas dari perilaku caching pemain.

  3. Permintaan segmen iklan dan pelacakan tayangan - Saat pemain benar-benar meminta segmen iklan pertama (biasanya untuk pemutaran), MediaTailor mengaktifkan suar tayangan dan mulai melacak peristiwa ke Server Keputusan Iklan dan Layanan Verifikasi Iklan. Ini terjadi pada permintaan HTTP aktual ke /v1/segment URL, bukan saat manifes diuraikan.

  4. Pelacakan kuartil berdasarkan permintaan segmen - MediaTailor menembakkan suar kuartil (kuartil pertama, titik tengah, kuartil ketiga, penyelesaian) ke Server Keputusan Iklan dan Layanan Verifikasi Iklan berdasarkan permintaan segmen berikutnya yang sesuai dengan posisi kuartil yang dihitung dalam durasi iklan.

  5. Pengiriman segmen - Setelah mengaktifkan suar pelacakan yang sesuai, MediaTailor keluarkan pengalihan HTTP ke segmen iklan yang sebenarnya (baik dari Amazon CloudFront atau CDN Anda).

Pertimbangan caching dan pra-pemuatan pemain

MediaTailor pelacakan sisi server dirancang agar kompatibel dengan berbagai strategi caching dan pra-pemuatan pemain sambil mempertahankan pengukuran kesan yang akurat:

  • Manifest pre-loading - Pemain yang melakukan pre-load atau menyimpan informasi manifes cache tidak memicu peristiwa pelacakan. Peristiwa pelacakan hanya diaktifkan saat permintaan segmen aktual dibuat.

  • Pra-pengambilan segmen - Jika pemain mengambil segmen iklan sebelum pemutaran, peristiwa pelacakan akan diaktifkan saat segmen tersebut diminta, berpotensi lebih awal dari waktu pemutaran sebenarnya. Perilaku ini sejalan dengan standar industri yang menganggap permintaan segmen sebagai tayangan yang valid.

  • Buffering pemain - Perilaku buffering pemain standar (meminta segmen sedikit sebelum pemutaran) akan memicu peristiwa pelacakan pada waktu yang tepat berdasarkan pola permintaan segmen.

Memecahkan masalah melacak perbedaan

Jika Anda melihat perbedaan antara pelacakan MediaTailor sisi server dan metrik pihak ketiga, pertimbangkan faktor-faktor berikut:

  • Perbedaan perilaku pemain - Pemain yang berbeda mungkin memiliki strategi pra-pengambilan dan buffering yang bervariasi yang memengaruhi saat permintaan segmen dibuat.

  • Kondisi jaringan - Kondisi jaringan yang buruk dapat menyebabkan pemain meminta segmen beberapa kali atau pada interval yang berbeda dari yang diharapkan.

  • Konfigurasi CDN - Caching /v1/segment permintaan CDN yang salah dapat menyebabkan peristiwa pelacakan yang terlewat atau duplikat.

  • Manajemen sesi - Pastikan bahwa setiap sesi pemutaran menggunakan pengenal sesi unik untuk mencegah melacak konflik peristiwa.

Untuk panduan pemecahan masalah terperinci, lihat. Memecahkan masalah umum