View a markdown version of this page

Apa itu RFCs? - Panduan Pengguna Tingkat Lanjut AMS

Terjemahan disediakan oleh mesin penerjemah. Jika konten terjemahan yang diberikan bertentangan dengan versi bahasa Inggris aslinya, utamakan versi bahasa Inggris.

Apa itu RFCs?

Permintaan perubahan, atau RFC, adalah cara Anda membuat perubahan di lingkungan yang dikelola AMS, atau meminta AMS untuk membuat perubahan atas nama Anda. Untuk membuat RFC, Anda memilih dari jenis perubahan AMS, pilih parameter RFC (seperti jadwal), lalu kirimkan permintaan menggunakan konsol AMS atau perintah CreateRfcAPI dan. SubmitRfc

RFC berisi dua spesifikasi, satu untuk RFC itu sendiri, dan satu untuk parameter tipe perubahan (CT). Pada baris perintah, Anda dapat menggunakan perintah Inline RFC, atau CreateRfc template standar dalam format JSON, yang Anda isi dan kirimkan bersama dengan file skema CT JSON yang Anda buat (berdasarkan parameter CT). Nama CT adalah deskripsi informal dari CT. CSIO (kategori, subkategori, item, operasi) adalah deskripsi yang lebih formal dari CT. Hanya ID CT yang harus ditentukan saat membuat RFC.

RFCs melalui dua tahap kunci: Validasi dan Eksekusi.

  1. Pada Tahap Validasi, AMS meninjau Permintaan RFC untuk kelengkapan dan kebenaran. AMS juga mengevaluasi permintaan keamanan sesuai dengan standar teknis keamanan kami. AMS memvalidasi bahwa perubahan yang diminta valid dan dapat dieksekusi.

  2. Pada Tahap Eksekusi, AMS mencoba perubahan yang diminta pada akun Anda.

AMS menangani kedua tahapan melalui proses otomatis, proses manual, atau kombinasi keduanya. Proses manual ditangani oleh tim Operasi AMS. Untuk informasi selengkapnya, lihat Otomatis dan manual CTs.

AMS menyediakan tiga mode eksekusi untuk menangani permintaan:

  • (Direkomendasikan AMS) Mode eksekusi: Otomatis. Ini CTs menggunakan otomatisasi untuk validasi dan eksekusi RFC, yang merupakan cara tercepat untuk mencapai hasil bisnis Anda.

  • (Disarankan AMS) Mode eksekusi: Manual dan Penunjukan: Otomatisasi Terkelola. Ini CTs memanfaatkan kombinasi proses otomatis dan manual untuk validasi dan eksekusi RFC. Jika otomatisasi tidak dapat menjalankan perubahan yang Anda minta, maka RFC ditransfer (dengan perutean otomatis atau dengan pembuatan RFC pengganti) ke tim Operasi AMS untuk penanganan manual. Pengajuan ini CTs memungkinkan pengambilan permintaan Anda yang lebih terstruktur, dilengkapi dengan otomatisasi AMS untuk meningkatkan kerangka waktu hasil penanganan dan eksekusi.

  • Mode eksekusi: Manual dan Penunjukan: Diperlukan Tinjauan. Perubahan yang diminta melalui ct-1e1xtak34nx76 Manajemen | Lainnya | Lainnya | Pembaruan (diperlukan ulasan) atau ct-0xdawir96cy7k Manajemen | Lainnya | Lainnya | Buat (ulasan diperlukan). Ini CTs bergantung pada penanganan manual untuk validasi dan eksekusi. Ini CTs tergantung pada interpretasi manual dari permintaan perubahan.

AMS memberi tahu Anda ketika perubahan telah berhasil diselesaikan (Sukses) atau tidak berhasil (Kegagalan).

catatan

Untuk informasi tentang pemecahan masalah kegagalan RFC, lihat. Memecahkan masalah kesalahan RFC di AMS

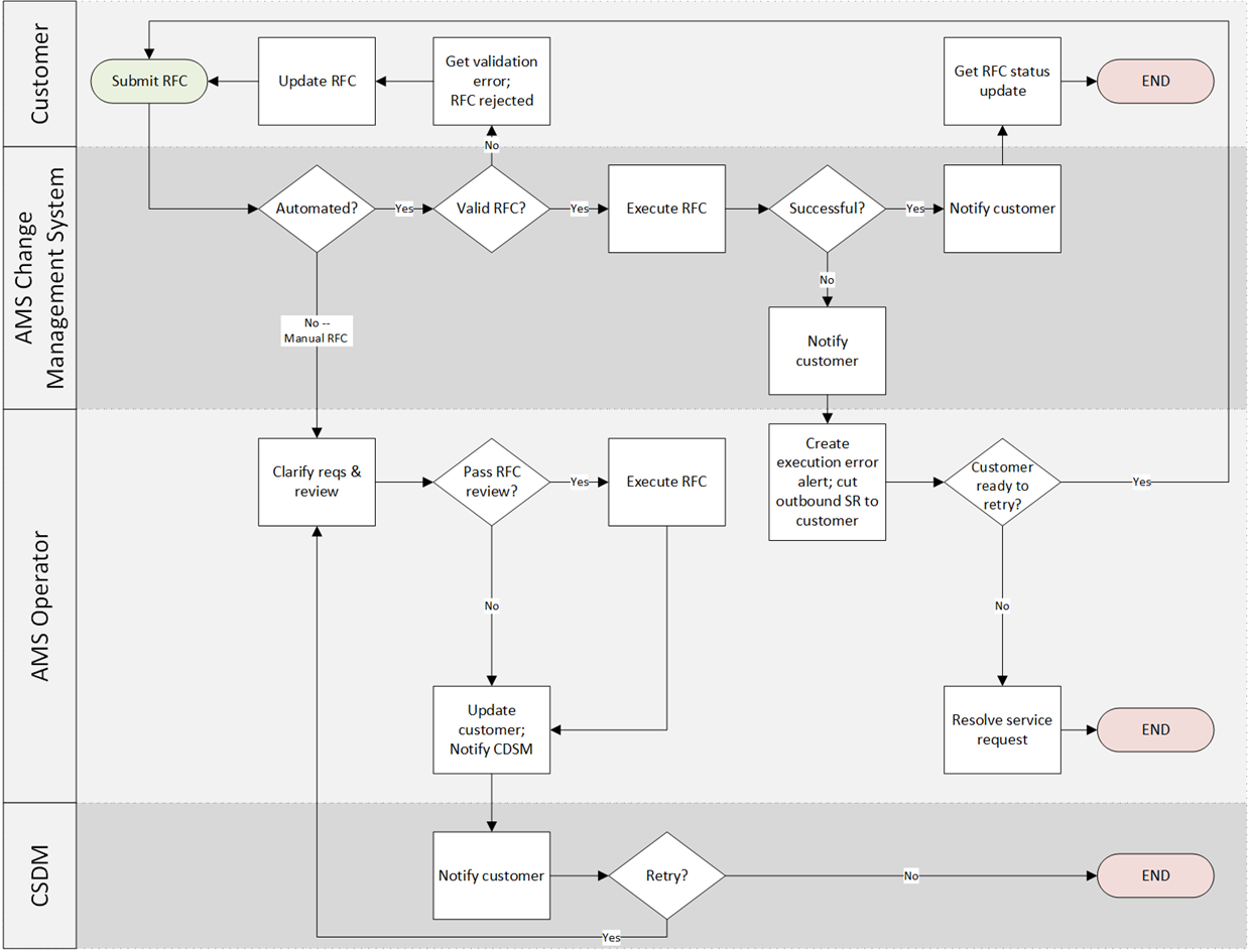
Grafik berikut menggambarkan alur kerja RFC yang dikirimkan oleh Anda.

Alur kerja RFC yang dikirimkan pelanggan.