Tingkatkan aplikasi Anda ke versi Apache Flink baru - Layanan Terkelola untuk Apache Flink

Amazon Managed Service untuk Apache Flink (Amazon MSF) sebelumnya dikenal sebagai Amazon Kinesis Data Analytics untuk Apache Flink.

Terjemahan disediakan oleh mesin penerjemah. Jika konten terjemahan yang diberikan bertentangan dengan versi bahasa Inggris aslinya, utamakan versi bahasa Inggris.

Tingkatkan aplikasi Anda ke versi Apache Flink baru

Anda dapat meningkatkan aplikasi Flink Anda dengan menggunakan UpdateApplicationtindakan.

Anda dapat memanggil UpdateApplication API dengan berbagai cara:

  • Gunakan alur kerja Konfigurasi yang ada di file. Konsol Manajemen AWS

    • Buka halaman aplikasi Anda di file Konsol Manajemen AWS.

    • Pilih Konfigurasikan

    • Pilih runtime baru dan snapshot yang ingin Anda mulai, juga dikenal sebagai konfigurasi pemulihan. Gunakan pengaturan terbaru sebagai konfigurasi pemulihan untuk memulai aplikasi dari snapshot terbaru. Arahkan ke aplikasi baru yang ditingkatkan JAR/zip di Amazon S3.

  • Gunakan tindakan AWS CLI update-aplikasi.

  • Gunakan CloudFormation (CFN).

    • Perbarui RuntimeEnvironmentbidang. Sebelumnya, CloudFormation menghapus aplikasi dan membuat yang baru, menyebabkan snapshot Anda dan riwayat aplikasi lainnya hilang. Sekarang CloudFormation perbarui RuntimeEnvironment tempat Anda dan tidak menghapus aplikasi Anda.

  • Gunakan AWS SDK.

    • Konsultasikan dokumentasi SDK untuk bahasa pemrograman pilihan Anda. Lihat UpdateApplication.

Anda dapat melakukan pemutakhiran saat aplikasi dalam RUNNING keadaan atau saat aplikasi dihentikan dalam READY status. Amazon Managed Service for Apache Flink memvalidasi untuk memverifikasi kompatibilitas antara versi runtime asli dan versi runtime target. Pemeriksaan kompatibilitas ini berjalan saat Anda melakukan UpdateApplicationsaat dalam RUNNING status atau berikutnya StartApplicationjika Anda memutakhirkan saat dalam READY status.

Contoh berikut menunjukkan peningkatan aplikasi dalam RUNNING status bernama UpgradeTest Flink 1.18 di US East (Virginia N.) menggunakan AWS CLI dan memulai aplikasi yang ditingkatkan dari snapshot terbaru.

aws --region us-east-1 kinesisanalyticsv2 update-application \ --application-name UpgradeTest --runtime-environment-update "FLINK-1_18" \ --application-configuration-update '{"ApplicationCodeConfigurationUpdate": '\ '{"CodeContentUpdate": {"S3ContentLocationUpdate": '\ '{"FileKeyUpdate": "flink_1_18_app.jar"}}}}' \ --run-configuration-update '{"ApplicationRestoreConfiguration": '\ '{"ApplicationRestoreType": "RESTORE_FROM_LATEST_SNAPSHOT"}}' \ --current-application-version-id ${current_application_version}
  • Jika Anda mengaktifkan snapshot layanan dan ingin melanjutkan aplikasi dari snapshot terbaru, Amazon Managed Service for Apache Flink memverifikasi bahwa runtime RUNNING aplikasi saat ini kompatibel dengan runtime target yang dipilih.

  • Jika Anda telah menetapkan snapshot untuk melanjutkan runtime target, Amazon Managed Service for Apache Flink memverifikasi bahwa runtime target kompatibel dengan snapshot yang ditentukan. Jika pemeriksaan kompatibilitas gagal, permintaan pembaruan Anda ditolak dan aplikasi Anda tetap tidak tersentuh dalam RUNNING status.

  • Jika Anda memilih untuk memulai aplikasi tanpa snapshot, Amazon Managed Service untuk Apache Flink tidak menjalankan pemeriksaan kompatibilitas apa pun.

  • Jika aplikasi Anda yang ditingkatkan gagal atau macet dalam UPDATING keadaan transitif, ikuti instruksi di Kembalikan upgrade aplikasi bagian untuk kembali ke keadaan sehat.

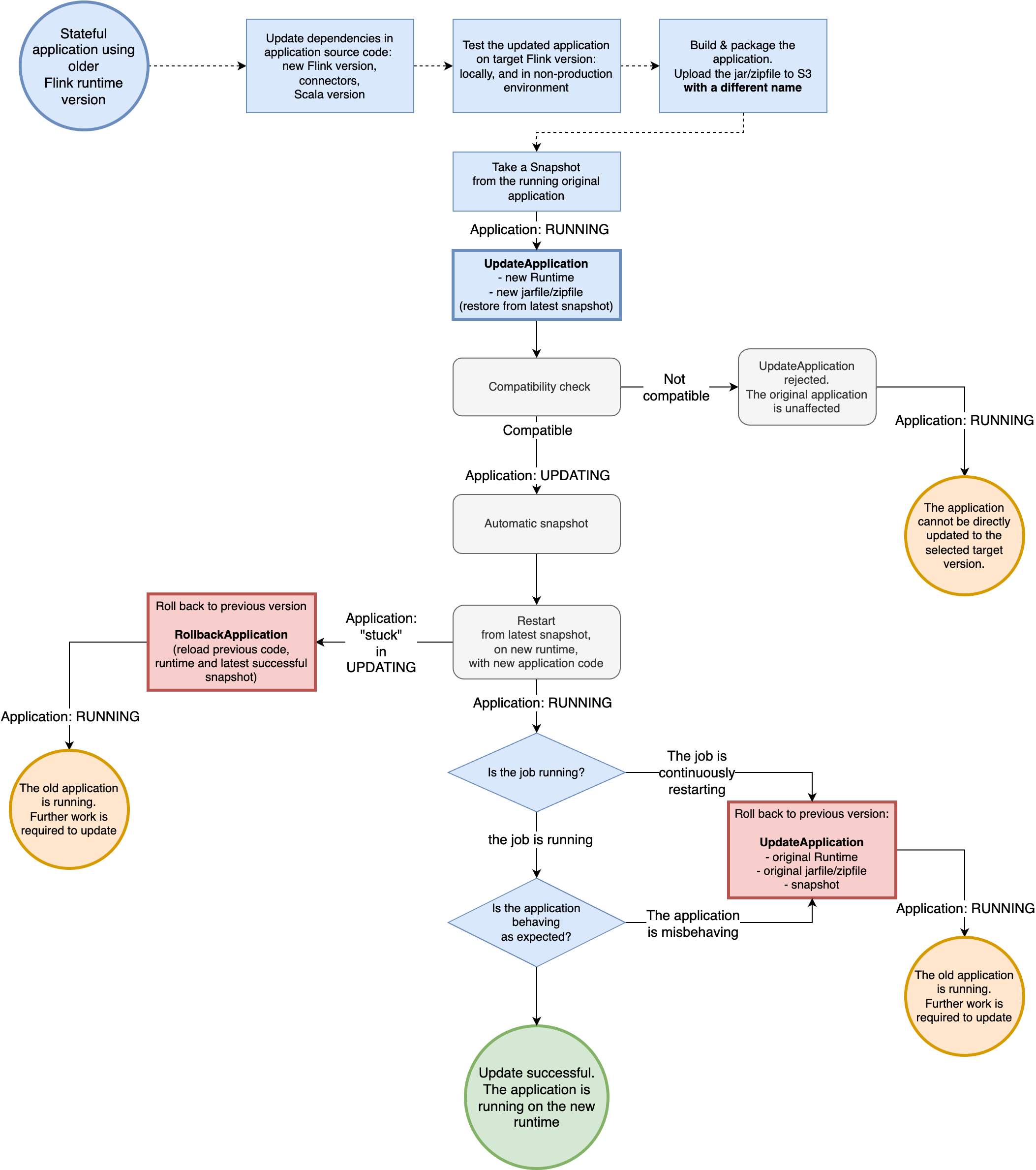
Alur proses untuk menjalankan aplikasi status

Diagram berikut mewakili alur kerja yang disarankan untuk meng-upgrade aplikasi saat berjalan. Kami berasumsi bahwa aplikasi stateful dan Anda mengaktifkan snapshot. Untuk alur kerja ini, pada pembaruan, Anda memulihkan aplikasi dari snapshot terbaru yang secara otomatis diambil oleh Amazon Managed Service untuk Apache Flink sebelum memperbarui.

Contoh berikut menunjukkan peningkatan aplikasi dalam READY status bernama UpgradeTest Flink 1.18 di US East (Virginia N.) menggunakan file. AWS CLI Tidak ada snapshot yang ditentukan untuk memulai aplikasi karena aplikasi tidak berjalan. Anda dapat menentukan snapshot saat mengeluarkan permintaan aplikasi mulai.

aws --region us-east-1 kinesisanalyticsv2 update-application \ --application-name UpgradeTest --runtime-environment-update "FLINK-1_18" \ --application-configuration-update '{"ApplicationCodeConfigurationUpdate": '\ '{"CodeContentUpdate": {"S3ContentLocationUpdate": '\ '{"FileKeyUpdate": "flink_1_18_app.jar"}}}}' \ --current-application-version-id ${current_application_version}
  • Anda dapat memperbarui runtime aplikasi Anda dalam READY status ke versi Flink apa pun. Amazon Managed Service untuk Apache Flink tidak menjalankan pemeriksaan apapun sampai Anda memulai aplikasi Anda.

  • Amazon Managed Service untuk Apache Flink hanya menjalankan pemeriksaan kompatibilitas terhadap snapshot yang Anda pilih untuk memulai aplikasi. Ini adalah pemeriksaan kompatibilitas dasar mengikuti Tabel Kompatibilitas Flink. Mereka hanya memeriksa versi Flink yang dengannya snapshot diambil dan versi Flink yang Anda targetkan. Jika runtime Flink dari snapshot yang dipilih tidak kompatibel dengan runtime baru aplikasi, permintaan mulai mungkin ditolak.

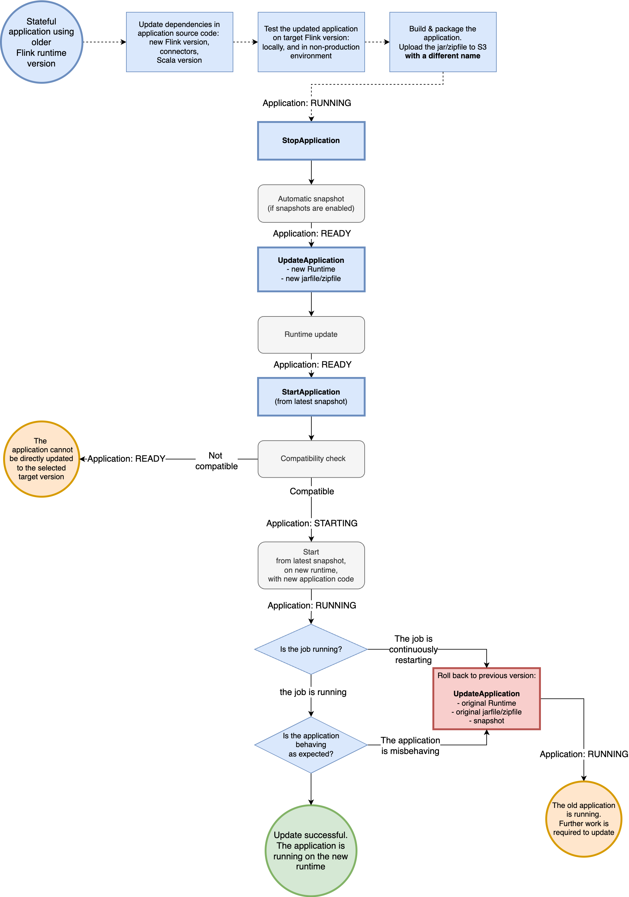
Alur proses untuk aplikasi status siap

Diagram berikut mewakili alur kerja yang direkomendasikan untuk meng-upgrade aplikasi saat dalam keadaan siap. Kami berasumsi bahwa aplikasi stateful dan Anda mengaktifkan snapshot. Untuk alur kerja ini, pada pembaruan, Anda memulihkan aplikasi dari snapshot terbaru yang secara otomatis diambil oleh Amazon Managed Service untuk Apache Flink ketika aplikasi dihentikan.