Onboard hub Anda ke integrasi terkelola - Integrasi terkelola untuk AWS IoT Device Management

Terjemahan disediakan oleh mesin penerjemah. Jika konten terjemahan yang diberikan bertentangan dengan versi bahasa Inggris aslinya, utamakan versi bahasa Inggris.

Onboard hub Anda ke integrasi terkelola

Siapkan perangkat hub Anda untuk berkomunikasi dengan integrasi terkelola dengan mengonfigurasi struktur direktori, sertifikat, dan file konfigurasi perangkat yang diperlukan. Bagian ini menjelaskan cara komponen subsistem orientasi hub bekerja sama, tempat menyimpan sertifikat dan file konfigurasi, cara membuat dan memodifikasi file konfigurasi perangkat, dan langkah-langkah untuk menyelesaikan proses penyediaan hub.

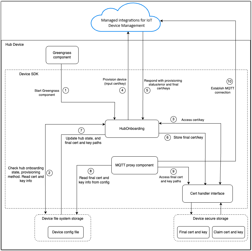
Subsistem orientasi hub

Subsistem orientasi hub menggunakan komponen inti ini untuk mengelola penyediaan dan konfigurasi perangkat:

Komponen orientasi hub

Mengelola proses orientasi hub dengan mengoordinasikan status hub, pendekatan penyediaan, dan materi otentikasi.

File konfigurasi perangkat

Menyimpan data konfigurasi hub penting di perangkat, termasuk:

  • Status penyediaan perangkat (disediakan atau tidak disediakan)

  • Sertifikat dan lokasi utama

  • Informasi otentikasi Proses SDK lainnya, seperti proxy MQTT, mereferensikan file ini untuk menentukan status hub dan pengaturan koneksi.

Antarmuka handler sertifikat

Menyediakan antarmuka utilitas untuk membaca dan menulis sertifikat dan kunci perangkat. Anda dapat menerapkan antarmuka ini untuk bekerja dengan:

  • Penyimpanan sistem file

  • Modul keamanan perangkat keras (HSM)

  • Modul platform tepercaya (TPM)

  • Solusi penyimpanan aman khusus

Komponen proxy MQTT

Mengelola device-to-cloud komunikasi menggunakan:

  • Sertifikat dan kunci klien yang disediakan

  • Informasi status perangkat dari file konfigurasi

  • Koneksi MQTT ke integrasi terkelola

Diagram berikut menjelaskan arsitektur subsistem orientasi hub dan komponennya. Jika Anda tidak menggunakan AWS IoT Greengrass, Anda dapat mengabaikan komponen diagram itu.

Arsitektur subsistem orientasi hub.