Memahami komponen AWS Ground Station Inti - AWS Ground Station

Terjemahan disediakan oleh mesin penerjemah. Jika konten terjemahan yang diberikan bertentangan dengan versi bahasa Inggris aslinya, utamakan versi bahasa Inggris.

Memahami komponen AWS Ground Station Inti

Bagian ini memberikan definisi terperinci untuk komponen inti AWS Ground Station.

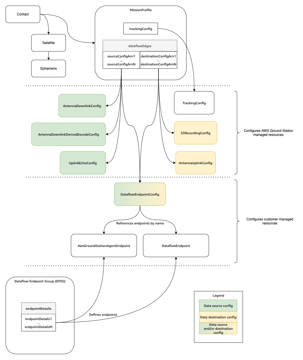
Diagram berikut menunjukkan komponen inti AWS Ground Station dan bagaimana mereka berhubungan satu sama lain. Panah menunjukkan arah dependensi antar komponen, di mana setiap komponen menunjuk ke dependensinya.

Diagram showing the core components of AWS Ground Station and how they relate to each other.

Topik berikut menjelaskan komponen AWS Ground Station inti secara rinci.