View a markdown version of this page

Otentikasi dengan kumpulan pengguna Amazon Cognito - Amazon Cognito

Terjemahan disediakan oleh mesin penerjemah. Jika konten terjemahan yang diberikan bertentangan dengan versi bahasa Inggris aslinya, utamakan versi bahasa Inggris.

Otentikasi dengan kumpulan pengguna Amazon Cognito

Amazon Cognito mencakup beberapa metode untuk mengautentikasi pengguna Anda. Pengguna dapat masuk dengan kata sandi dan WebAuthn kunci sandi. Amazon Cognito dapat mengirimi mereka kata sandi satu kali dalam email atau pesan SMS. Anda dapat menerapkan fungsi Lambda yang mengatur urutan tantangan dan respons Anda sendiri. Ini adalah aliran otentikasi. Dalam alur otentikasi, pengguna memberikan rahasia dan Amazon Cognito memverifikasi rahasia, lalu mengeluarkan token web JSON JWTs () untuk aplikasi untuk diproses dengan pustaka OIDC. Dalam Bab ini, kita akan berbicara tentang cara mengkonfigurasi kumpulan pengguna dan klien aplikasi Anda untuk berbagai aliran otentikasi di berbagai lingkungan aplikasi. Anda akan mempelajari tentang opsi untuk penggunaan halaman login yang di-host dari login terkelola, dan untuk membangun logika dan front end Anda sendiri dalam AWS SDK.

Semua kumpulan pengguna, apakah Anda memiliki domain atau tidak, dapat mengautentikasi pengguna di API kumpulan pengguna. Jika Anda menambahkan domain ke kumpulan pengguna, Anda dapat menggunakan titik akhir kumpulan pengguna. API kumpulan pengguna mendukung berbagai model otorisasi dan alur permintaan untuk permintaan API.

Untuk memverifikasi identitas pengguna, Amazon Cognito mendukung alur otentikasi yang menggabungkan jenis tantangan selain kata sandi seperti email dan pesan SMS kata sandi dan kunci sandi satu kali.

Menerapkan alur otentikasi

Baik Anda menerapkan login terkelola atau front end aplikasi yang dibuat khusus dengan AWS SDK untuk autentikasi, Anda harus mengonfigurasi klien aplikasi untuk jenis autentikasi yang ingin Anda terapkan. Informasi berikut menjelaskan penyiapan alur autentikasi di klien aplikasi dan aplikasi Anda.

App client supported flows

Anda dapat mengonfigurasi alur yang didukung untuk klien aplikasi di konsol Amazon Cognito atau dengan API di SDK. AWS Setelah mengonfigurasi klien aplikasi untuk mendukung alur ini, Anda dapat menerapkannya di aplikasi.

Prosedur berikut mengonfigurasi alur autentikasi yang tersedia untuk klien aplikasi dengan konsol Amazon Cognito.

Untuk mengonfigurasi klien aplikasi untuk alur autentikasi (konsol)
  1. Masuk ke AWS dan navigasikan ke konsol kumpulan pengguna Amazon Cognito. Pilih kumpulan pengguna atau buat yang baru.

  2. Dalam konfigurasi kumpulan pengguna Anda, pilih menu Klien aplikasi. Pilih klien aplikasi atau buat yang baru.

  3. Di bawah Informasi klien aplikasi, pilih Edit.

  4. Di bawah alur klien App, pilih alur autentikasi yang ingin Anda dukung.

Untuk mengonfigurasi klien aplikasi untuk alur autentikasi (API/SDK)

Untuk mengonfigurasi alur autentikasi yang tersedia untuk klien aplikasi dengan Amazon Cognito API, tetapkan nilai ExplicitAuthFlows dalam permintaan CreateUserPoolClientatau UpdateUserPoolClientpermintaan. Berikut ini adalah contoh yang menyediakan kata sandi jarak jauh aman (SRP) dan otentikasi berbasis pilihan ke klien.

"ExplicitAuthFlows": [ "ALLOW_USER_AUTH", "ALLOW_USER_SRP_AUTH ]

Saat mengonfigurasi alur yang didukung klien aplikasi, Anda dapat menentukan opsi dan nilai API berikut.

Dukungan aliran klien aplikasi
Alur autentikasi Kompatibilitas Konsol API
Autentikasi berbasis pilihan Sisi server, sisi klien Pilih jenis otentikasi saat masuk ALLOW_USER_AUTH
Masuk dengan kata sandi persisten Sisi klien Masuk dengan nama pengguna dan kata sandi ALLOW_USER_PASSWORD_AUTH
Masuk dengan kata sandi persisten dan muatan aman Sisi server, sisi klien Masuk dengan kata sandi jarak jauh aman (SRP) ALLOW_USER_SRP_AUTH
Segarkan token Sisi server, sisi klien Dapatkan token pengguna baru dari sesi terautentikasi yang ada ALLOW_REFRESH_TOKEN_AUTH
Otentikasi sisi server Sisi server Masuk dengan kredensi administratif sisi server ALLOW_ADMIN_USER_PASSWORD_AUTH
Autentikasi kustom Aplikasi custom-built sisi server dan sisi klien. Tidak kompatibel dengan login terkelola. Masuk dengan alur otentikasi khusus dari pemicu Lambda ALLOW_CUSTOM_AUTH
Implement flows in your application

Login terkelola secara otomatis membuat opsi otentikasi yang dikonfigurasi tersedia di halaman masuk Anda. Dalam aplikasi yang dibuat khusus, mulai otentikasi dengan deklarasi aliran awal.

Saat Anda memasukkan pengguna, isi InitiateAuthatau AdminInitiateAuthpermintaan Anda harus menyertakan AuthFlow parameter.

Otentikasi berbasis pilihan:

"AuthFlow": "USER_AUTH"

Otentikasi berbasis klien dengan SRP:

"AuthFlow": "USER_SRP_AUTH"

Hal-hal yang perlu diketahui tentang otentikasi dengan kumpulan pengguna

Pertimbangkan informasi berikut dalam desain model otentikasi Anda dengan kumpulan pengguna Amazon Cognito.

Alur otentikasi dalam login terkelola dan UI yang dihosting

Login terkelola memiliki lebih banyak opsi untuk otentikasi daripada UI yang dihosting klasik. Misalnya, pengguna dapat melakukan autentikasi tanpa kata sandi dan kunci sandi hanya di login terkelola.

Alur otentikasi khusus hanya tersedia dalam otentikasi AWS SDK

Anda tidak dapat melakukan alur autentikasi kustom, atau autentikasi khusus dengan pemicu Lambda, dengan login terkelola atau UI yang dihosting klasik. Otentikasi khusus tersedia dalam otentikasi dengan. AWS SDKs

Login terkelola untuk login penyedia identitas eksternal (iDP)

Anda tidak dapat memasukkan pengguna melalui pihak ketiga IdPs dalam autentikasi dengan AWS SDKs. Anda harus menerapkan login terkelola atau UI yang dihosting klasik, mengarahkan ulang ke IdPs, dan kemudian memproses objek otentikasi yang dihasilkan dengan pustaka OIDC di aplikasi Anda. Untuk informasi selengkapnya tentang login terkelola, lihatLogin terkelola kumpulan pengguna.

Efek otentikasi tanpa kata sandi pada fitur pengguna lainnya

Aktivasi login tanpa kata sandi dengan kata sandi atau kunci sandi satu kali di kumpulan pengguna dan klien aplikasi Anda berpengaruh pada pembuatan dan migrasi pengguna. Saat login tanpa kata sandi aktif:

  1. Administrator dapat membuat pengguna tanpa kata sandi. Templat pesan undangan default berubah menjadi tidak lagi menyertakan placeholder {###} kata sandi. Untuk informasi selengkapnya, lihat Membuat akun pengguna sebagai administrator.

  2. Untuk SignUpoperasi berbasis SDK, pengguna tidak diharuskan untuk memberikan kata sandi saat mereka mendaftar. Login terkelola dan UI yang dihosting memerlukan kata sandi di halaman pendaftaran, meskipun autentikasi tanpa kata sandi diizinkan. Untuk informasi selengkapnya, lihat Mendaftar dan mengonfirmasi akun pengguna.

  3. Pengguna yang diimpor dari file CSV dapat langsung masuk dengan opsi tanpa kata sandi, tanpa pengaturan ulang kata sandi, jika atribut mereka menyertakan alamat email atau nomor telepon untuk opsi masuk tanpa kata sandi yang tersedia. Untuk informasi selengkapnya, lihat Mengimpor pengguna ke kumpulan pengguna dari file CSV.

  4. Autentikasi tanpa kata sandi tidak memanggil pemicu Lambda migrasi pengguna.

  5. Pengguna yang masuk dengan faktor pertama kata sandi satu kali (OTP) tidak dapat menambahkan faktor otentikasi multi-faktor (MFA) ke sesi mereka. Kunci sandi dengan verifikasi pengguna dapat memenuhi persyaratan MFA saat dikonfigurasi dengan. MULTI_FACTOR_WITH_USER_VERIFICATION

Pihak yang mengandalkan passkey tidak URLs bisa berada di daftar akhiran publik

Anda dapat menggunakan nama domain yang Anda miliki, sepertiwww.example.com, sebagai ID pihak yang bergantung (RP) dalam konfigurasi kunci sandi Anda. Konfigurasi ini dimaksudkan untuk mendukung aplikasi custom-built yang berjalan pada domain yang Anda miliki. Daftar akhiran publik, atau PSL, berisi domain tingkat tinggi yang dilindungi. Amazon Cognito mengembalikan kesalahan saat Anda mencoba menyetel URL RP ke domain di PSL.

Durasi aliran sesi otentikasi

Bergantung pada fitur kumpulan pengguna, Anda dapat merespons beberapa tantangan RespondToAuthChallenge sebelum InitiateAuth dan sebelum aplikasi mengambil token dari Amazon Cognito. Amazon Cognito menyertakan string sesi dalam menanggapi setiap permintaan. Untuk menggabungkan permintaan API Anda ke dalam alur otentikasi, sertakan string sesi dari respons ke permintaan sebelumnya di setiap permintaan berikutnya. Secara default, pengguna Anda memiliki waktu tiga menit untuk menyelesaikan setiap tantangan sebelum string sesi berakhir. Untuk menyesuaikan periode ini, ubah durasi sesi Authentication client aplikasi Anda. Prosedur berikut menjelaskan cara mengubah setelan ini dalam konfigurasi klien aplikasi Anda.

catatan

Pengaturan durasi sesi alur otentikasi berlaku untuk autentikasi dengan API kumpulan pengguna Amazon Cognito. Login terkelola menetapkan durasi sesi menjadi 3 menit untuk otentikasi multi-faktor dan 8 menit untuk kode pengaturan ulang kata sandi.

Amazon Cognito console
Untuk mengonfigurasi durasi sesi alur otentikasi klien aplikasi ()Konsol Manajemen AWS
  1. Dari tab Integrasi aplikasi di kumpulan pengguna, pilih nama klien aplikasi Anda dari klien Aplikasi dan wadah analitik.

  2. Pilih Edit di wadah informasi klien App.

  3. Ubah nilai durasi sesi alur Otentikasi ke durasi validitas yang Anda inginkan, dalam hitungan menit, untuk kode MFA SMS dan email. Ini juga mengubah jumlah waktu yang dimiliki pengguna untuk menyelesaikan tantangan otentikasi apa pun di klien aplikasi Anda.

  4. Pilih Simpan perubahan.

User pools API
Untuk mengonfigurasi durasi sesi alur otentikasi klien aplikasi (Amazon Cognito API)
  1. Siapkan UpdateUserPoolClient permintaan dengan pengaturan kumpulan pengguna Anda yang ada dari DescribeUserPoolClient permintaan. UpdateUserPoolClientPermintaan Anda harus menyertakan semua properti klien aplikasi yang ada.

  2. Ubah nilai AuthSessionValidity ke durasi validitas yang Anda inginkan, dalam hitungan menit, untuk kode SMS MFA. Ini juga mengubah jumlah waktu yang dimiliki pengguna untuk menyelesaikan tantangan otentikasi apa pun di klien aplikasi Anda.

Untuk informasi selengkapnya tentang klien aplikasi, lihatPengaturan khusus aplikasi dengan klien aplikasi.

Perilaku penguncian untuk upaya masuk yang gagal

Setelah lima upaya login gagal dengan kata sandi pengguna, terlepas dari apakah kata sandi tersebut diminta dengan operasi API yang tidak diautentikasi atau yang diotorisasi oleh IAM, Amazon Cognito mengunci pengguna Anda selama satu detik. Durasi penguncian kemudian berlipat ganda setelah setiap upaya tambahan gagal, hingga maksimum sekitar 15 menit.

Upaya yang dilakukan selama periode penguncian menghasilkan Password attempts exceeded pengecualian, dan tidak memengaruhi durasi periode penguncian berikutnya. Untuk jumlah kumulatif upaya masuk yang gagal n, tidak termasuk Password attempts exceeded pengecualian, Amazon Cognito mengunci pengguna Anda selama 2^ (n-5) detik. Untuk mengatur ulang penguncian ke status awal n=0, pengguna Anda harus berhasil masuk setelah periode penguncian berakhir, atau tidak memulai upaya masuk selama 15 menit berturut-turut kapan saja setelah penguncian. Perilaku ini dapat berubah. Perilaku ini tidak berlaku untuk tantangan khusus kecuali mereka juga melakukan otentikasi berbasis kata sandi.

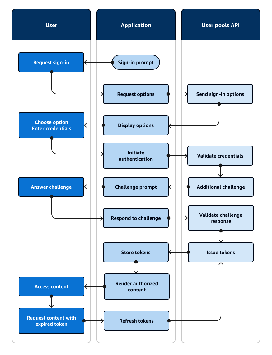
Contoh sesi otentikasi

Diagram dan step-by-step panduan berikut menggambarkan skenario khas di mana pengguna masuk ke aplikasi. Aplikasi contoh menyajikan pengguna dengan beberapa opsi masuk. Mereka memilih satu dengan memasukkan kredensialnya, memberikan faktor otentikasi tambahan, dan masuk.

Diagram alur yang menampilkan aplikasi yang meminta pengguna untuk memasukkan dan menandatanganinya dengan SDK. AWS

Bayangkan aplikasi dengan halaman masuk tempat pengguna dapat masuk dengan nama pengguna dan kata sandi, meminta kode satu kali dalam pesan email, atau memilih opsi sidik jari.

  1. Prompt masuk: Aplikasi Anda menampilkan layar beranda dengan tombol Masuk.

  2. Permintaan masuk: Pengguna memilih Masuk. Dari cookie atau cache, aplikasi Anda mengambil nama pengguna mereka, atau meminta mereka untuk memasukkannya.

  3. Opsi permintaan: Aplikasi Anda meminta opsi masuk pengguna dengan permintaan InitiateAuth API dengan USER_AUTH alur, meminta metode login yang tersedia untuk pengguna.

  4. Kirim opsi masuk: Amazon Cognito merespons PASSWORD denganEMAIL_OTP,, dan. WEB_AUTHN Responsnya mencakup pengenal sesi untuk Anda putar ulang di respons berikutnya.

  5. Opsi tampilan: Aplikasi Anda menampilkan elemen UI bagi pengguna untuk memasukkan nama pengguna dan kata sandi mereka, mendapatkan kode satu kali, atau memindai sidik jari mereka.

  6. Pilih option/Enter kredensil: Pengguna memasukkan nama pengguna dan kata sandi mereka.

  7. Memulai otentikasi: Aplikasi Anda menyediakan informasi login pengguna dengan permintaan RespondToAuthChallenge API yang mengonfirmasi login nama pengguna dan kata sandi dan menyediakan nama pengguna dan kata sandi.

  8. Validasi kredensil: Amazon Cognito mengonfirmasi kredensitas pengguna.

  9. Tantangan tambahan: Pengguna memiliki otentikasi multi-faktor yang dikonfigurasi dengan aplikasi autentikator. Amazon Cognito mengembalikan tantangan. SOFTWARE_TOKEN_MFA

  10. Challenge prompt: Aplikasi Anda menampilkan formulir yang meminta kata sandi satu kali berbasis waktu (TOTP) dari aplikasi autentikator pengguna.

  11. Tantangan jawaban: Pengguna mengirimkan TOTP.

  12. Menanggapi tantangan: Dalam RespondToAuthChallenge permintaan lain, aplikasi Anda menyediakan TOTP pengguna.

  13. Validasi respons tantangan: Amazon Cognito mengonfirmasi kode pengguna dan menentukan bahwa kumpulan pengguna Anda dikonfigurasi untuk tidak mengeluarkan tantangan tambahan kepada pengguna saat ini.

  14. Token masalah: Amazon Cognito mengembalikan ID, mengakses, dan menyegarkan token web JSON (). JWTs Otentikasi awal pengguna selesai.

  15. Token toko: Aplikasi Anda menyimpan token pengguna sehingga dapat mereferensikan data pengguna, mengotorisasi akses ke sumber daya, dan memperbarui token saat kedaluwarsa.

  16. Render konten resmi: Aplikasi Anda menentukan akses pengguna ke sumber daya berdasarkan identitas dan peran mereka, dan memberikan konten aplikasi.

  17. Akses konten: Pengguna masuk dan mulai menggunakan aplikasi.

  18. Minta konten dengan token kedaluwarsa: Kemudian, pengguna meminta sumber daya yang memerlukan otorisasi. Token cache pengguna telah kedaluwarsa.

  19. Refresh token: Aplikasi Anda membuat InitiateAuth permintaan dengan token penyegaran yang disimpan pengguna.

  20. Token masalah: Amazon Cognito mengembalikan ID dan akses baru. JWTs Sesi pengguna disegarkan dengan aman tanpa permintaan tambahan untuk kredensil.

Anda dapat menggunakan AWS Lambda pemicu untuk menyesuaikan cara pengguna mengautentikasi. Pemicu ini mengeluarkan dan memverifikasi tantangan mereka sendiri sebagai bagian dari alur autentikasi.

Anda juga dapat menggunakan alur otentikasi admin untuk server backend yang aman. Anda dapat menggunakan alur autentikasi migrasi pengguna untuk memungkinkan migrasi pengguna tanpa mengharuskan pengguna untuk mengatur ulang kata sandi mereka.